手机版
二维码
购物车
(
0
)
供应
求购
公司
团购
展会
资讯
招商
品牌
人才
知道
专题
图库
视频
下载
商圈
推广
热搜:
采购方式
甲带
滤芯
气动隔膜泵
减速机
履带
带式称重给煤机
减速机型号
链式给煤机
无级变速机
首页
供应
求购
公司
团购
展会
资讯
招商
品牌
人才
知道
专题
图库
视频
下载
商圈
首页
>
资讯
>
社会热点
多阅读多积累|宏观篇:宏观经济指标2
日期:2025-12-21 15:01:35 来源:网络整理 作者:本站编辑
评论:0
多阅读多积累|宏观篇:宏观经济指标2
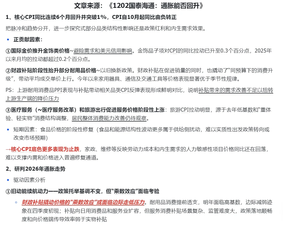
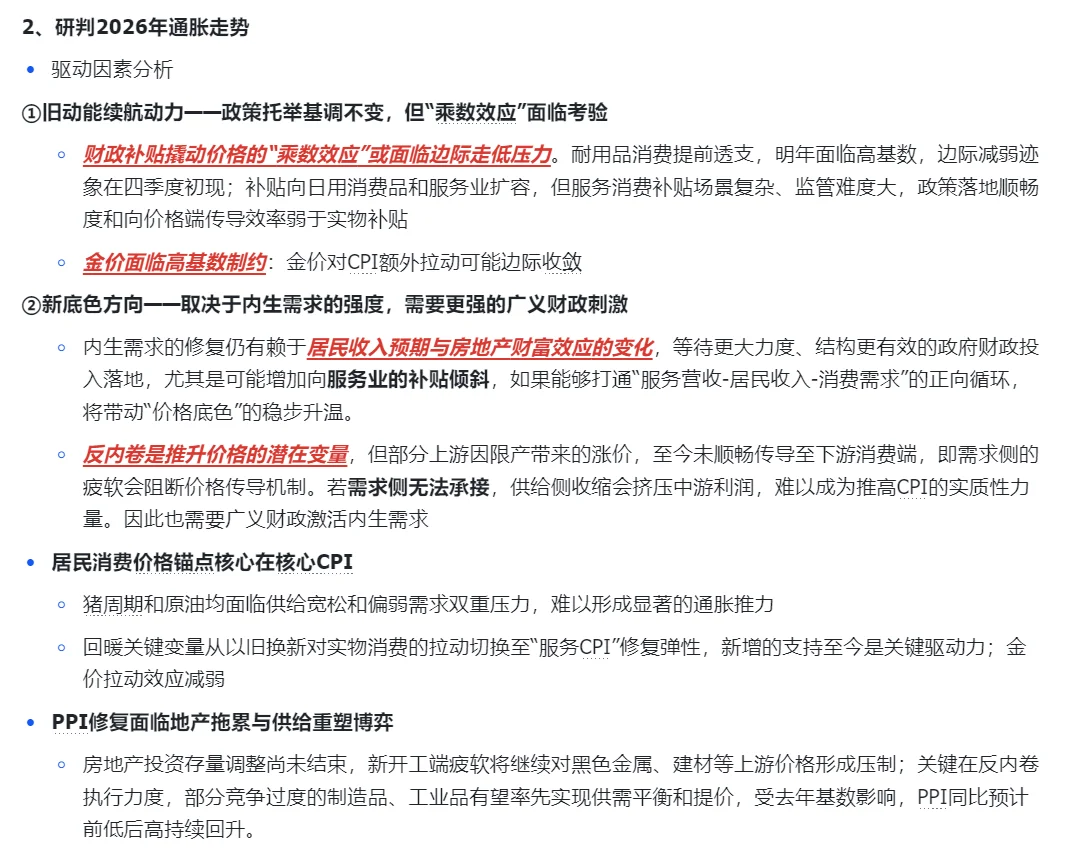
今日学习的是通胀数据
参考了ht和gs对于11月cpi ppi数据的解读,表现总体还是不错的
结合李奇霖的《宏观经济数据分析手册》内容大概总结了一下分析框架和关注的点
最后附上一篇gtht关于明年通胀预期的分析,cpi端,以旧换新和金价边际动能降低,食品和能源领域供需双弱拉动效应不显著,重点可关注服务领域的修复弹性;ppi端可关注地产需求修复和反内卷推进速度
#宏观经济
#当代中国经济
#经济学
#金融与投资
#深度思考
#通胀
#学习笔记
#读书笔记
#积累
#财经
打赏
更多
>
同类资讯
• 瞄准这几类人群,创业更容易成
0
条
相关评论
推荐图文
推荐资讯
点击排行
0
1
预测❗️2024下半年旅游发展趋势
0
2
文旅干货|2024文旅发展的四个新趋势
0
3
?探索文旅新潮流,中国旅游风向标!?
0
4
?文旅行业未来趋势?一文读懂!
0
5
国内研学旅游行业发展现状及未来趋势
0
6
旅游行业回温?请抓住今年的新趋势!
0
7
文旅干货|文旅新趋势!品质旅游发力点
0
8
36页 | 2024中国文旅产业发展趋势报告
0
9
2024年旅行行业趋势
网站首页
|
关于我们
|
联系方式
|
使用协议
|
版权隐私
|
网站地图
|
排名推广
|
广告服务
|
积分换礼
|
网站留言
|
RSS订阅
|
违规举报
|
皖ICP备20008326号-18
(c)2008-2022 免费发布网 All Rights Reserved