手机版
二维码
购物车
(
0
)
供应
求购
公司
团购
展会
资讯
招商
品牌
人才
知道
专题
图库
视频
下载
商圈
推广
热搜:
采购方式
甲带
滤芯
气动隔膜泵
减速机
履带
带式称重给煤机
减速机型号
链式给煤机
无级变速机
首页
供应
求购
公司
团购
展会
资讯
招商
品牌
人才
知道
专题
图库
视频
下载
商圈
首页
>
资讯
>
社会热点
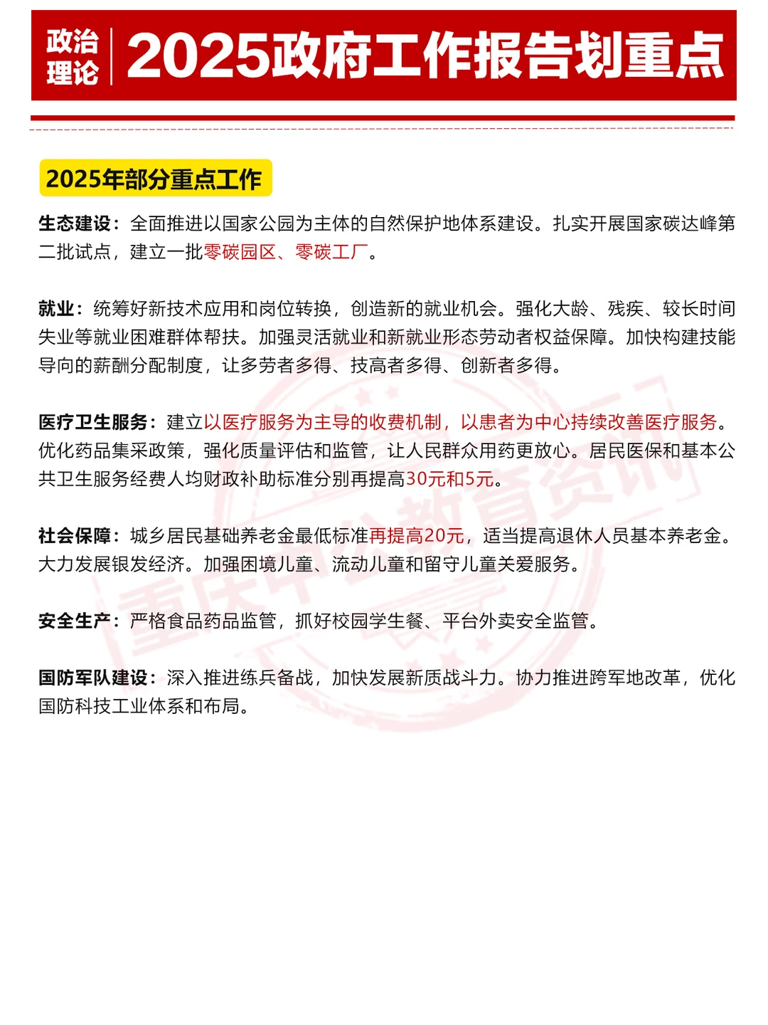
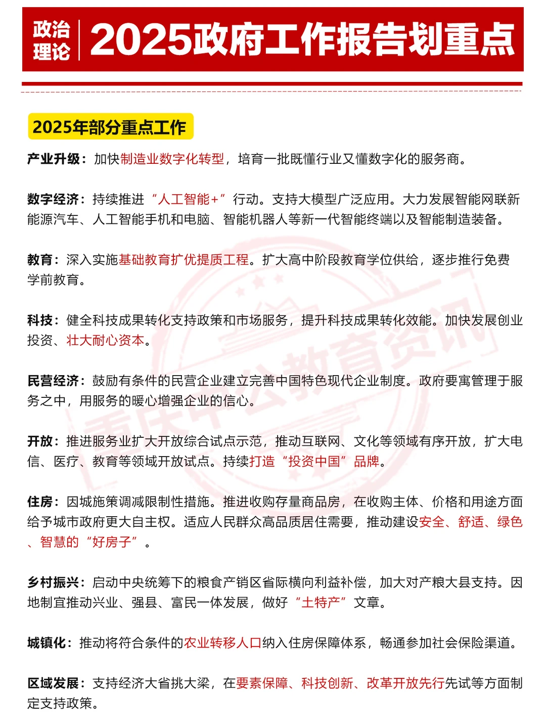
划重点!政府报告要点速记【800字精简版】
日期:2025-12-21 14:55:48 来源:网络整理 作者:本站编辑
评论:0
划重点!政府报告要点速记【800字精简版】
?政治理论怎么学呀?这些都是考点!2025政府工作报告划重点来了?赶紧码住!考前多看,绝不会亏!
一、2024年工作回顾
国内生产总值增长5%
粮食产量首次跃上1.4万亿斤新台阶
城镇新增就业1256万人
新能源汽车年产量突破1300万辆
二、2025年主要预期目标
?国内生产总值增长5%左右
?城镇新增就业1200万人以上
?居民消费价格涨幅2%左右
?粮食产量1.4万亿斤左右
?单位国内生产总值能耗降低3%左右
#政府工作报告
#政治理论
#加强政治理论学习
#政府报告
#公务员考试
#事业单位考试
#事业编
#中公
#重庆中公
打赏
更多
>
同类资讯
• 瞄准这几类人群,创业更容易成
0
条
相关评论
推荐图文
推荐资讯
点击排行
0
1
预测❗️2024下半年旅游发展趋势
0
2
文旅干货|2024文旅发展的四个新趋势
0
3
?探索文旅新潮流,中国旅游风向标!?
0
4
?文旅行业未来趋势?一文读懂!
0
5
国内研学旅游行业发展现状及未来趋势
0
6
旅游行业回温?请抓住今年的新趋势!
0
7
文旅干货|文旅新趋势!品质旅游发力点
0
8
36页 | 2024中国文旅产业发展趋势报告
0
9
2024年旅行行业趋势
网站首页
|
关于我们
|
联系方式
|
使用协议
|
版权隐私
|
网站地图
|
排名推广
|
广告服务
|
积分换礼
|
网站留言
|
RSS订阅
|
违规举报
|
皖ICP备20008326号-18
(c)2008-2022 免费发布网 All Rights Reserved