手机版
二维码
购物车
(
0
)
供应
求购
公司
团购
展会
资讯
招商
品牌
人才
知道
专题
图库
视频
下载
商圈
推广
热搜:
采购方式
甲带
滤芯
气动隔膜泵
减速机
履带
带式称重给煤机
减速机型号
链式给煤机
无级变速机
首页
供应
求购
公司
团购
展会
资讯
招商
品牌
人才
知道
专题
图库
视频
下载
商圈
首页
>
资讯
>
社会热点
电商大促如何做数据监控和总结分析?
日期:2025-12-21 13:16:44 来源:网络整理 作者:本站编辑
评论:0
电商大促如何做数据监控和总结分析?
大促当天,实时看得见,随时调节,运营在大促现场,最需要的是:
流量有没有来? 加购有没有转化? 投放ROI、直播/短视频效果是否匹配预期? 哪些品“快起飞”/哪些品“掉链子”?
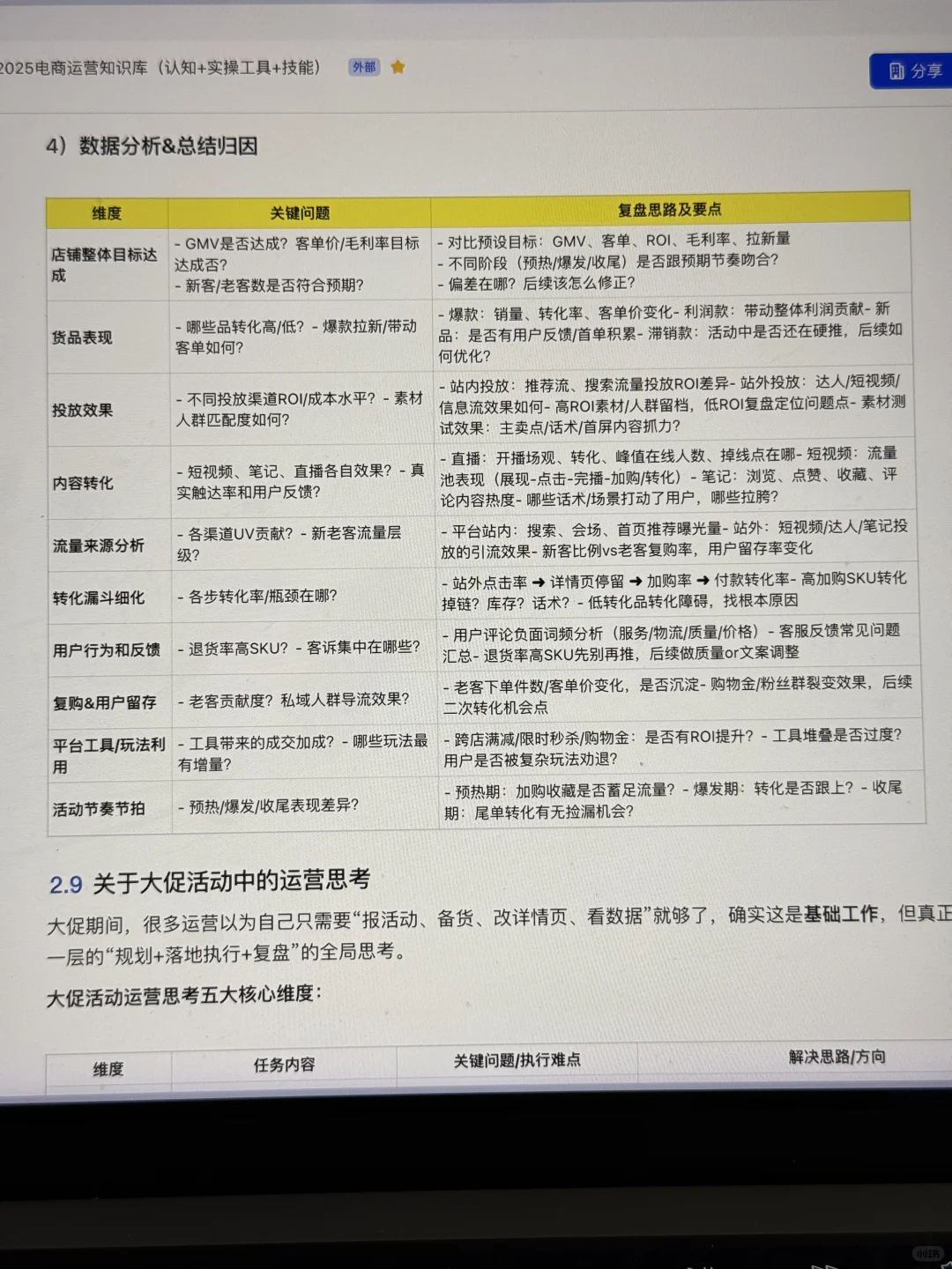
数据分析(事后复盘)
核心目标:活动后,系统化归因,总结经验,优化下一次 分析不是只做“流水账总结”,而是: ✅ 哪些环节做得好、哪些翻车了? ✅ 哪些品/内容ROI高?哪些低? ✅ 平台玩法/流量渠道表现差异? ✅ 用户反馈、客户投诉集中的点? 让下一次大促“有迹可循、少走弯路”。
#电商运营
#电商运营干货
#电商运营助理
#运营助理
#运营转正
#电商方案
打赏
更多
>
同类资讯
• 茶饮行业分析|趋势洞察&人群画像
0
条
相关评论
推荐图文
推荐资讯
点击排行
0
1
预测❗️2024下半年旅游发展趋势
0
2
文旅干货|2024文旅发展的四个新趋势
0
3
?探索文旅新潮流,中国旅游风向标!?
0
4
?文旅行业未来趋势?一文读懂!
0
5
国内研学旅游行业发展现状及未来趋势
0
6
旅游行业回温?请抓住今年的新趋势!
0
7
文旅干货|文旅新趋势!品质旅游发力点
0
8
36页 | 2024中国文旅产业发展趋势报告
0
9
2024年旅行行业趋势
网站首页
|
关于我们
|
联系方式
|
使用协议
|
版权隐私
|
网站地图
|
排名推广
|
广告服务
|
积分换礼
|
网站留言
|
RSS订阅
|
违规举报
|
皖ICP备20008326号-18
(c)2008-2022 免费发布网 All Rights Reserved