






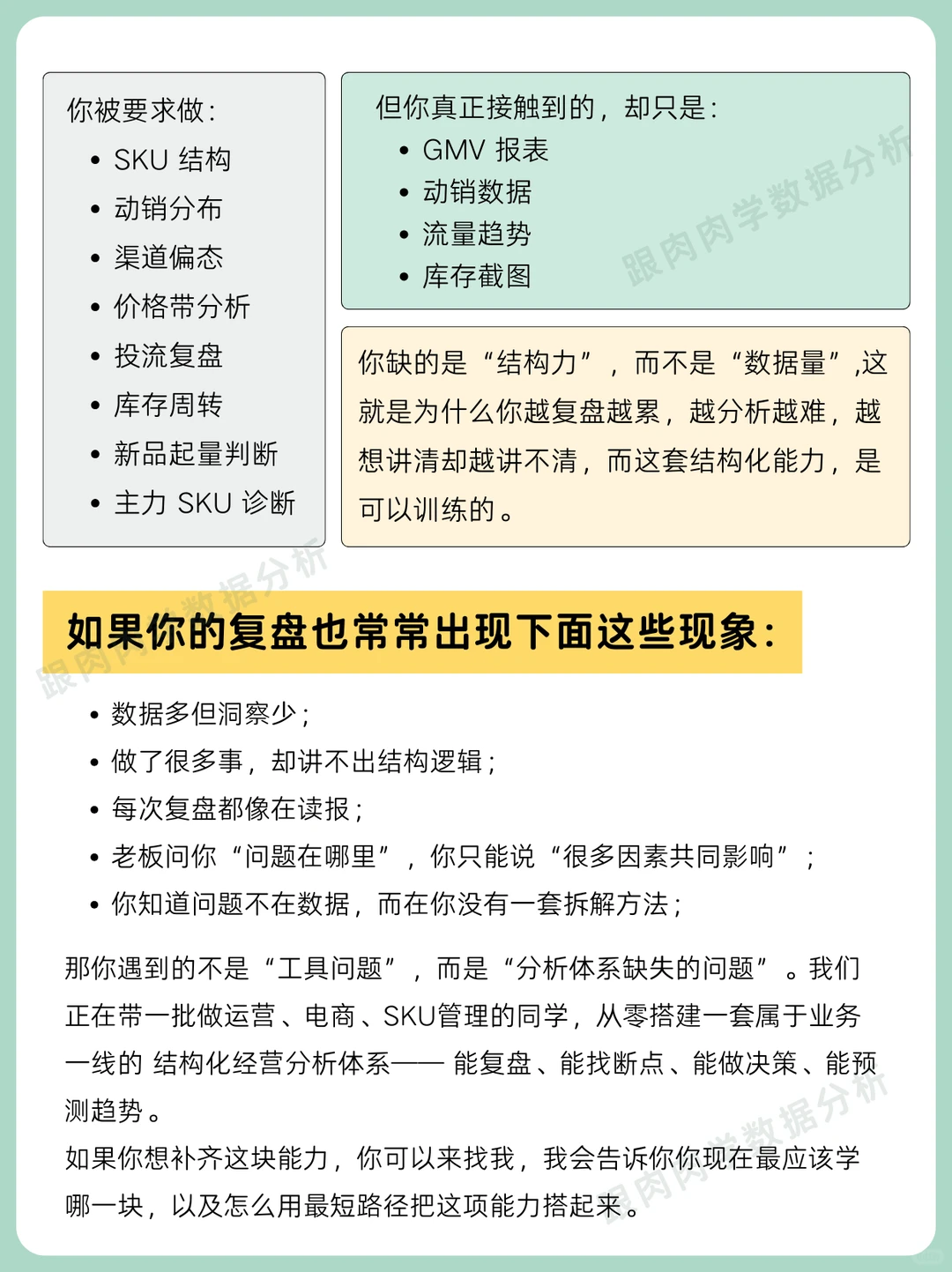
刚开始做复盘时,我蕞大的感受是:明明数据很多,会议也开了,行动方案也写了,但结果还是没有改善。
后来我才意识到:不是我经验不够,而是我根本不知道“复盘的底层逻辑”是什么,真正有效的复盘,不是讲数据量,而是能讲出结构因果,尤其做销售或电商相关的复盘,只问这三句话,往往就能把问题说清楚:
✅ 一问:这次的结果,是结构问题还是执行问题?
✅ 二问:真正的偏差,出现在哪条关键链路?
✅ 三问:下周的行动,是否“可验证”?
我现在带团队做复盘时,只要围绕这三问,就能从“讲现象”变成“讲结构”,从“信息量”走向“决策力”。很多同学以为自己不会复盘,是不会写报告,其实更深层的问题是:你没有一套“结构化分析系统”。
这个系统,我现在正在帮电商、品牌、SKU管理同学一步步搭建:
? 能拆解问题,找到因果
? 能定位关键断点,指导策略
? 能做结构决策,而不是事后总结
如果你也卡在复盘、策略判断、结构拆解这些问题上,我们会手把手带你从业务问题出发,搭建自己的结构化分析体系。#数据分析#数据分析师#职场#经营分析会#干货分享#财务#财务人#销售#销售分析#动销
后来我才意识到:不是我经验不够,而是我根本不知道“复盘的底层逻辑”是什么,真正有效的复盘,不是讲数据量,而是能讲出结构因果,尤其做销售或电商相关的复盘,只问这三句话,往往就能把问题说清楚:
✅ 一问:这次的结果,是结构问题还是执行问题?
✅ 二问:真正的偏差,出现在哪条关键链路?
✅ 三问:下周的行动,是否“可验证”?
我现在带团队做复盘时,只要围绕这三问,就能从“讲现象”变成“讲结构”,从“信息量”走向“决策力”。很多同学以为自己不会复盘,是不会写报告,其实更深层的问题是:你没有一套“结构化分析系统”。
这个系统,我现在正在帮电商、品牌、SKU管理同学一步步搭建:
? 能拆解问题,找到因果
? 能定位关键断点,指导策略
? 能做结构决策,而不是事后总结
如果你也卡在复盘、策略判断、结构拆解这些问题上,我们会手把手带你从业务问题出发,搭建自己的结构化分析体系。#数据分析#数据分析师#职场#经营分析会#干货分享#财务#财务人#销售#销售分析#动销


