手机版
二维码
购物车
(
0
)
供应
求购
公司
团购
展会
资讯
招商
品牌
人才
知道
专题
图库
视频
下载
商圈
推广
热搜:
采购方式
甲带
滤芯
气动隔膜泵
减速机
履带
带式称重给煤机
减速机型号
链式给煤机
无级变速机
首页
供应
求购
公司
团购
展会
资讯
招商
品牌
人才
知道
专题
图库
视频
下载
商圈
首页
>
资讯
>
社会热点
PPT美化︱“商务风”汽车行业介绍
日期:2025-12-21 12:49:23 来源:网络整理 作者:本站编辑
评论:0
PPT美化︱“商务风”汽车行业介绍
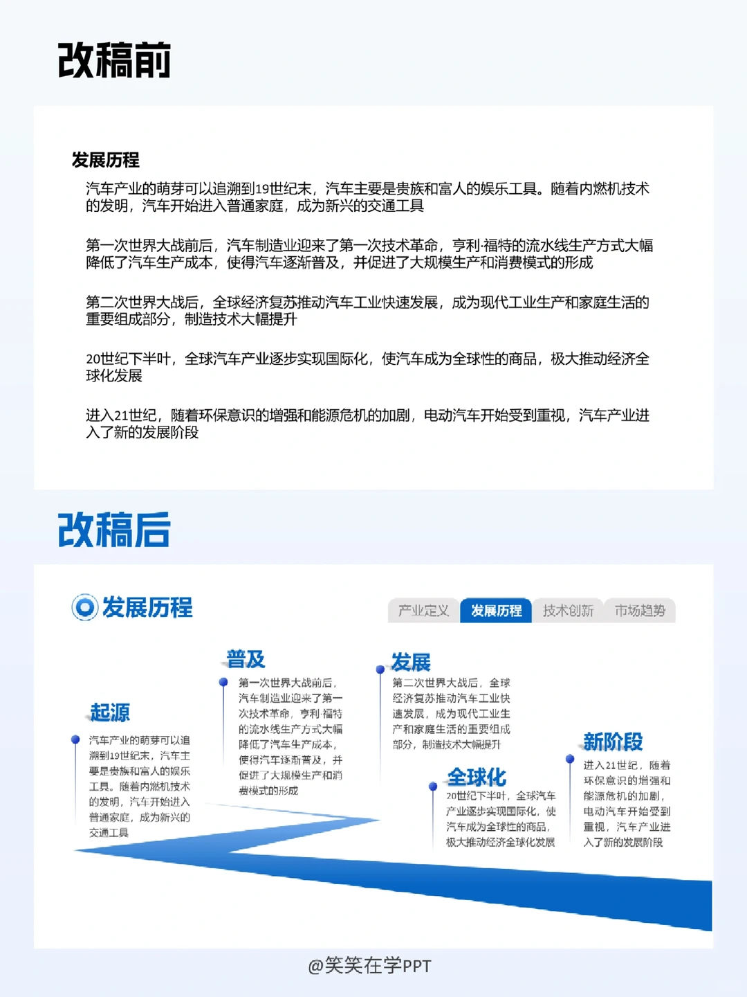
这篇分享“商务风-汽车行业介绍”的PPT制作思路。
包括“封面、时间轴、以及环绕排版”。
配色方案:蓝色,单色
☀使用场景:商务,工作汇报、企业介绍等
?制作思路:
1)封面:汽车图片,脑中想到破格效果,所以采用,左右布局,右边色块衬底
2)时间轴:之前复刻的版式,进行更改使用
3)环绕排版:5项内容,单数适合用环绕。
这几个排版思路供参考。
#ppt
#职场
#ppt代做
#ppt美化
#商务风ppt
#ppt定制
打赏
更多
>
同类资讯
• 股市规律全貌
0
条
相关评论
推荐图文
推荐资讯
点击排行
0
1
预测❗️2024下半年旅游发展趋势
0
2
文旅干货|2024文旅发展的四个新趋势
0
3
?探索文旅新潮流,中国旅游风向标!?
0
4
?文旅行业未来趋势?一文读懂!
0
5
国内研学旅游行业发展现状及未来趋势
0
6
旅游行业回温?请抓住今年的新趋势!
0
7
文旅干货|文旅新趋势!品质旅游发力点
0
8
36页 | 2024中国文旅产业发展趋势报告
0
9
2024年旅行行业趋势
网站首页
|
关于我们
|
联系方式
|
使用协议
|
版权隐私
|
网站地图
|
排名推广
|
广告服务
|
积分换礼
|
网站留言
|
RSS订阅
|
违规举报
|
皖ICP备20008326号-18
(c)2008-2022 免费发布网 All Rights Reserved