








论文题目:德克士公司的财务报表分析
关键词:德克士公司,财务报表分析,财务比率
1绪论
1.1选题背景及意义
1.2研究方式
1.3研究意义
1.4研究内容及拟解决的问题
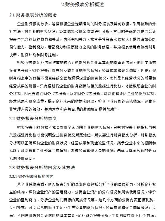
2财务报表分析概述
2.1财务报表分析的概念
2.2财务报表分析的意义
2.3财务报表分析的内容及其方法
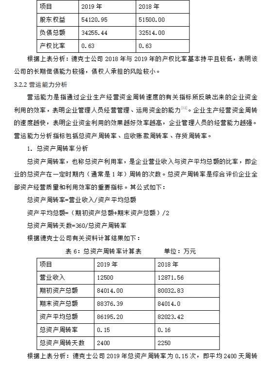
3德克士公司简介及财务报表分析
3.1德克士公司简介
3.2财务报表分析
4德克士公司存在的问题
4.1 产品研发能力弱、差异化不明显且对顾客需求的灵敏度不足
4.2 定价策略单一、缺乏完善的价格体系
4.3 加盟渠道模式单一、对加盟商的管理和监督困难
4.4 广告投放效果不强、营销队伍素质偏低
5德克士公司的对策建议
5.1 提高产品研发能力、突出产品差异化特色进而满足顾客的需求
5.2. 特色定价和多种定价方法并存、建立和完善价格体系
5.3 采用独特加盟方式、加强对加盟商的管理和监督
5.4 优化广告的投放效果、提高营销队伍的素质水平
6结论
#论文 #论文写作 #论文发表 #毕业论文 #论文辅导 #财务报表分析 #财务报表 #财务报表分析论文 #会计学论文 #会计专业毕业论文 #会计专业
关键词:德克士公司,财务报表分析,财务比率
1绪论
1.1选题背景及意义
1.2研究方式
1.3研究意义
1.4研究内容及拟解决的问题
2财务报表分析概述
2.1财务报表分析的概念
2.2财务报表分析的意义
2.3财务报表分析的内容及其方法
3德克士公司简介及财务报表分析
3.1德克士公司简介
3.2财务报表分析
4德克士公司存在的问题
4.1 产品研发能力弱、差异化不明显且对顾客需求的灵敏度不足
4.2 定价策略单一、缺乏完善的价格体系
4.3 加盟渠道模式单一、对加盟商的管理和监督困难
4.4 广告投放效果不强、营销队伍素质偏低
5德克士公司的对策建议
5.1 提高产品研发能力、突出产品差异化特色进而满足顾客的需求
5.2. 特色定价和多种定价方法并存、建立和完善价格体系
5.3 采用独特加盟方式、加强对加盟商的管理和监督
5.4 优化广告的投放效果、提高营销队伍的素质水平
6结论
#论文 #论文写作 #论文发表 #毕业论文 #论文辅导 #财务报表分析 #财务报表 #财务报表分析论文 #会计学论文 #会计专业毕业论文 #会计专业


