






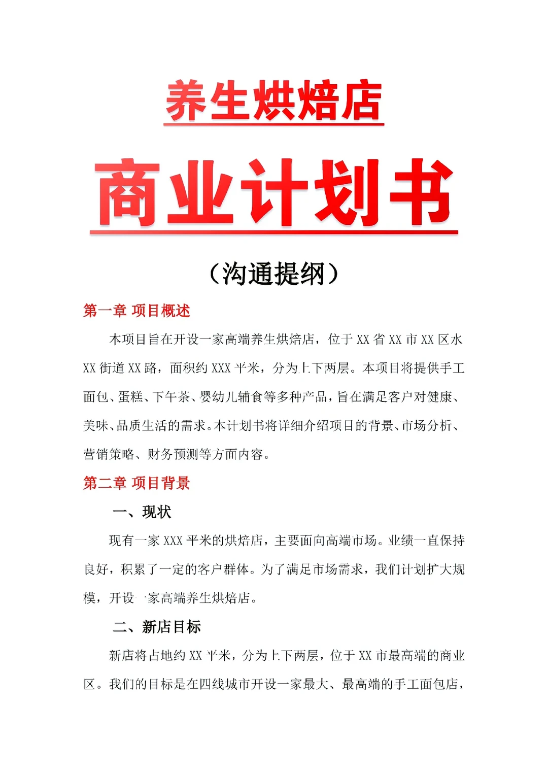
❤️养生烘焙店如何写商业计划书?才能顺利拿到投资!
?别焦虑,今天给大家拟了一份养生烘焙店的商业计划书大纲和沟通提纲,直接往里装就好
1️⃣项目概述:简单明了描述项目基本信息,发起人等!
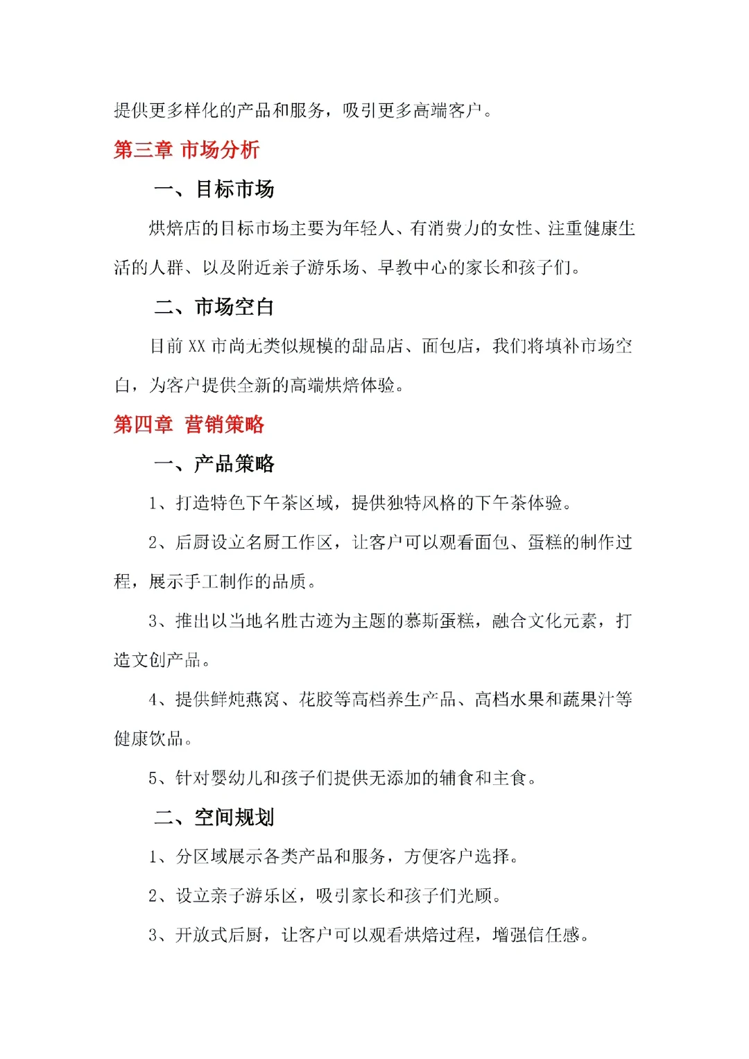
2️⃣市场分析:用数据说话,验证烘焙市场空间规模很大,有市场,才有消费人群,对投资人吸引力才大!?
3️⃣产品策略:从产品价格,定位等方面做出差异化亮点,无差异,不产品,必须体现产品1-2个差异化卖点,独树一帜,方能杀出重围!?
4️⃣营销策略:大道至简,围绕当下最流行的推广方式开展,比如全媒体,抖音,小红书,本地推,微信微博,网红打卡等!定期做节日营销策划!?
5️⃣财务预测:预算近1-3年财务收入,成本,利润数据数据预测要合理,必须让投资看到回本快,盈利多的空间!
6️⃣团队管理:介绍团队人才经验丰富,资源齐全,或者有得天独厚的经验,能挑起大梁,最好是能介绍一两个主导成功的经验!
7️⃣风险及应对策略:主要针对政策,财务做好周全规划,留有一线,心中不慌,让投资人感受到,你的力挽狂澜的能力!比如教培行业面临政策的打击,俞敏洪个人品牌效应带领团队转行做直播带货,创造董宇辉个人品牌,把新东方带入新的赛道!
8️⃣未来发展:仔细规划团队1-3年短期发展目标,描绘未来10年长期发展目标,让投资人感受到你的理想,抱负和野心!有志者,事竟成!当你有目标的时候,所有人都会支持你的!
9️⃣附录:用心做好项目的资料补充,比如细致的财务报表,市场分析调研表,资金使用详细规划表……当投资人看到这些,会对您有另眼相看的!相信我!?
?想要成功拿到投资,一个完善的商业计划书必不可少上面的养生烘焙店商业计划书大纲,适用于99%的行业,根据自身行业情况做适当调整即可!
?如果您没有时间,或者太忙,只需口述,就可以拿到一份完整的稿件,欢迎各位创业老板前来交流!
#烘焙店 #养生 #商业计划书 #创业计划书 #商业计划书写作 #商业计划书怎么写 #商业策划#餐饮创业 #市场分享#商业思维
?别焦虑,今天给大家拟了一份养生烘焙店的商业计划书大纲和沟通提纲,直接往里装就好
1️⃣项目概述:简单明了描述项目基本信息,发起人等!
2️⃣市场分析:用数据说话,验证烘焙市场空间规模很大,有市场,才有消费人群,对投资人吸引力才大!?
3️⃣产品策略:从产品价格,定位等方面做出差异化亮点,无差异,不产品,必须体现产品1-2个差异化卖点,独树一帜,方能杀出重围!?
4️⃣营销策略:大道至简,围绕当下最流行的推广方式开展,比如全媒体,抖音,小红书,本地推,微信微博,网红打卡等!定期做节日营销策划!?
5️⃣财务预测:预算近1-3年财务收入,成本,利润数据数据预测要合理,必须让投资看到回本快,盈利多的空间!
6️⃣团队管理:介绍团队人才经验丰富,资源齐全,或者有得天独厚的经验,能挑起大梁,最好是能介绍一两个主导成功的经验!
7️⃣风险及应对策略:主要针对政策,财务做好周全规划,留有一线,心中不慌,让投资人感受到,你的力挽狂澜的能力!比如教培行业面临政策的打击,俞敏洪个人品牌效应带领团队转行做直播带货,创造董宇辉个人品牌,把新东方带入新的赛道!
8️⃣未来发展:仔细规划团队1-3年短期发展目标,描绘未来10年长期发展目标,让投资人感受到你的理想,抱负和野心!有志者,事竟成!当你有目标的时候,所有人都会支持你的!
9️⃣附录:用心做好项目的资料补充,比如细致的财务报表,市场分析调研表,资金使用详细规划表……当投资人看到这些,会对您有另眼相看的!相信我!?
?想要成功拿到投资,一个完善的商业计划书必不可少上面的养生烘焙店商业计划书大纲,适用于99%的行业,根据自身行业情况做适当调整即可!
?如果您没有时间,或者太忙,只需口述,就可以拿到一份完整的稿件,欢迎各位创业老板前来交流!
#烘焙店 #养生 #商业计划书 #创业计划书 #商业计划书写作 #商业计划书怎么写 #商业策划#餐饮创业 #市场分享#商业思维


