





?大家好,这里是小妙?
✨分享海量免费思维模型模板~
?今天是100个思维模型系列第47期:
【波特五力模型——行业竞争】
?“波特五力模型”源自迈克尔·波特提出的企业的“五种竞争力量”理论,是分析企业在本行业竞争格局的经典战略模型。
该模型主要包括以下五个因素:
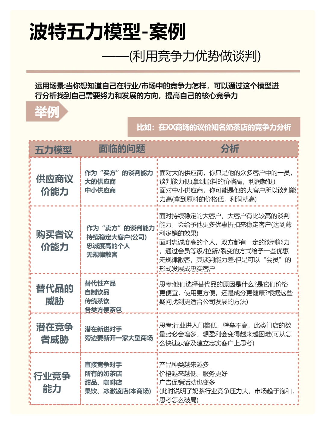
⭐供应商的议价能力:供应商的议价能力主要取决于供应商产品的差异化程度、供应商所在行业的集中度、供应商的数量和公司从供应商采购的原材料成本占成本比重等因素。
⚜️购买者的议价能力:购买者的议价能力主要取决于购买者是否了解产品、产品同质化程度、购买者数量和公司销售的产品成本占售价比重等因素。
?新进入者的威胁:新进入者的威胁主要取决于进入壁垒高低、市场潜力以及行业增长速度。
?替代品的威胁:替代品是指能够替代现有产品满足同样需求的另一种产品。
?行业内现有竞争者的竞争:现有企业之间的竞争直接决定了行业的竞争强度。
??通过分析这五种力量,企业可以评估行业的竞争状况,从而制定相应的竞争战略,如成本领先战略、差异化战略或者聚焦战略等。每种战略都有其适用的条件和限制,企业应该根据自身情况和行业特点来选择合适的战略。
今天的分享到这里就结束啦~未来还有更多优质思维模型及模板分享哦!
@薯队长 @薯管家 @知识薯 @小红书REDesign @小红书创作学院 @小红书成长笔记 @小红书创作助手 @校园薯 @人文薯 @薯条小助手
#自我提升 #思维模型 #个人成长 #模型 #企业 #有效沟通 #职场沟通 #数据分析 #资料分析 #妙办画板 #小红书成长笔记 #自我成长 #行业竞争 #行业报告 #行业研究
✨分享海量免费思维模型模板~
?今天是100个思维模型系列第47期:
【波特五力模型——行业竞争】
?“波特五力模型”源自迈克尔·波特提出的企业的“五种竞争力量”理论,是分析企业在本行业竞争格局的经典战略模型。
该模型主要包括以下五个因素:
⭐供应商的议价能力:供应商的议价能力主要取决于供应商产品的差异化程度、供应商所在行业的集中度、供应商的数量和公司从供应商采购的原材料成本占成本比重等因素。
⚜️购买者的议价能力:购买者的议价能力主要取决于购买者是否了解产品、产品同质化程度、购买者数量和公司销售的产品成本占售价比重等因素。
?新进入者的威胁:新进入者的威胁主要取决于进入壁垒高低、市场潜力以及行业增长速度。
?替代品的威胁:替代品是指能够替代现有产品满足同样需求的另一种产品。
?行业内现有竞争者的竞争:现有企业之间的竞争直接决定了行业的竞争强度。
??通过分析这五种力量,企业可以评估行业的竞争状况,从而制定相应的竞争战略,如成本领先战略、差异化战略或者聚焦战略等。每种战略都有其适用的条件和限制,企业应该根据自身情况和行业特点来选择合适的战略。
今天的分享到这里就结束啦~未来还有更多优质思维模型及模板分享哦!
@薯队长 @薯管家 @知识薯 @小红书REDesign @小红书创作学院 @小红书成长笔记 @小红书创作助手 @校园薯 @人文薯 @薯条小助手
#自我提升 #思维模型 #个人成长 #模型 #企业 #有效沟通 #职场沟通 #数据分析 #资料分析 #妙办画板 #小红书成长笔记 #自我成长 #行业竞争 #行业报告 #行业研究


