
















⭕题目:晨光文具竞争战略研究
⭕摘要:在科技高速发展的时代,企业之间的竞争已经从市场竞争和传统的价格竞争转变为的企业核心竞争力。如果晨光文具想要在激烈的文具市场竞争脱颖而出,需要抓住人们对笔的需求的变化并结合自身的情况进行战略转变,确定合理的竞争战略,促进企业自身的可持续发展。
论文以传统文具行业的特点和企业战略管理理论和方法为基础。首先,利用波特五力模型分析了晨光文具行业和发展趋势,并将差异化战略作为企业未来的竞争战略。其次从法律法规、市场竞争等方面对战略实施的风险进行了研究,明确了各类风险对晨光文具战略实施的影响。论文的研究成果为晨光文具竞争战略的实施和竞争实力的提升提供了强有力的理论支持。
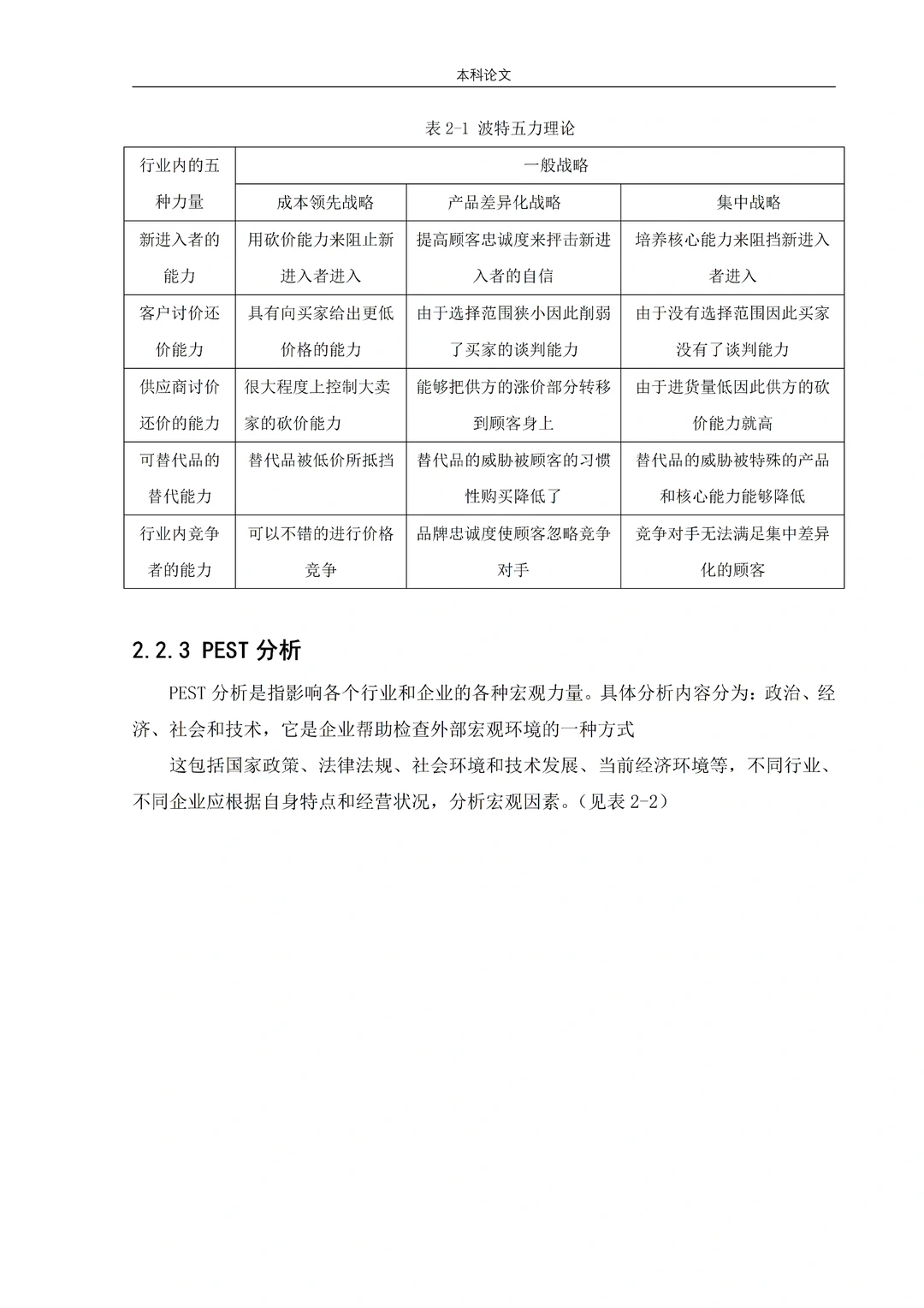
从企业竞争战略的选择方面,采用波特五力模型分析了晨光文具的竞争态势。根据晨光文具的竞争优势和基本竞争力,决定了企业的竞争战略。
从企业竞争战略实施中将面临风险方面,分析现有技术革新、法律法规、市场竞争等各类因素所造成的风险。
从企业竞争战略实施风险解决方面,针对技术、产品创新、市场竞争等多方面的阻碍因素,制定出对应的策略,提出大力集中科技创新、继续坚持“以人为本”的发展理念。
#干货分享 #工商管理专业 #工商管理 #毕业论文 #论文写作 #我的写作日常 #本科论文 #论文 #写论文 #工商管理专业论文 #论文初稿怎么写 #今天论文写了吗
⭕摘要:在科技高速发展的时代,企业之间的竞争已经从市场竞争和传统的价格竞争转变为的企业核心竞争力。如果晨光文具想要在激烈的文具市场竞争脱颖而出,需要抓住人们对笔的需求的变化并结合自身的情况进行战略转变,确定合理的竞争战略,促进企业自身的可持续发展。
论文以传统文具行业的特点和企业战略管理理论和方法为基础。首先,利用波特五力模型分析了晨光文具行业和发展趋势,并将差异化战略作为企业未来的竞争战略。其次从法律法规、市场竞争等方面对战略实施的风险进行了研究,明确了各类风险对晨光文具战略实施的影响。论文的研究成果为晨光文具竞争战略的实施和竞争实力的提升提供了强有力的理论支持。
从企业竞争战略的选择方面,采用波特五力模型分析了晨光文具的竞争态势。根据晨光文具的竞争优势和基本竞争力,决定了企业的竞争战略。
从企业竞争战略实施中将面临风险方面,分析现有技术革新、法律法规、市场竞争等各类因素所造成的风险。
从企业竞争战略实施风险解决方面,针对技术、产品创新、市场竞争等多方面的阻碍因素,制定出对应的策略,提出大力集中科技创新、继续坚持“以人为本”的发展理念。
#干货分享 #工商管理专业 #工商管理 #毕业论文 #论文写作 #我的写作日常 #本科论文 #论文 #写论文 #工商管理专业论文 #论文初稿怎么写 #今天论文写了吗


