手机版
二维码
购物车
(
0
)
供应
求购
公司
团购
展会
资讯
招商
品牌
人才
知道
专题
图库
视频
下载
商圈
推广
热搜:
采购方式
甲带
滤芯
气动隔膜泵
减速机
履带
带式称重给煤机
减速机型号
链式给煤机
无级变速机
首页
供应
求购
公司
团购
展会
资讯
招商
品牌
人才
知道
专题
图库
视频
下载
商圈
首页
>
资讯
>
社会热点
全球汽车行业2024年展望报告
日期:2025-12-21 11:27:45 来源:网络整理 作者:本站编辑
评论:0
全球汽车行业2024年展望报告
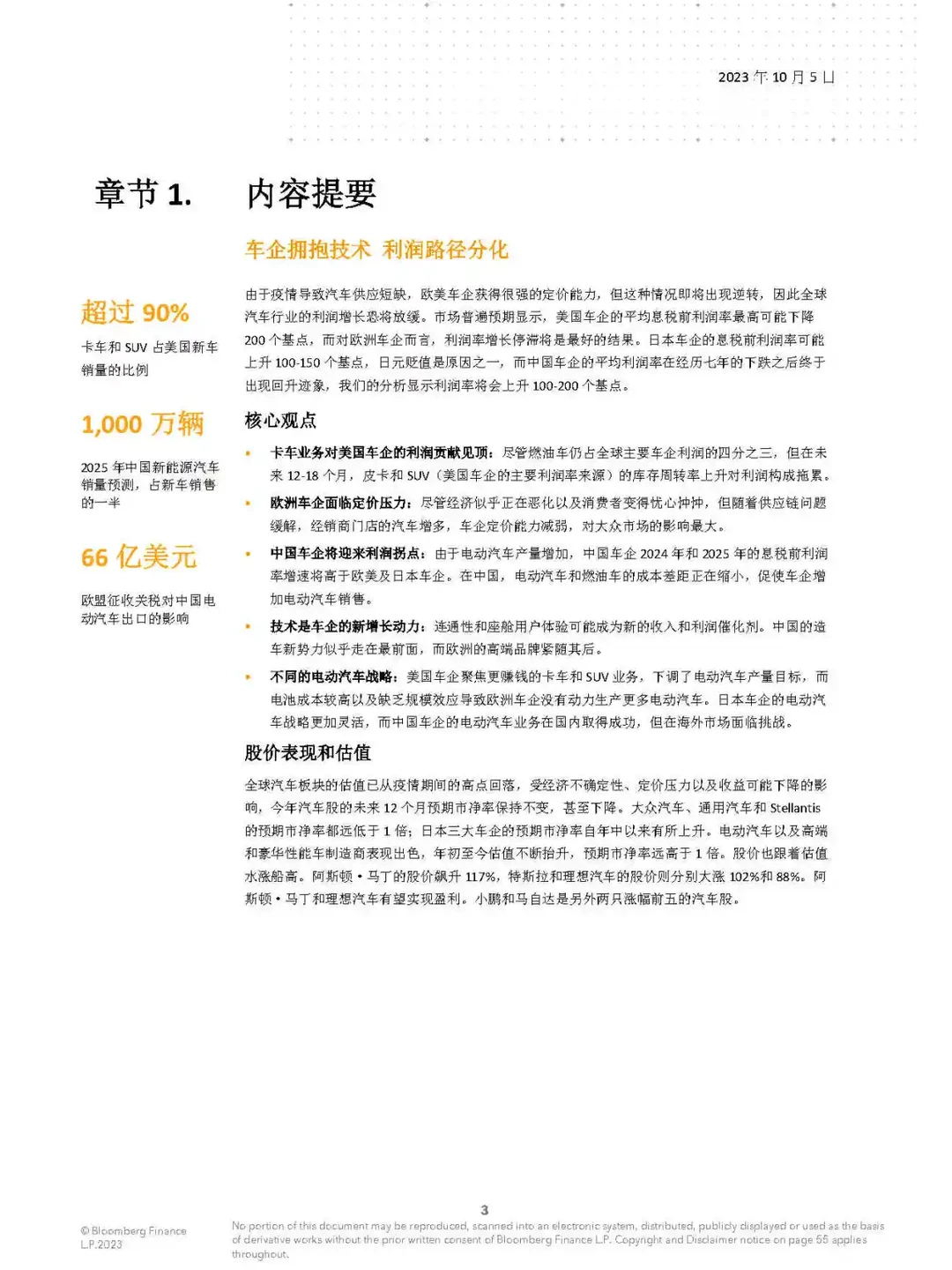
报告显示,尽管供应短缺曾为欧美车企带来定价优势,但这一局面即将逆转,全球汽车行业的利润增长预计将放缓。
技术革新成为新动力技术的进步被视为汽车行业新的利润增长点。连通性和座舱用户体验可能成为新的收入和利润催化剂。中国造车新势力在这方面似乎走在前列,而欧洲的高端品牌紧随其后。报告特别指出,软件和数据业务的发展将是提升利润率的关键。
#数据分析
#行业报告
#汽车行业
#行业分析报告
#行业研究报告
#汽车
#新能源汽车
#行业研究
打赏
更多
>
同类资讯
• 坐标杭州|火花共创?
0
条
相关评论
推荐图文
推荐资讯
点击排行
0
1
预测❗️2024下半年旅游发展趋势
0
2
文旅干货|2024文旅发展的四个新趋势
0
3
?探索文旅新潮流,中国旅游风向标!?
0
4
?文旅行业未来趋势?一文读懂!
0
5
国内研学旅游行业发展现状及未来趋势
0
6
旅游行业回温?请抓住今年的新趋势!
0
7
文旅干货|文旅新趋势!品质旅游发力点
0
8
36页 | 2024中国文旅产业发展趋势报告
0
9
2024年旅行行业趋势
网站首页
|
关于我们
|
联系方式
|
使用协议
|
版权隐私
|
网站地图
|
排名推广
|
广告服务
|
积分换礼
|
网站留言
|
RSS订阅
|
违规举报
|
皖ICP备20008326号-18
(c)2008-2022 免费发布网 All Rights Reserved