





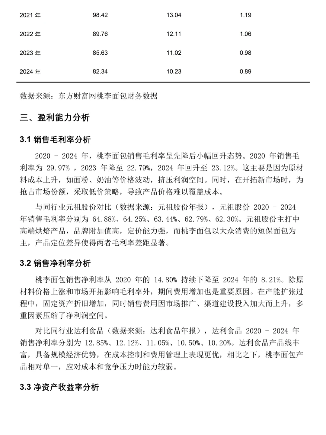
桃李面包作为国内烘焙食品行业的知名企业,在市场中占据重要地位。对其近五年(2020 - 2024 年)的财务分析,尤其是盈利能力分析,有助于深入了解企业的经营状况和发展趋势。本分析运用财务比率分析等理论,结合同行业对比,提供有价值的参考,具有一定学术价值。通过对桃李面包财务数据的深入挖掘,可发现其在经营过程中的优势与不足,为企业未来发展战略的制定提供依据,同时也为相关专业研究者提供一个实际案例分析样本,在分析方法和行业研究方面具有一定创新点。
#面包 #桃李面包 #商业分析 #财务分析 #财务报表 #偿债能力 #盈利能力 #营运能力 #本科毕业论文 #实证分析 #数据分析 #盈利能力研究 #企业盈利能力分析 #财务管理 #论文 #毕业论文 #论文辅导 #论文写作 #会计专业 #财会专业 #上市 #财务
#面包 #桃李面包 #商业分析 #财务分析 #财务报表 #偿债能力 #盈利能力 #营运能力 #本科毕业论文 #实证分析 #数据分析 #盈利能力研究 #企业盈利能力分析 #财务管理 #论文 #毕业论文 #论文辅导 #论文写作 #会计专业 #财会专业 #上市 #财务


