手机版
二维码
购物车
(
0
)
供应
求购
公司
团购
展会
资讯
招商
品牌
人才
知道
专题
图库
视频
下载
商圈
推广
热搜:
采购方式
甲带
滤芯
气动隔膜泵
减速机
履带
带式称重给煤机
减速机型号
链式给煤机
无级变速机
首页
供应
求购
公司
团购
展会
资讯
招商
品牌
人才
知道
专题
图库
视频
下载
商圈
首页
>
资讯
>
社会热点
2025年中国经济走向预测
日期:2025-12-21 11:19:30 来源:网络整理 作者:本站编辑
评论:0
2025年中国经济走向预测
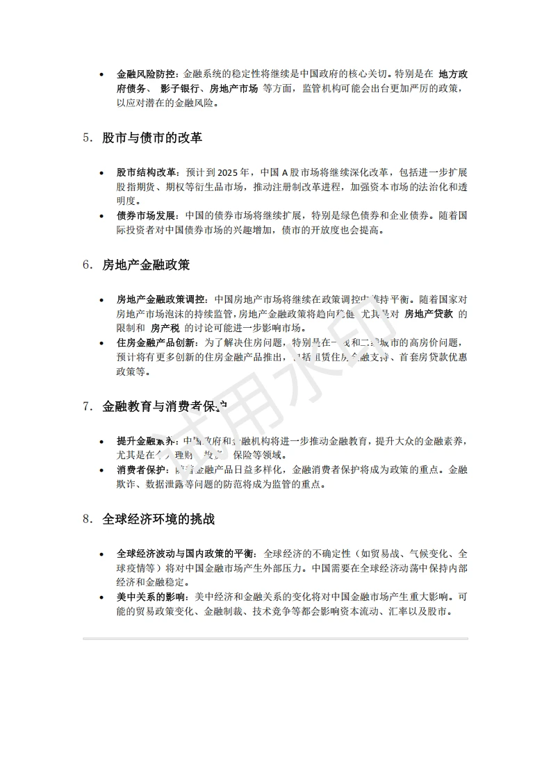
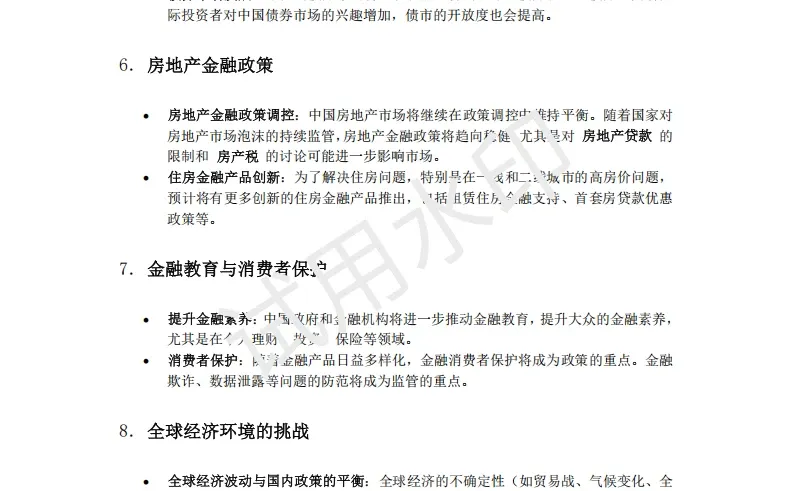
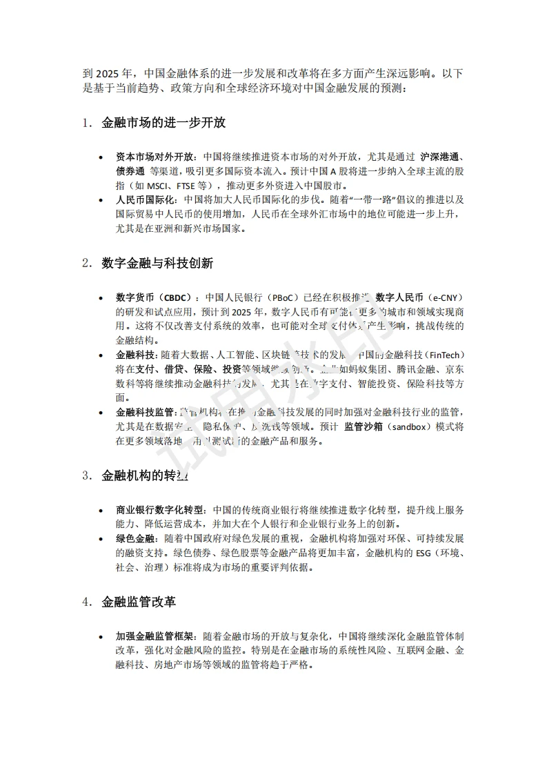
到2025年,中国的金融系统将进一步现代化、国际化,数字化和科技创新将深刻影响金融行业的各个领域。随着监管的强化、市场的开放以及金融科技的飞速发展,中国有望成为全球金融格局中的重要玩家。然而,如何有效管理金融风险、应对外部经济不确定性、以及促进金融包容性和可持续发展,将是中国金融未来面临的主要挑战。
#当代中国经济
#经济
#金融
#数字经济
#宏观经济
#动手就是春天
打赏
更多
>
同类资讯
• 商业航天(太空算力)概念:非
0
条
相关评论
推荐图文
推荐资讯
点击排行
0
1
预测❗️2024下半年旅游发展趋势
0
2
文旅干货|2024文旅发展的四个新趋势
0
3
?探索文旅新潮流,中国旅游风向标!?
0
4
?文旅行业未来趋势?一文读懂!
0
5
国内研学旅游行业发展现状及未来趋势
0
6
旅游行业回温?请抓住今年的新趋势!
0
7
文旅干货|文旅新趋势!品质旅游发力点
0
8
36页 | 2024中国文旅产业发展趋势报告
0
9
2024年旅行行业趋势
网站首页
|
关于我们
|
联系方式
|
使用协议
|
版权隐私
|
网站地图
|
排名推广
|
广告服务
|
积分换礼
|
网站留言
|
RSS订阅
|
违规举报
|
皖ICP备20008326号-18
(c)2008-2022 免费发布网 All Rights Reserved