







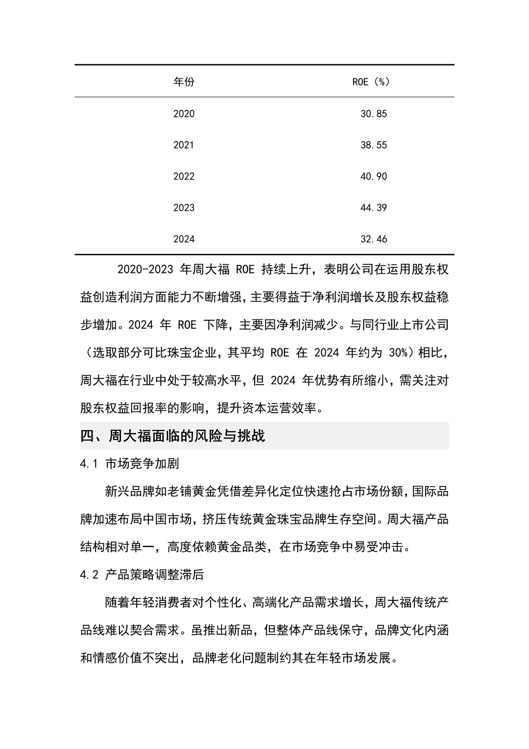
?引言:周大福珠宝集团有限公司在我国珠宝行业占据领军地位,其财务状况对行业发展与投资者决策影响深远。通过对周大福 2020-2024 年核心财务指标分析,可洞察其经营状况与发展趋势,为行业及投资者提供参考。本分析将综合运用财务比率分析、趋势分析等定量方法与结合行业报告、新闻报道的定性方法,深入剖析周大福财务表现,揭示其优势与挑战。
#周大福#周大福财务报告#周大福财务分析#会计专业论文 #会计案例 #上市公司财务分析 #啤酒#财务分析 #财务报表 #偿债能力分析 #会计论文选题 #数据分析 #发展能力分析 #盈利能力分析 #企业盈利能力#毕业论文 #毕业论文 #毕业论文 #论文写作 #论文写作 #论文 #论文写作 #论文写作 #论文 #论文写作 #毕业论文 #毕业论文 #营运能力#财务分析报告和财务数据分析报告
#周大福#周大福财务报告#周大福财务分析#会计专业论文 #会计案例 #上市公司财务分析 #啤酒#财务分析 #财务报表 #偿债能力分析 #会计论文选题 #数据分析 #发展能力分析 #盈利能力分析 #企业盈利能力#毕业论文 #毕业论文 #毕业论文 #论文写作 #论文写作 #论文 #论文写作 #论文写作 #论文 #论文写作 #毕业论文 #毕业论文 #营运能力#财务分析报告和财务数据分析报告


