

















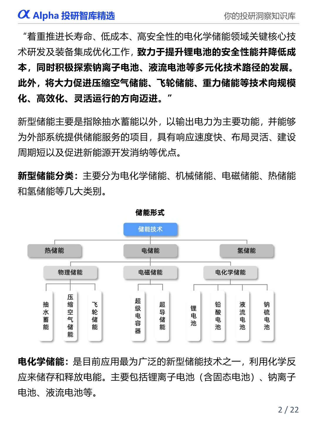
国家刚出重磅政策,2027 年新型储能装机要冲到 1.8 亿千瓦,直接带动 2500 亿投资!? 现在各省市补贴政策陆续到位,储能已经成了新能源里的刚性需求,这波风口真的别错过~
整理了最值得关注的 7 大核心赛道,简单好懂,不管是想入行、投资还是单纯吃瓜都适用?
✅ 储能锂电池(绝对主力!)占整个储能市场 90% 以上份额,电网 / 家庭 / 工商业都要用,宁德时代、比亚迪、亿纬锂能垄断超 78% 市场!成本持续下降,2026 年需求要爆涨,上下游材料厂也跟着吃香~
✅ 固态电池(下一代黑科技)比液态锂电更安全、能量密度更高,完全不怕热失控!宁德、比亚迪早早就布局,新兴厂商比如太蓝新能源、海博思创也在发力,未来可期~
✅ 钠离子电池(低温王者)零下 40℃还能正常工作!电网侧、家庭储能超适配,成本比锂电低不少~ 宁德时代已经过新国标认证,中科海钠更是造出了全球首款钠电量产车原型,国产技术超牛!
✅ 全钒液流电池(长寿选手)循环寿命 15000 次 +,能用 20 年以上!安全性拉满,就是成本稍高~ 大连融科、北京普能是龙头,国内已经有百兆瓦级项目落地啦
✅ 压缩空气储能(大规模神器)靠机械能储电,适合电网削峰填谷,中国电建、华能集团都在搞示范项目,陕鼓动力、东方电气这些设备厂跟着受益
✅ 熔盐储能(光热好搭档)能存 6-8 小时的长时储能,光热发电、工业供汽都能用~ 甘肃已经有 70 万千瓦的超级项目,首航高科、西子洁能是核心玩家
✅ 氢储能(多场景全能)既能储电又能储氢,电解水制氢 + 燃料电池应用超广!隆基绿能、亿华通、潍柴动力都在布局,示范项目越来越多
现在储能不仅是电网刚需,家庭储能、工商业峰谷套利都能赚钱,政策 + 技术 + 需求三重驱动,未来 5 年复合增长率要冲到 28.7%!?
你最看好哪个赛道?评论区聊聊~
#新能源 #储能 #风口行业 #投资攻略 #科技前沿 #职场干货 #电力 #投资干货 #行业分析 #行业研究
整理了最值得关注的 7 大核心赛道,简单好懂,不管是想入行、投资还是单纯吃瓜都适用?
✅ 储能锂电池(绝对主力!)占整个储能市场 90% 以上份额,电网 / 家庭 / 工商业都要用,宁德时代、比亚迪、亿纬锂能垄断超 78% 市场!成本持续下降,2026 年需求要爆涨,上下游材料厂也跟着吃香~
✅ 固态电池(下一代黑科技)比液态锂电更安全、能量密度更高,完全不怕热失控!宁德、比亚迪早早就布局,新兴厂商比如太蓝新能源、海博思创也在发力,未来可期~
✅ 钠离子电池(低温王者)零下 40℃还能正常工作!电网侧、家庭储能超适配,成本比锂电低不少~ 宁德时代已经过新国标认证,中科海钠更是造出了全球首款钠电量产车原型,国产技术超牛!
✅ 全钒液流电池(长寿选手)循环寿命 15000 次 +,能用 20 年以上!安全性拉满,就是成本稍高~ 大连融科、北京普能是龙头,国内已经有百兆瓦级项目落地啦
✅ 压缩空气储能(大规模神器)靠机械能储电,适合电网削峰填谷,中国电建、华能集团都在搞示范项目,陕鼓动力、东方电气这些设备厂跟着受益
✅ 熔盐储能(光热好搭档)能存 6-8 小时的长时储能,光热发电、工业供汽都能用~ 甘肃已经有 70 万千瓦的超级项目,首航高科、西子洁能是核心玩家
✅ 氢储能(多场景全能)既能储电又能储氢,电解水制氢 + 燃料电池应用超广!隆基绿能、亿华通、潍柴动力都在布局,示范项目越来越多
现在储能不仅是电网刚需,家庭储能、工商业峰谷套利都能赚钱,政策 + 技术 + 需求三重驱动,未来 5 年复合增长率要冲到 28.7%!?
你最看好哪个赛道?评论区聊聊~
#新能源 #储能 #风口行业 #投资攻略 #科技前沿 #职场干货 #电力 #投资干货 #行业分析 #行业研究


