





高纯高白氢氧化铝微粉材料是一种优质的阻燃填料、高端复合材料填料,高纯铝盐及其制品等的优质原料,广泛应用于高端造纸、橡胶、塑料、树脂、高级涂料、催化剂、分子筛、医药、牙膏、抛光材料、光学用高纯玻璃特殊填料及电子电器灌封胶、LED封装料、发泡材料、高性能黏合剂、防火板材等各种功能性高分子制品、人造石、人造革等,是高质量发展的在阻燃、填料及原料等领域的主要材料之一。据统计,2024年我国高白氢氧化铝下游应用中工业级功能填料占比82%,精细化工材料应用占比18%。
在“两高”治理和进口铝土矿为主生产的背景下,研究替代高能耗的烧结法工艺及氢氧化铝重溶工艺,用优质铝土矿一体化低能耗生产高纯高白氢氧化铝微粉材料及产业化具有一定示范意义。据统计,截至2024年我国高白氢氧化铝行业产量为80.46万吨,需求量为83.27万吨。
随着我国高白氢氧化铝行业需求不断增长,市场规模也随之增长,据统计,截至2024年我国高白氢氧化铝行业市场规模为26.39亿元,2020-2024年CAGR为10.78%,2024年市场均价约为3601.75元/吨。
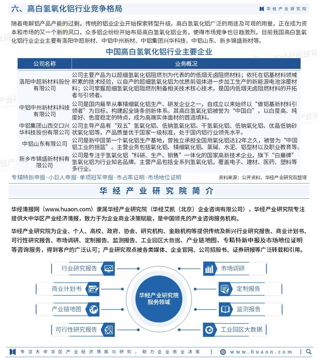
随着电解铝产品产能的过剩,传统的铝业企业开始探索转型升级,高白氢氧化铝广泛的用途及可观的用量,正在成为资本和市场的又一个新的风口,众多铝企纷纷开始布局高白氢氧化铝业务,使得市场竞争也日趋激烈,目前我国高白氢氧化铝行业企业主要有洛阳中超新材、中铝中州新材、中铝集团兴华科技、中铝山东、新乡锦盛新材等。
华经产业研究院研究团队使用桌面研究与定量调查、定性分析相结合的方式,全面客观的剖析高白氢氧化铝行业发展的总体市场容量、产业链、经营特性、盈利能力和商业模式等。科学使用SCP模型、SWOT、PEST、回归分析、SPACE矩阵等研究模型与方法综合分析高白氢氧化铝行业市场环境、产业政策、竞争格局、技术革新、市场风险、行业壁垒、机遇以及挑战等相关因素。根据高白氢氧化铝行业的发展轨迹及实践经验,精心研究编制《2026-2032年中国高白氢氧化铝行业市场深度研究及投资风险评估报告》,为企业、科研、投资机构等单位投资决策、战略规划、产业研究提供重要参考。
#高白氢氧化铝 #行业分析报告 #咨询 #市场分析报告 #投资
在“两高”治理和进口铝土矿为主生产的背景下,研究替代高能耗的烧结法工艺及氢氧化铝重溶工艺,用优质铝土矿一体化低能耗生产高纯高白氢氧化铝微粉材料及产业化具有一定示范意义。据统计,截至2024年我国高白氢氧化铝行业产量为80.46万吨,需求量为83.27万吨。
随着我国高白氢氧化铝行业需求不断增长,市场规模也随之增长,据统计,截至2024年我国高白氢氧化铝行业市场规模为26.39亿元,2020-2024年CAGR为10.78%,2024年市场均价约为3601.75元/吨。
随着电解铝产品产能的过剩,传统的铝业企业开始探索转型升级,高白氢氧化铝广泛的用途及可观的用量,正在成为资本和市场的又一个新的风口,众多铝企纷纷开始布局高白氢氧化铝业务,使得市场竞争也日趋激烈,目前我国高白氢氧化铝行业企业主要有洛阳中超新材、中铝中州新材、中铝集团兴华科技、中铝山东、新乡锦盛新材等。
华经产业研究院研究团队使用桌面研究与定量调查、定性分析相结合的方式,全面客观的剖析高白氢氧化铝行业发展的总体市场容量、产业链、经营特性、盈利能力和商业模式等。科学使用SCP模型、SWOT、PEST、回归分析、SPACE矩阵等研究模型与方法综合分析高白氢氧化铝行业市场环境、产业政策、竞争格局、技术革新、市场风险、行业壁垒、机遇以及挑战等相关因素。根据高白氢氧化铝行业的发展轨迹及实践经验,精心研究编制《2026-2032年中国高白氢氧化铝行业市场深度研究及投资风险评估报告》,为企业、科研、投资机构等单位投资决策、战略规划、产业研究提供重要参考。
#高白氢氧化铝 #行业分析报告 #咨询 #市场分析报告 #投资


