手机版
二维码
购物车
(
0
)
供应
求购
公司
团购
展会
资讯
招商
品牌
人才
知道
专题
图库
视频
下载
商圈
推广
热搜:
采购方式
甲带
滤芯
气动隔膜泵
减速机
履带
带式称重给煤机
减速机型号
链式给煤机
无级变速机
首页
供应
求购
公司
团购
展会
资讯
招商
品牌
人才
知道
专题
图库
视频
下载
商圈
首页
>
资讯
>
社会热点
锂电池产业链
日期:2025-12-21 08:22:18 来源:网络整理 作者:本站编辑
评论:0
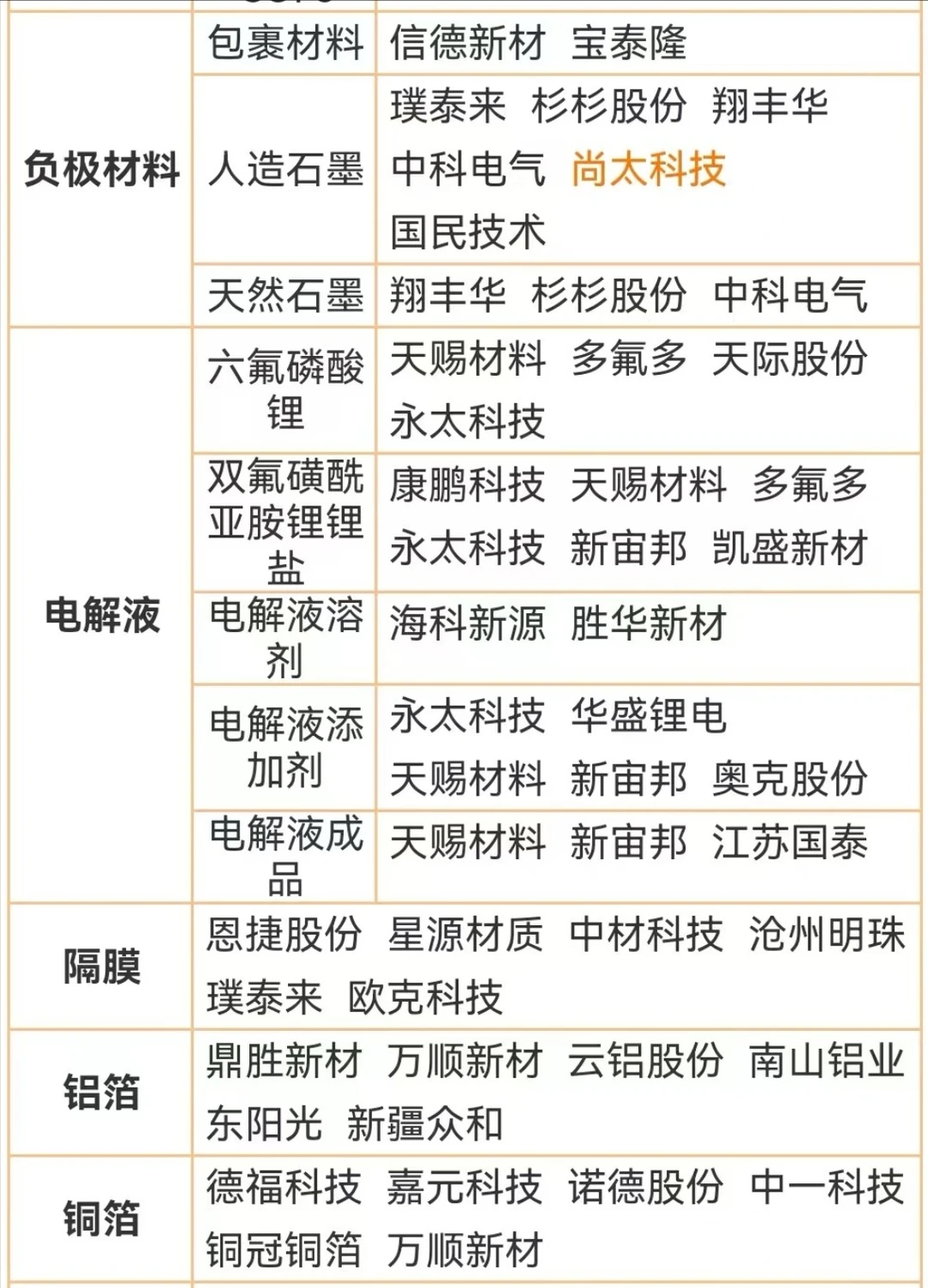
锂电池产业链
工信部公开征求对锂电池行业规范条件及公告管理办法(征求意见稿)的意见。征求意见稿提到,引导企业减少单纯扩大产能的制造项目,加强技术创新、提高产品质量、降低生产成本。意见稿中有一些比较具体的产品性能、设备精度的要求,并且规定研发费用率不低于3%、上一年的产能利用率不低于50%。总体来看这是针对产能过剩的供给侧规范,是一个比较纲领性的文件。叫停疯狂的内卷,加速中低端企业的产能出清,长期来说对各锂电企业是比较明显的利好,头部企业受益会更明显。
#股票
#股票知识
#股票交流
打赏
更多
>
同类资讯
• 区域国别研究 免费投稿 截止月底
0
条
相关评论
推荐图文
推荐资讯
点击排行
0
1
预测❗️2024下半年旅游发展趋势
0
2
文旅干货|2024文旅发展的四个新趋势
0
3
?探索文旅新潮流,中国旅游风向标!?
0
4
?文旅行业未来趋势?一文读懂!
0
5
国内研学旅游行业发展现状及未来趋势
0
6
旅游行业回温?请抓住今年的新趋势!
0
7
文旅干货|文旅新趋势!品质旅游发力点
0
8
36页 | 2024中国文旅产业发展趋势报告
0
9
2024年旅行行业趋势
网站首页
|
关于我们
|
联系方式
|
使用协议
|
版权隐私
|
网站地图
|
排名推广
|
广告服务
|
积分换礼
|
网站留言
|
RSS订阅
|
违规举报
|
皖ICP备20008326号-18
(c)2008-2022 免费发布网 All Rights Reserved