






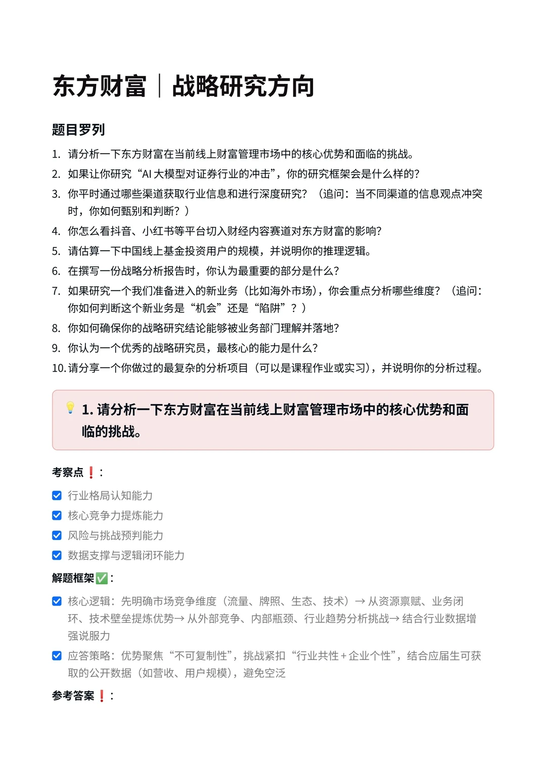
1. 请分析一下东方财富在当前线上财富管理市场中的核心优势和面临的挑战。
2. 如果让你研究“AI大模型对证券行业的冲击”,你的研究框架会是什么样的?
3. 你平时通过哪些渠道获取行业信息和进行深度研究?(追问:当不同渠道的信息观点冲突时,你如何甄别和判断?)
4. 你怎么看抖音、小红书等平台切入财经内容赛道对东方财富的影响?
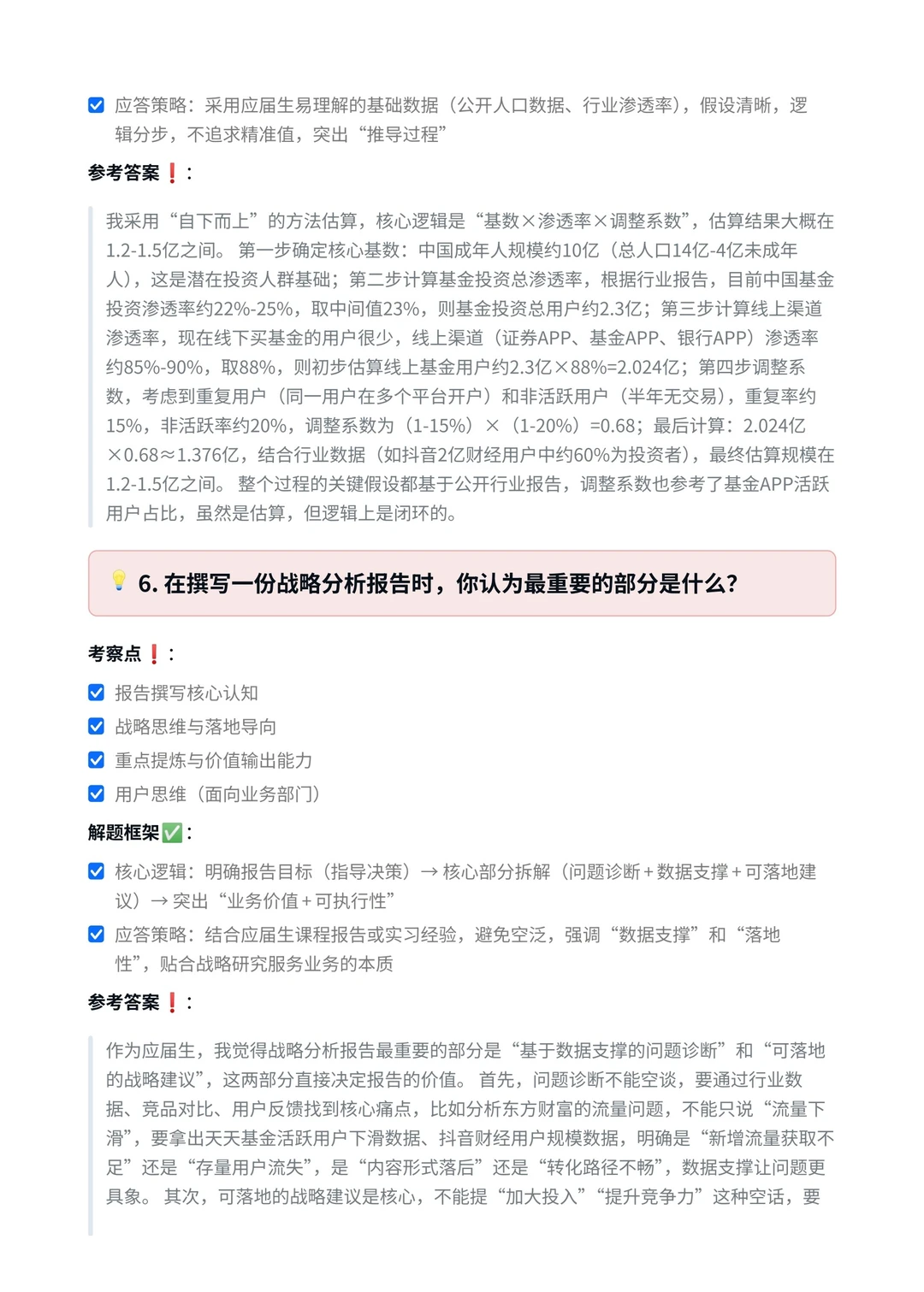
5. 请估算一下中国线上基金投资用户的规模,并说明你的推理逻辑。
6. 在撰写一份战略分析报告时,你认为最重要的部分是什么?
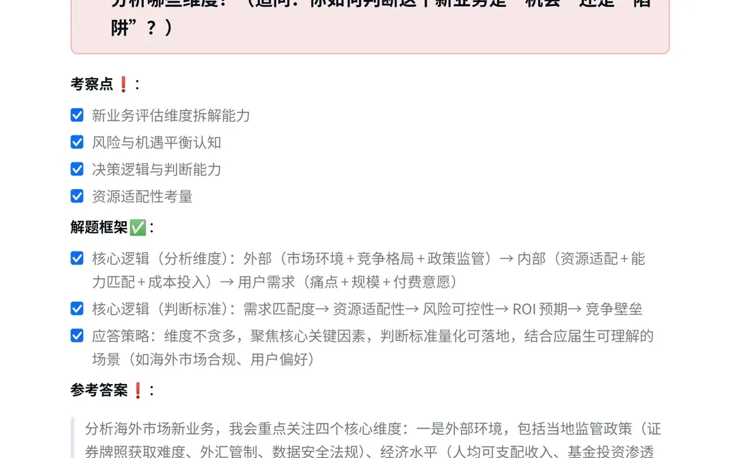
7. 如果研究一个我们准备进入的新业务(比如海外市场),你会重点分析哪些维度?(追问:你如何判断这个新业务是“机会”还是“陷阱”?)
8. 你如何确保你的战略研究结论能够被业务部门理解并落地?
9. 你认为一个优秀的战略研究员,最核心的能力是什么?
10. 请分享一个你做过的最复杂的分析项目(可以是课程作业或实习),并说明你的分析过程。
#东方财富 #东方财富面经 #面试辅导 #面经 #面试技巧 #基金证券 #面试题 #研究的方法
2. 如果让你研究“AI大模型对证券行业的冲击”,你的研究框架会是什么样的?
3. 你平时通过哪些渠道获取行业信息和进行深度研究?(追问:当不同渠道的信息观点冲突时,你如何甄别和判断?)
4. 你怎么看抖音、小红书等平台切入财经内容赛道对东方财富的影响?
5. 请估算一下中国线上基金投资用户的规模,并说明你的推理逻辑。
6. 在撰写一份战略分析报告时,你认为最重要的部分是什么?
7. 如果研究一个我们准备进入的新业务(比如海外市场),你会重点分析哪些维度?(追问:你如何判断这个新业务是“机会”还是“陷阱”?)
8. 你如何确保你的战略研究结论能够被业务部门理解并落地?
9. 你认为一个优秀的战略研究员,最核心的能力是什么?
10. 请分享一个你做过的最复杂的分析项目(可以是课程作业或实习),并说明你的分析过程。
#东方财富 #东方财富面经 #面试辅导 #面经 #面试技巧 #基金证券 #面试题 #研究的方法


