












此案例集由中国社会科学院相关课题组的阶段性成果,聚焦中小企业数字化转型需求,遴选全国 32 个跨制造业、服务业、农业等多行业、覆盖东中西部不同区域的代表性案例,涵盖营销获客、客户服务、财务管理等多个核心场景,通过解析案例的转型背景、实施路径、技术方案及成效,总结出可复制的经验,为中小企业转型、政策制定及服务机构支持提供权威参考。
数字化转型核心场景
营销获客:一站式销售行销一体化平台
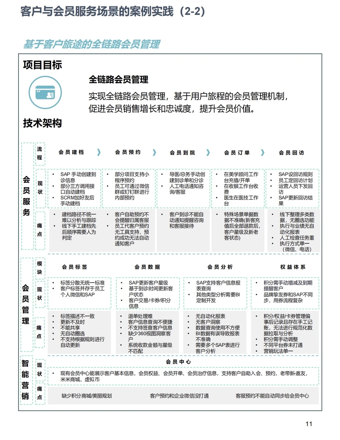
客户与会员服务:保险大模型坐席代理平台、医美全链路会员管理
财务管理:一体化财务管理、财税共享平台
电子合同:双中台智慧签章
协同办公:数字融合一体化办公平台
重点行业解决方案
通信业:项目管理流程自动化与高效追溯
文化行业:智慧景区票务与营收管理平台
能源行业:营销管理系统、精益生产智造
制造业:供应商管理、产销一体化等 7 类方案
商业服务业:多渠道业务智能管理系统
建筑业:无代码平台快速搭建系统应用
农林牧渔业:精准订单生产管理
采矿业:智能化煤矿生产管理平台
交通业:财务业务生产一体化等 4 类方案
数字化转型核心成果
效率提升:销售办公效率、财务对账效率等显著提高
成本降低:人工成本、沟通成本、维护成本等有效控制
业绩增长:会员复购率、老客户销售额、营收等持续增长
管理优化:流程标准化、数据互通、风险管控能力增强
内容来源,社科院,《中小企业数字化转型最佳实践》,页
#企业转型升级 #数字化企业 #数字化转型 #数字化发展 #数字化 #中小企业数字化 #数字化转型案例
数字化转型核心场景
营销获客:一站式销售行销一体化平台
客户与会员服务:保险大模型坐席代理平台、医美全链路会员管理
财务管理:一体化财务管理、财税共享平台
电子合同:双中台智慧签章
协同办公:数字融合一体化办公平台
重点行业解决方案
通信业:项目管理流程自动化与高效追溯
文化行业:智慧景区票务与营收管理平台
能源行业:营销管理系统、精益生产智造
制造业:供应商管理、产销一体化等 7 类方案
商业服务业:多渠道业务智能管理系统
建筑业:无代码平台快速搭建系统应用
农林牧渔业:精准订单生产管理
采矿业:智能化煤矿生产管理平台
交通业:财务业务生产一体化等 4 类方案
数字化转型核心成果
效率提升:销售办公效率、财务对账效率等显著提高
成本降低:人工成本、沟通成本、维护成本等有效控制
业绩增长:会员复购率、老客户销售额、营收等持续增长
管理优化:流程标准化、数据互通、风险管控能力增强
内容来源,社科院,《中小企业数字化转型最佳实践》,页
#企业转型升级 #数字化企业 #数字化转型 #数字化发展 #数字化 #中小企业数字化 #数字化转型案例


