手机版
二维码
购物车
(
0
)
供应
求购
公司
团购
展会
资讯
招商
品牌
人才
知道
专题
图库
视频
下载
商圈
推广
热搜:
采购方式
甲带
滤芯
气动隔膜泵
减速机
履带
减速机型号
带式称重给煤机
链式给煤机
无级变速机
首页
供应
求购
公司
团购
展会
资讯
招商
品牌
人才
知道
专题
图库
视频
下载
商圈
首页
>
资讯
>
展会资讯
精选万字干货丨如何解读商业模式知识点汇总
日期:2025-12-20 00:35:12 来源:网络整理 作者:本站编辑
评论:0
精选万字干货丨如何解读商业模式知识点汇总
尽管用了一周整理了万字文档,
但还是想把浓缩的精华分享给大家,
为大家精选了4种模型解读不同的生意。
商业模式是企业如何创造价值、交付价值和获取价值的一系列活动和关系。
? 二维模型-人的维度+财务维度
? (推荐)VTDF框架-价值+技术+分销渠道+财务维度 (适用技术类商业)
? 商业画布9要素-经典常见模型
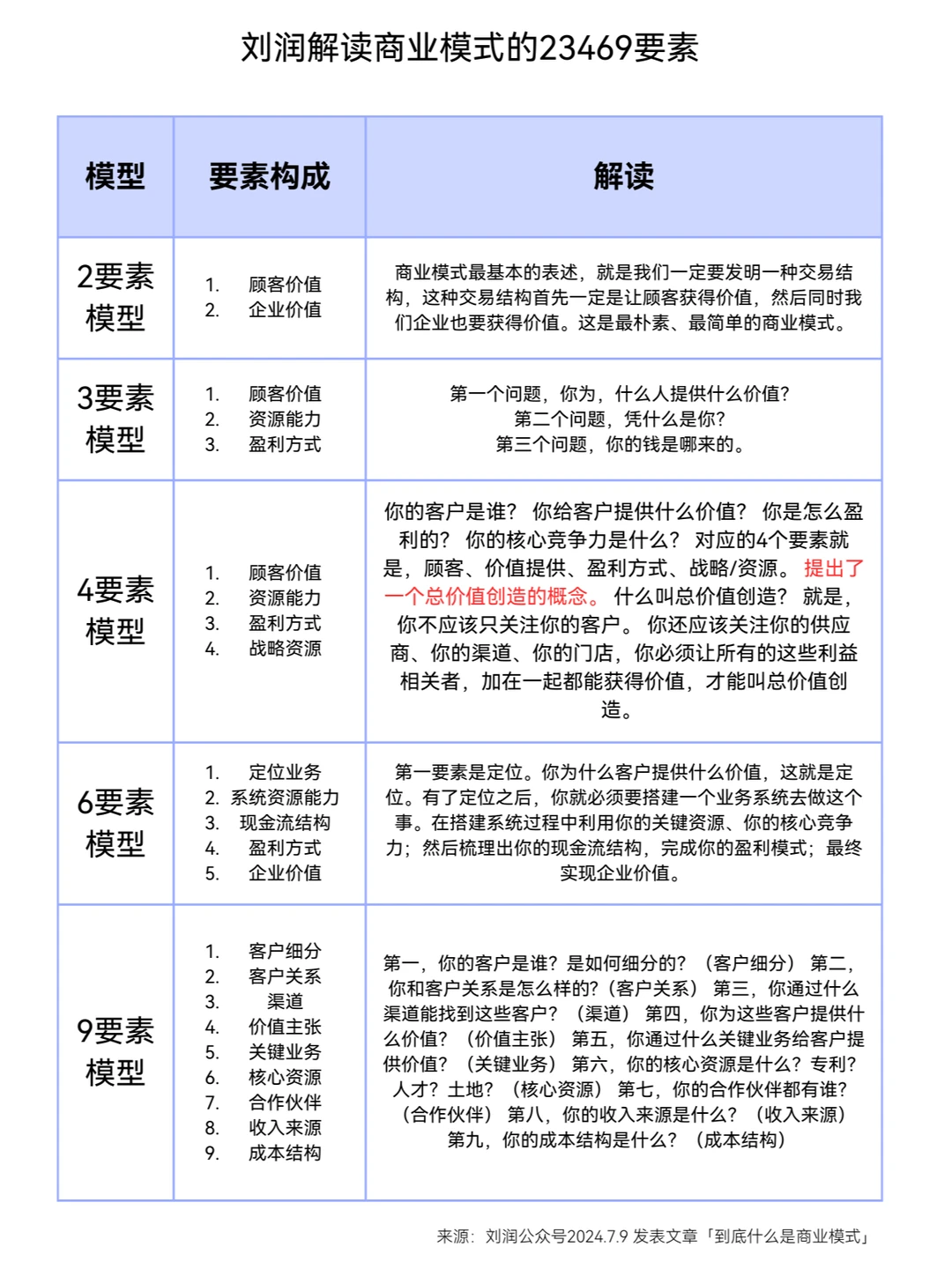
? 刘润23469要素-简单易懂
评论留言哦~
#商业模型
#商业画布
#财务模型
#技术模型
#价值模型
#分销渠道
打赏
更多
>
同类资讯
• 2026年俄罗斯新库兹涅茨克国际矿
0
条
相关评论
推荐图文
推荐资讯
点击排行
0
1
88页报告|2023年中国商业报告
0
2
机器狗市场调研分析报告行业前景趋势研究
0
3
?一图看清:中国未上市的巨头企业都有谁?
0
4
新闻联播·看懂中国|第6598集
0
5
国内CCC和质检报告有什么区别,看完就懂了
0
6
中非淘金梦碎?中国使馆紧急提醒
0
7
24年托福报告炸了,中国考生破局看这两个!
0
8
中国品牌营销新风口:GEO
0
9
2025.11.19收盘报告
网站首页
|
关于我们
|
联系方式
|
使用协议
|
版权隐私
|
网站地图
|
排名推广
|
广告服务
|
积分换礼
|
网站留言
|
RSS订阅
|
违规举报
|
皖ICP备20008326号-18
(c)2008-2022 免费发布网 All Rights Reserved