





? 别让数据沉默!3个行业真实案例告诉你:#观远数据仪表板智能洞察如何破解门店销售、渠道转化与经营分析难题!
❶ ?️【女装企业门店诊断】
以前:店长看报表头大,问题藏得深❌
现在:AI每天自动推送“销售诊断日报”,直接告诉你会员流失、商品滞销原因!✅
❷ ?【教育机构渠道分析】
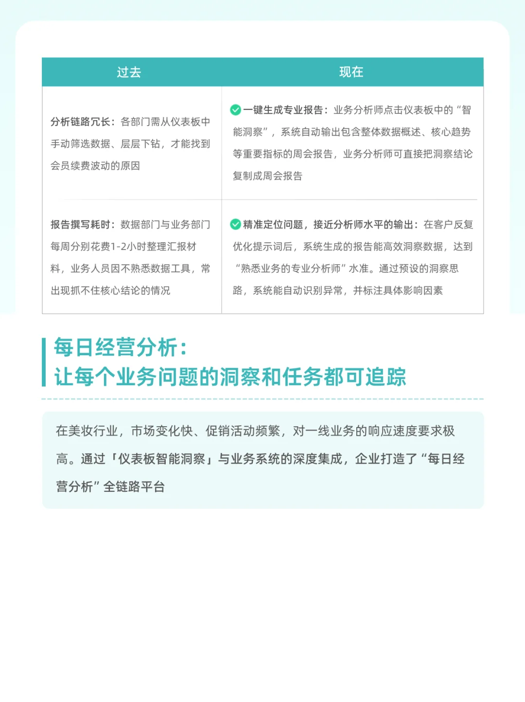
以前:每周开会长篇大论抓不住重点,手动整理报告累哭❌
现在:点击一键生成“专业周报”,AI直接输出分析师水准的结论+异常预警!✅
❸ ?【美妆品牌每日经营】
以前:数据看不懂、任务靠嘴传、经验依赖老员工❌
现在:AI自动生成运营简报+行动建议,任务直接系统派发、追踪闭环!✅
✨ 共性总结:
✔️ 一线员工也能 #数据分析
✔️ 分析效率暴增,告别加班扒报表
✔️ 经验可复制,智能推送到人
? 你的行业是否也在面临:
数据多但不会用?
分析慢决策滞后?
经验散难沉淀?
? 评论区告诉我你的痛点!
#观远数据#数字化零售 #数字化建设 #可视化分析 #AI
❶ ?️【女装企业门店诊断】
以前:店长看报表头大,问题藏得深❌
现在:AI每天自动推送“销售诊断日报”,直接告诉你会员流失、商品滞销原因!✅
❷ ?【教育机构渠道分析】
以前:每周开会长篇大论抓不住重点,手动整理报告累哭❌
现在:点击一键生成“专业周报”,AI直接输出分析师水准的结论+异常预警!✅
❸ ?【美妆品牌每日经营】
以前:数据看不懂、任务靠嘴传、经验依赖老员工❌
现在:AI自动生成运营简报+行动建议,任务直接系统派发、追踪闭环!✅
✨ 共性总结:
✔️ 一线员工也能 #数据分析
✔️ 分析效率暴增,告别加班扒报表
✔️ 经验可复制,智能推送到人
? 你的行业是否也在面临:
数据多但不会用?
分析慢决策滞后?
经验散难沉淀?
? 评论区告诉我你的痛点!
#观远数据#数字化零售 #数字化建设 #可视化分析 #AI


