











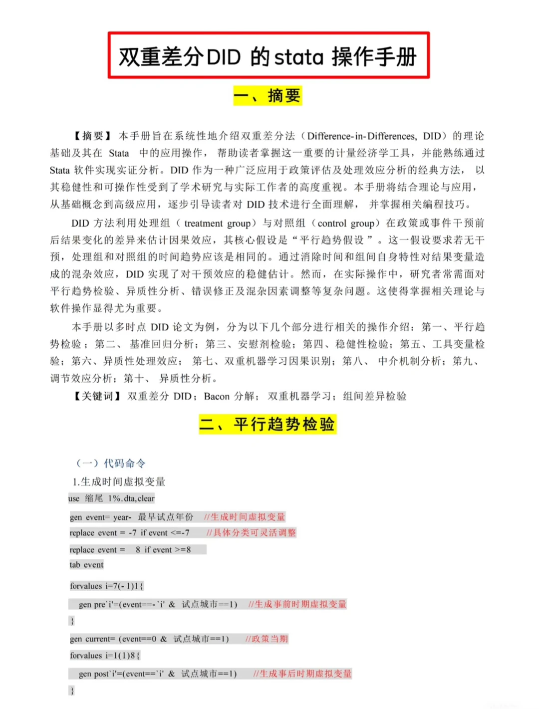
➡️DID一般是用于评估随机试验或者是自然试验,常常用于对比政策实施时期前后的情况来评估政策实施的效果。
➡️DID的思想是什么?
✅下面举例说明DID的思想。
✅要评估A城市某年出台的政策对经济增长的效果,一般来说可以对比政策出台前和政策出台后经济增速,假如那一年之前增速平均7%,那一年之后增速15%那就说明政策有利于经济发展。但是我们又会想,万一不出这个政策,经济增速是20%,那结论就是政策不利于经济发展。所以我们再找一个发展的差不多的城市B,两个城市有着相类似的发展趋势,但是这个城市没有出政策。假如这个B城市那一年之前的经济增速5%,那一年之后的经济增速7%,虽然也增长了,但是增长的幅度是不如A城市的,那就说明了A城市的政策能够促进经济发展。
✅那一年之前和之后需要产生一个试验期的虚拟变量来表示,之前为0之后为1.试验组和对照组也需要产生一个对照组的虚拟变量来表示,对照组也就是没有政策影响的为0,试验组也就是有政策影响的为1。
#不懂就问有问必答 #did #did模型 #DID双重差分模型 #双重差分 #双重差分法 #双重差分模型 #实证分析 #数据分析 论文辅导
➡️DID的思想是什么?
✅下面举例说明DID的思想。
✅要评估A城市某年出台的政策对经济增长的效果,一般来说可以对比政策出台前和政策出台后经济增速,假如那一年之前增速平均7%,那一年之后增速15%那就说明政策有利于经济发展。但是我们又会想,万一不出这个政策,经济增速是20%,那结论就是政策不利于经济发展。所以我们再找一个发展的差不多的城市B,两个城市有着相类似的发展趋势,但是这个城市没有出政策。假如这个B城市那一年之前的经济增速5%,那一年之后的经济增速7%,虽然也增长了,但是增长的幅度是不如A城市的,那就说明了A城市的政策能够促进经济发展。
✅那一年之前和之后需要产生一个试验期的虚拟变量来表示,之前为0之后为1.试验组和对照组也需要产生一个对照组的虚拟变量来表示,对照组也就是没有政策影响的为0,试验组也就是有政策影响的为1。
#不懂就问有问必答 #did #did模型 #DID双重差分模型 #双重差分 #双重差分法 #双重差分模型 #实证分析 #数据分析 论文辅导


