







物理学的科研蓝海来啦!找不到创新点的可以结合人工智能,轻松冲高区!
✅结合人工智能来做主要是基于数据驱动来提升方法的创新性,比传统研究方向更好讲故事,也更容易出成果!
.
?“物理学+人工智能”潜力选题推荐:
1⃣《基于图神经网络的粒子碰撞事件重构与新粒子寻找》
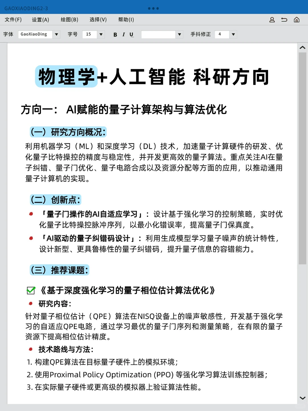
2⃣《深度强化学习用于控制复杂量子系统的演化与纠错》
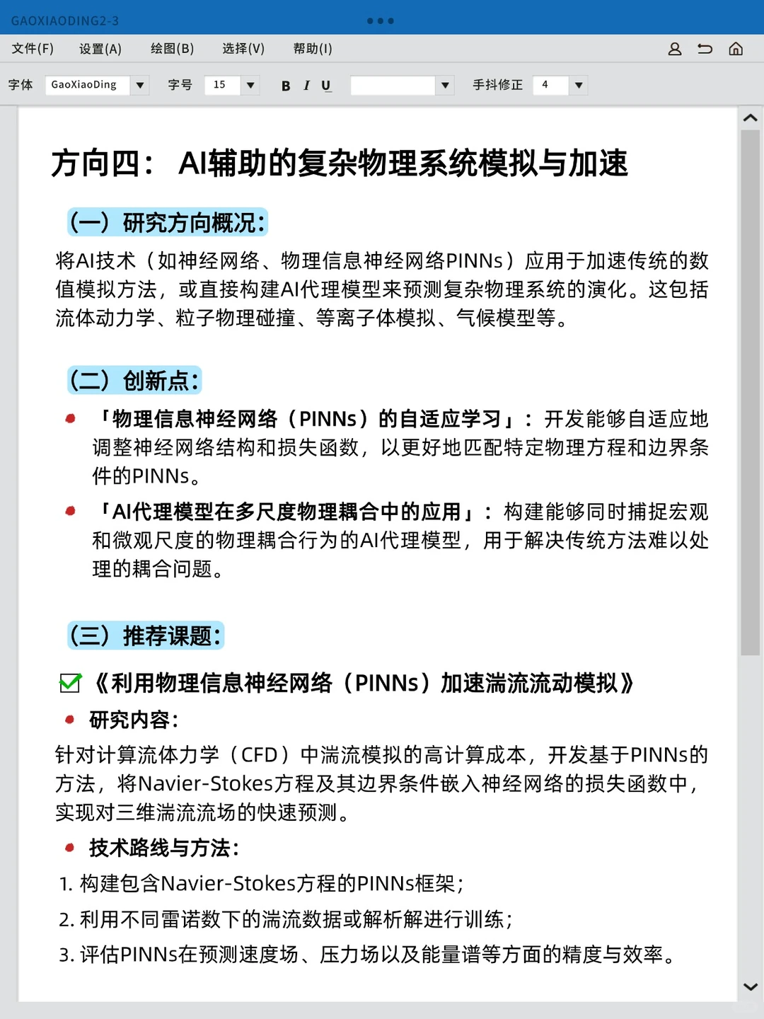
3⃣《物理信息神经网络在流体动力学方程求解与参数反演中的应用》
4⃣《生成对抗网络(GANs)辅助合成高分辨率天文图像与模拟宇宙结构》
5⃣《基于可解释AI的凝聚态物理相变机理洞察》
6⃣《多模态AI融合处理引力波与电磁波联合观测数据,提升宇宙事件探测精度》
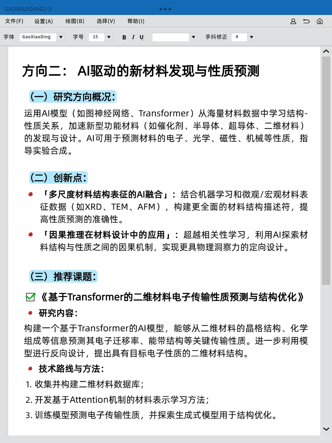
7⃣《机器学习加速材料科学中的高通量计算与新材料设计》
8⃣《利用AI优化粒子加速器参数配置,提高粒子束流的稳定性和效率》
9⃣《基于物理知识的神经网络应用于天体物理学中的星系形成模拟与演化预测》
?《无监督学习挖掘粒子物理实验中的异常信号与潜在新现象》
.
?team目前在“物理学+人工智能”这块有完整的学习路线和乘车idea
感兴趣、想做科研、fa文的都?以dd~??
#物理学 #物理研究 #材料物理 #人工智能 #深度学习 #机器学习 #研究生 #科研 #选题 #SCI
✅结合人工智能来做主要是基于数据驱动来提升方法的创新性,比传统研究方向更好讲故事,也更容易出成果!
.
?“物理学+人工智能”潜力选题推荐:
1⃣《基于图神经网络的粒子碰撞事件重构与新粒子寻找》
2⃣《深度强化学习用于控制复杂量子系统的演化与纠错》
3⃣《物理信息神经网络在流体动力学方程求解与参数反演中的应用》
4⃣《生成对抗网络(GANs)辅助合成高分辨率天文图像与模拟宇宙结构》
5⃣《基于可解释AI的凝聚态物理相变机理洞察》
6⃣《多模态AI融合处理引力波与电磁波联合观测数据,提升宇宙事件探测精度》
7⃣《机器学习加速材料科学中的高通量计算与新材料设计》
8⃣《利用AI优化粒子加速器参数配置,提高粒子束流的稳定性和效率》
9⃣《基于物理知识的神经网络应用于天体物理学中的星系形成模拟与演化预测》
?《无监督学习挖掘粒子物理实验中的异常信号与潜在新现象》
.
?team目前在“物理学+人工智能”这块有完整的学习路线和乘车idea
感兴趣、想做科研、fa文的都?以dd~??
#物理学 #物理研究 #材料物理 #人工智能 #深度学习 #机器学习 #研究生 #科研 #选题 #SCI


