手机版
二维码
购物车
(
0
)
供应
求购
公司
团购
展会
资讯
招商
品牌
人才
知道
专题
图库
视频
下载
商圈
推广
热搜:
采购方式
甲带
滤芯
气动隔膜泵
减速机
减速机型号
履带
带式称重给煤机
无级变速机
链式给煤机
首页
供应
求购
公司
团购
展会
资讯
招商
品牌
人才
知道
专题
图库
视频
下载
商圈
首页
>
资讯
>
展会资讯
中金公司并购分析
日期:2025-12-19 06:28:04 来源:网络整理 作者:本站编辑
评论:0
中金公司并购分析
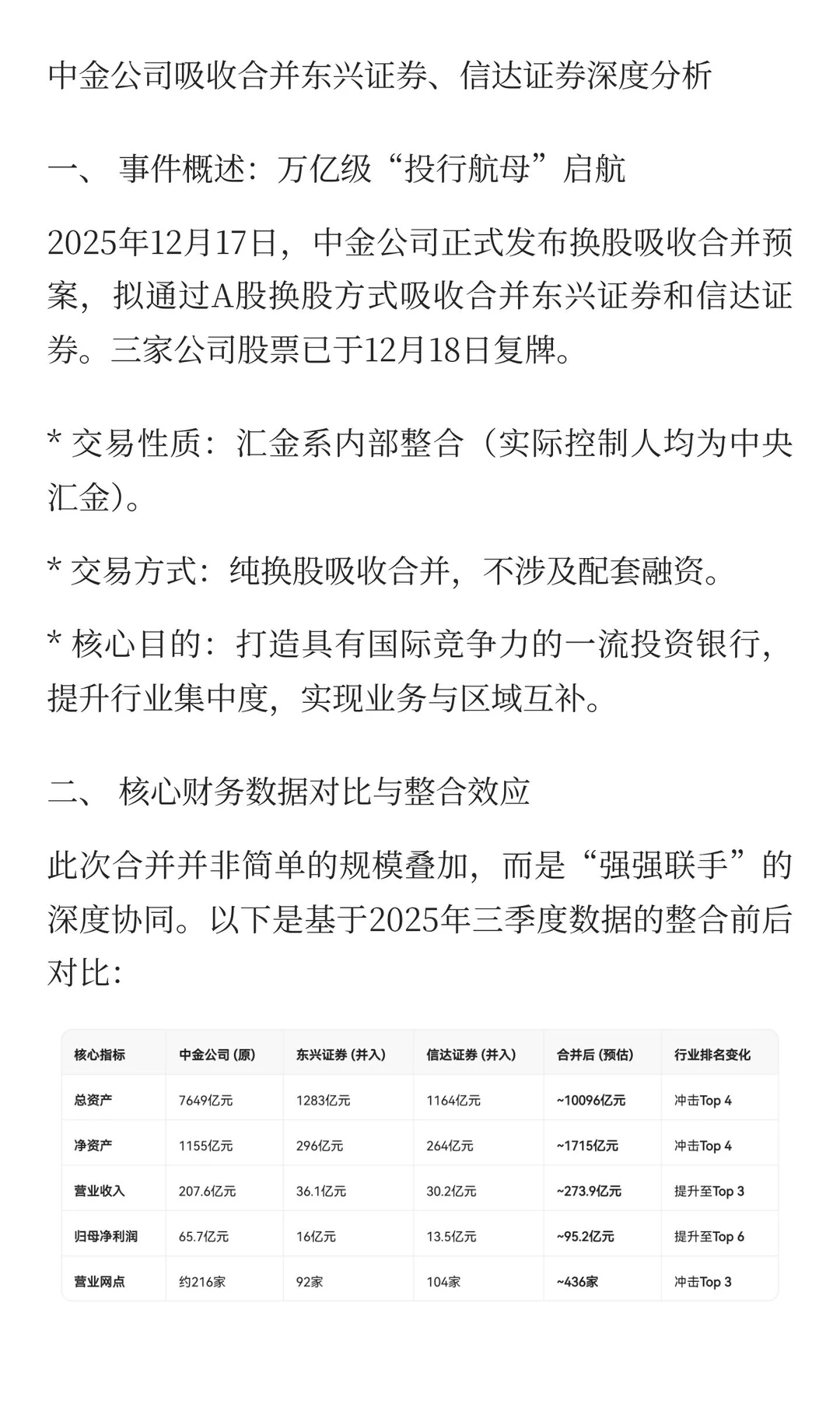
中金公司通过“换股”方式吞下东兴证券和信达证券,打造了一艘总资产破万亿、网点覆盖全国的“投行航母”。
核心看点:
规模质变:从中等偏上直接跃升为行业前四的巨无霸,资金实力和抗风险能力大幅增强。
取长补短:中金拿到了梦寐以求的零售网点(特别是福建和辽宁市场)和不良资产处理能力。
政策红利:这是国家打造“国际一流投行”的标杆案例,未来在监管指标(如杠杆率)上可能获得更优待。
投资逻辑:
长期看,合并消除了同业竞争,提升了估值天花板;短期看,需关注换股实施过程中的股价波动及后续整合进度。
#中金公司
#券商并购
#金融大事件
#A股投资
#深度研报
#投行干货
#资产重组
#东兴证券
打赏
更多
>
同类资讯
• 行研实习求推❗️❗️
0
条
相关评论
推荐图文
推荐资讯
点击排行
0
1
一份见顶的财报,小米高增长可能已经结束
0
2
英伟达财报 我的看法
0
3
小米Q3财报的深度解析,告诉你股价为什么持
0
4
盈利能力分析,写到这种程度就够了☺️
0
5
PDD 2025Q3 财报解读,降速+Temu+躺赚
0
6
为了看懂上市公司财报,我读了哪些书?
0
7
分析师教你写:恒瑞医药深度研究报告
0
8
拼多多18号发布Q3财报
0
9
2025年1-9北京朝阳区企业迁移智能分析报告
网站首页
|
关于我们
|
联系方式
|
使用协议
|
版权隐私
|
网站地图
|
排名推广
|
广告服务
|
积分换礼
|
网站留言
|
RSS订阅
|
违规举报
|
皖ICP备20008326号-18
(c)2008-2022 免费发布网 All Rights Reserved