手机版
二维码
购物车
(
0
)
供应
求购
公司
团购
展会
资讯
招商
品牌
人才
知道
专题
图库
视频
下载
商圈
推广
热搜:
采购方式
甲带
滤芯
气动隔膜泵
减速机型号
减速机
履带
带式称重给煤机
链式给煤机
无级变速机
首页
供应
求购
公司
团购
展会
资讯
招商
品牌
人才
知道
专题
图库
视频
下载
商圈
首页
>
资讯
>
社会热点
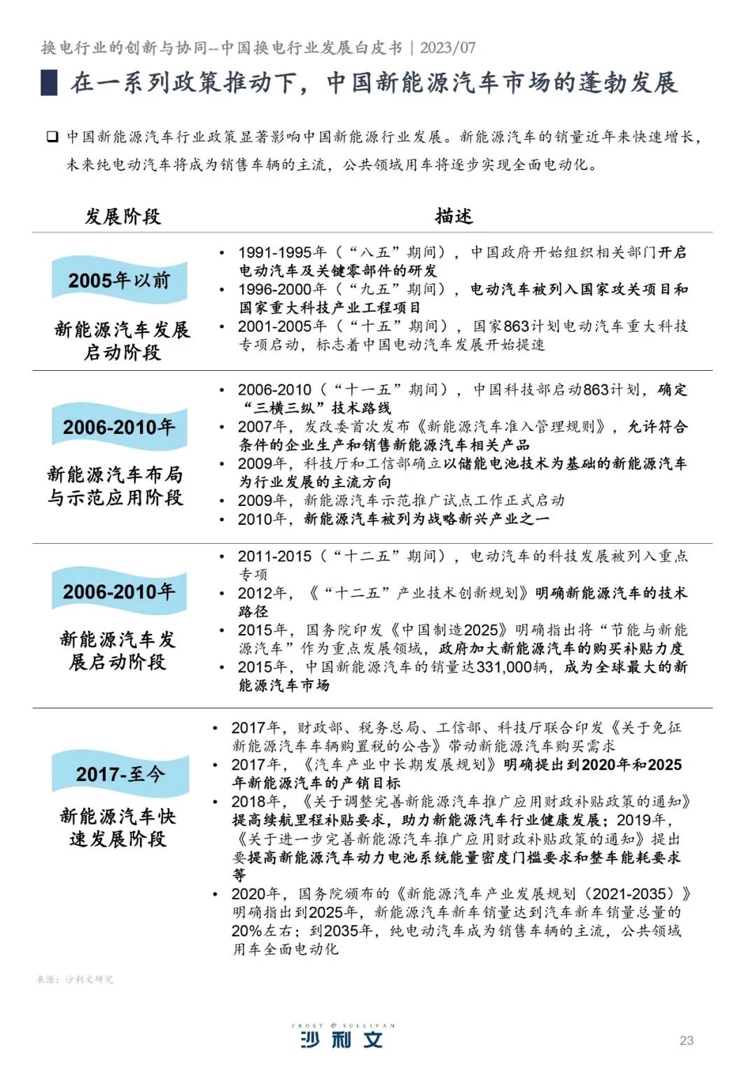
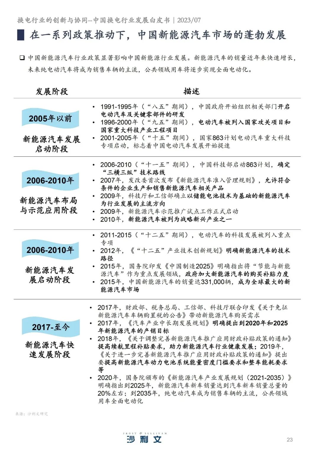
沙利文:换电行业的创新与协同——中国换电行业发展白皮书(附下载)
日期:2023-08-16 01:45:41 来源:网络整理 作者:本站编辑
评论:0
后台回复“
230816
”,
可获得下载资料的方法
。
资料已经上传至
「智能交通技术」知识星球
,加入星球后可下载。
欢迎加入智能交通技术群!
联系方式:微信号18515441838
打赏
更多
>
同类资讯
• 券商研报坦克事件:实习生背不起
0
条
相关评论
推荐图文
推荐资讯
点击排行
0
1
产业报告|一场围绕稀土资源与技术制高点的全球性竞合已然展开--《稀土永磁2026》
0
2
2025半导体业人才报告:六大趋势揭示产业人才竞争新战场
0
3
2025中国产业带发展趋势报告
0
4
2026年推进信息化和工业化深度融合发展研究报告
0
5
吴若山|数字赋能红色旅游创新发展研究报告
0
6
热数锦程参编《工业智算发展研究报告(2025 年)》
0
7
《河南城市发展报告(2026)》出版推介暨加快建设现代化人民城市座谈会在我院举行
0
8
研报推荐|2025超市现场制售食品发展研究报告-CCFA(共47页 & 附下载)
0
9
创新活动|走进北京低空经济产业:低空经济专题座谈会
网站首页
|
关于我们
|
联系方式
|
使用协议
|
版权隐私
|
网站地图
|
排名推广
|
广告服务
|
积分换礼
|
网站留言
|
RSS订阅
|
违规举报
|
皖ICP备20008326号-18
(c)2008-2022 免费发布网 All Rights Reserved