
北京市顺义区住房和城乡建设委员会关于开展2023年建筑业企业资质动态核查工作的通知
顺义区各有关建筑业企业:
为加强企业资质管理与服务,强化批后监管,维护和规范建筑市场秩序,根据《建筑业企业资质管理规定》(住房城乡建设部第22号令)、《建筑业企业资质管理规定和资质标准实施意见》(建市〔2015〕20号)等有关文件规定,现决定对注册在顺义区的部分建筑业企业开展资质动态核查工作。现将有关事项通知如下:
一、核查对象
顺义区行政区域内2023年4月1日至2023年4月30日取得建筑业资质(首次申请、增项、升级)的建筑业企业。(详见附件1)
二、核查时间及地点
核查时间:2023年8月14日—8月25日
核查地点:北京市顺义区住房和城乡建设委员会建筑业管理科(顺义区府前东街甲25号)
三、核查内容
1.法人营业执照、资质证书、安全生产许可证情况;
2.企业技术负责人是否满足相应资质标准要求;
3.企业注册建造师数量是否满足资质标准要求;
4.企业净资产是否符合资质标准要求。
四、核查要求
企业法定代表人或其授权委托代理人按照核查时间安排(详见附件1),到顺义区住房和城乡建设委员会建筑业管理科接受核查。核查时请携带以下材料:
1.《法定代表人身份证明书》(见附件2)、身份证原件及复印件;
2.委托代理人需提供《法人授权委托书》(见附件3)、身份证原件及复印件;
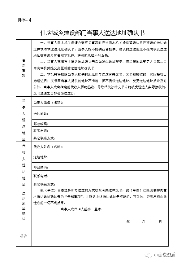
3.《住房城乡建设部门当事人送达地址确认书》(见附件4);
4.法人营业执照、建筑业企业资质证书、安全生产许可证原件及复印件;
5.技术负责人任职文件原件及职称证书、身份证原件和复印件或建造师注册证书复印件及身份证原件和复印件、个人工作简历原件(见附件5)、近1个月社保缴费证明(个人权益记录)原件和复印件;
6.《企业注册建造师人员名单》(见附件6),注册执业证书复印件,近1个月社保缴费证明(个人权益记录)原件和复印件;
7.上一年度或当期合法的财务报表或审计报告原件及复印件。
以上企业所提交的材料复印件应与原件一致,并加盖企业公章,经核对无误后,原件退还企业,上述资料按以上顺序整理成册。咨询电话:69426801
五、处理方式
1.核查中发现企业不符合相应资质标准条件的,我委将依法向其制发《责令改正通知书》,整改期3个月,整改期内不得承揽新工程,不得申请资质升级、增项,不予开具出京介绍信和诚信证明。逾期不改的,依法撤回企业相应资质。
2.企业逾期不参加核查的,将给予通报批评,不予开具出京介绍信和诚信证明,经核查符合相应资质标准后方可申请升级、增项;核查小组通过调取相关资料确认企业不符合相应资质条件的,依照第1条规定处理。
六、工作要求
1.核查人员与被核查企业有直接利害关系的,应当主动申请回避。
2.核查人员不得在核查工作中吃拿卡要、接受企业馈赠和宴请;不得在核查工作中索取钱物或报销各种费用以及接受礼金、有价证券;不得滥用职权、徇私舞弊、随意降低或者抬高核查标准;不得对被核查企业的投诉、举报进行打击报复。
特此通知。
附件1:
建筑企业核查名单及核查时间表

附件2-6
向下滑动阅览查看全部内容











