手机版
二维码
购物车
(
0
)
供应
求购
公司
团购
展会
资讯
招商
品牌
人才
知道
专题
图库
视频
下载
商圈
推广
热搜:
采购方式
甲带
滤芯
气动隔膜泵
减速机
减速机型号
带式称重给煤机
履带
无级变速机
链式给煤机
首页
供应
求购
公司
团购
展会
资讯
招商
品牌
人才
知道
专题
图库
视频
下载
商圈
首页
>
资讯
>
社会热点
中国人工智能大模型知识产权发展报告 2025
日期:2025-12-16 08:47:41 来源:网络整理 作者:本站编辑
评论:0
中国人工智能大模型知识产权发展报告 2025
大模型专利申请量年增89%,知识产权成AI竞争新战场
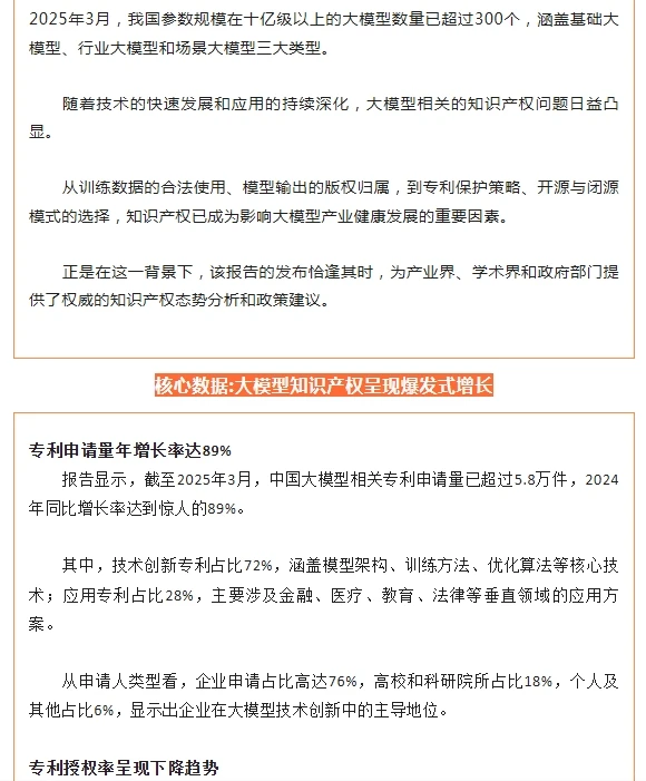
近日,国家工业信息安全发展研究中心联合中国人工智能产业发展联盟正式发布《中国人工智能大模型知识产权发展报告(2025)》。
这份报告全面梳理了当前我国AI大模型领域的知识产权发展态势,为业界提供了重要参考。
#知识产权
#专利
#发明专利
#科技型企业
#创新驱动发展
#知识产权创造美好生活
#高科技人才
#创新型人才
#创新与发展
#项目申报
打赏
更多
>
同类资讯
• 你问我答不是培训
0
条
相关评论
推荐图文
推荐资讯
点击排行
0
1
行业大模型调研报告
0
2
11月最新大模型八股文,背完通过率98%!
0
3
?2025低空经济投融资地图|附完整报告
0
4
搞钱必看!AI大模型八大行业风口全解读?
0
5
大模型行业,是2000年互联网吗?
0
6
25年迄今国内AI领域亿元以上融资项目
0
7
一篇报告洞察2025大模型行业发展
0
8
?随便聊聊大模型产品认知
0
9
26页报告|2025年旅游行业发展洞察报告
网站首页
|
关于我们
|
联系方式
|
使用协议
|
版权隐私
|
网站地图
|
排名推广
|
广告服务
|
积分换礼
|
网站留言
|
RSS订阅
|
违规举报
|
皖ICP备20008326号-18
(c)2008-2022 免费发布网 All Rights Reserved