手机版
二维码
购物车
(
0
)
供应
求购
公司
团购
展会
资讯
招商
品牌
人才
知道
专题
图库
视频
下载
商圈
推广
热搜:
采购方式
甲带
滤芯
气动隔膜泵
减速机
减速机型号
带式称重给煤机
履带
无级变速机
链式给煤机
首页
供应
求购
公司
团购
展会
资讯
招商
品牌
人才
知道
专题
图库
视频
下载
商圈
首页
>
资讯
>
社会热点
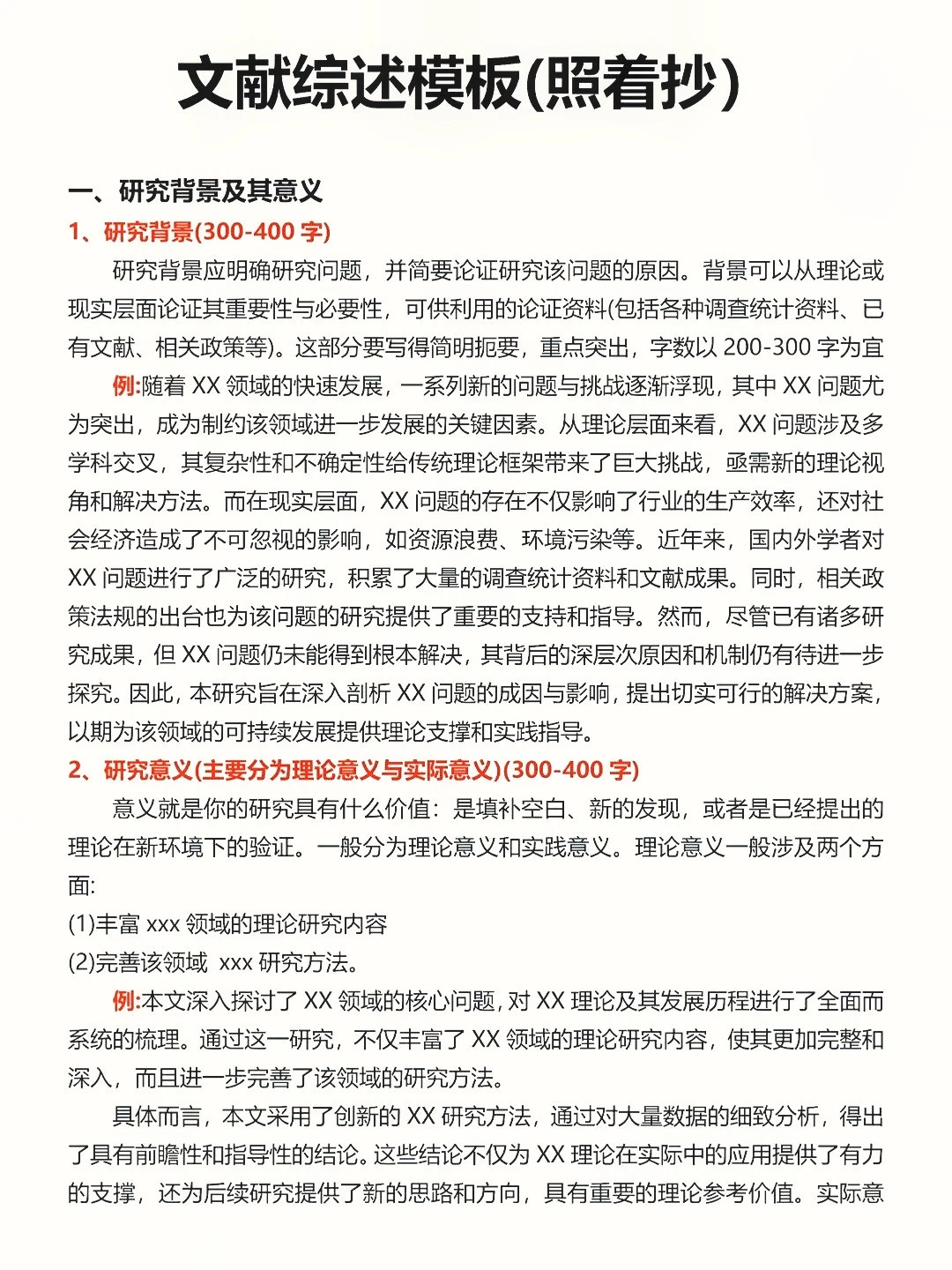
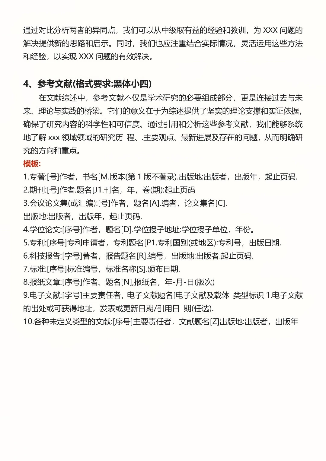
最后一遍了:豆包生成国内外研究现状方法?
日期:2025-12-16 08:14:44 来源:网络整理 作者:本站编辑
评论:0
最后一遍了:豆包生成国内外研究现状方法?
内容转载于@肉肉的葡萄? 已同意转载
#论文
#论文写作
#毕业论文
#论文辅导
#论文初稿
#国内外研究现状
#国内外研究现状模板
#文献综述
#豆包ai
#知网
大学生活分享篇
打赏
更多
>
同类资讯
• 你问我答不是培训
0
条
相关评论
推荐图文
推荐资讯
点击排行
0
1
行业大模型调研报告
0
2
11月最新大模型八股文,背完通过率98%!
0
3
?2025低空经济投融资地图|附完整报告
0
4
搞钱必看!AI大模型八大行业风口全解读?
0
5
大模型行业,是2000年互联网吗?
0
6
25年迄今国内AI领域亿元以上融资项目
0
7
一篇报告洞察2025大模型行业发展
0
8
?随便聊聊大模型产品认知
0
9
26页报告|2025年旅游行业发展洞察报告
网站首页
|
关于我们
|
联系方式
|
使用协议
|
版权隐私
|
网站地图
|
排名推广
|
广告服务
|
积分换礼
|
网站留言
|
RSS订阅
|
违规举报
|
皖ICP备20008326号-18
(c)2008-2022 免费发布网 All Rights Reserved