





姐妹们!谁懂啊!最近刚做完年度体检,拿到报告一看——?小板数值有点异常,心里咯噔一下,上网查结果越看越慌?
还好后来我灵机一动,打开千问App,把报告拍照上传,让千问帮我看看。没想到!直接收获了一枚私人健康顾问?
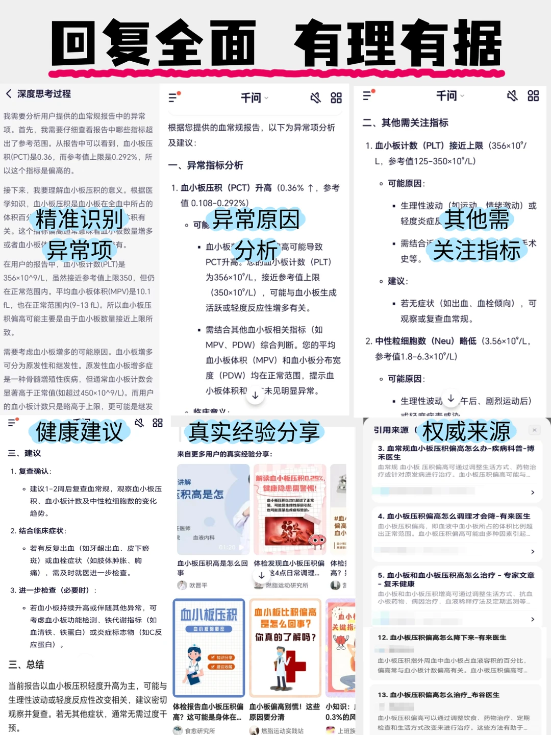
千问使用了阿⾥Qwen最新的闭源模型,推理、理解、执行能力都超强大!瞬间就能识别我体检报告上的异常项,还解释了?小板数值异常的可能原因,就连一些需要关注的指标也帮我标出来并给了建议,真的太贴心了❤️当我继续追问它“如何改善?”“有没有健康隐患?”,千问都能快速应答,并给我很全面的健康建议,秒变我的私人健康顾问?
关键是免费、便捷、靠谱!真心推荐大家体检后可以先用千问App辅助解读报告,有疑问再去?复诊,这样还可以大大提升跟?⚕️的沟通效率哈~
#阿里千问 #阿里最强最新Qwen #上百款ai不如一个千问 #AI看病 #体检报告解读
还好后来我灵机一动,打开千问App,把报告拍照上传,让千问帮我看看。没想到!直接收获了一枚私人健康顾问?
千问使用了阿⾥Qwen最新的闭源模型,推理、理解、执行能力都超强大!瞬间就能识别我体检报告上的异常项,还解释了?小板数值异常的可能原因,就连一些需要关注的指标也帮我标出来并给了建议,真的太贴心了❤️当我继续追问它“如何改善?”“有没有健康隐患?”,千问都能快速应答,并给我很全面的健康建议,秒变我的私人健康顾问?
关键是免费、便捷、靠谱!真心推荐大家体检后可以先用千问App辅助解读报告,有疑问再去?复诊,这样还可以大大提升跟?⚕️的沟通效率哈~
#阿里千问 #阿里最强最新Qwen #上百款ai不如一个千问 #AI看病 #体检报告解读


