






写述职的时候,很多人都会有这种感觉:
「一年干了不少事,但不知道怎么讲才有亮点。」
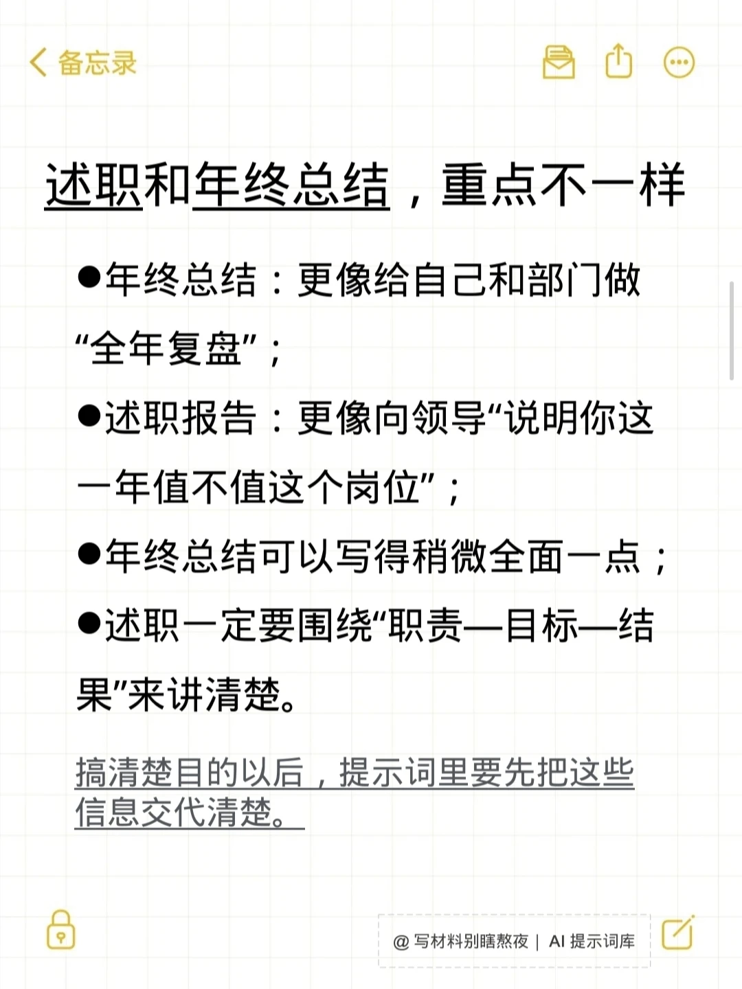
述职和年终总结又有一点不一样:
✅ 总结更偏“自己这一年的复盘”;
✅ 述职更偏“向上级证明你这一年的价值”。
所以我现在写述职的时候,会先用一套提示词,
让 AI 帮我把“目标—行动—结果”这条线梳理清楚
我的提示词大概是这样(括号里的内容按实际改):
你现在是【某国企综合部工作人员】,
需要写一份向【单位领导/上级部门】汇报的【个人述职报告】。
今年你的主要职责包括:
1.【职责1】
2.【职责2】
3.【职责3】
年初确定的工作目标有:
1.【目标1】
2.【目标2】
(可以简要写)
围绕这些目标,你今年重点做了这些事情:
1.【工作事项1+做了什么】
2.【工作事项2+做了什么】
3.【工作事项3+做了什么】
(尽量带上项目名称、时间节点等信息)
取得的主要成效包括:
1.【具体成效1:最好带数据或可以感知的变化】
2.【具体成效2】
工作中存在的不足:
1.【不足1】
2.【不足2】
下一步工作思路:
1.【明年的重点方向】
2.【打算优化/改进的地方】
请根据以上信息,写一份【约1500字】的述职报告,
结构包含:「基本情况-主要工作-存在不足-下一步打算」,
语言风格:正式、简洁,以事实和数据为主,不夸大其辞。
我一般会让 AI 先把结构列出来,再写成完整的底稿。
拿到底稿之后,我会重点改三块:
1️⃣ 把“干了什么”尽量改成“干成了什么”,补上结果和数据;
2️⃣ 把所有可能被理解成“抢功劳”的地方,措辞调得更稳一点;
3️⃣ 把真正体现自己价值的地方,适当往前放,让领导一眼能看到。
最后再通读一遍,看看这份述职有没有回答清楚三个问题:
“你这一年到底在干什么?”
“你帮单位解决了哪些具体问题?”
“明年你打算怎么继续往前走?”
这一条算是“述职报告”的一个场景示例,
后面我会把会议纪要、请示报告、讲话稿这些场景也拆开来写,大家是否有好的建议呀~
我会将自己正在用的那套提示词慢慢整理出来。
#公文写作 #述职报告 #工作汇报 #Ai写材料 #deepseek
「一年干了不少事,但不知道怎么讲才有亮点。」
述职和年终总结又有一点不一样:
✅ 总结更偏“自己这一年的复盘”;
✅ 述职更偏“向上级证明你这一年的价值”。
所以我现在写述职的时候,会先用一套提示词,
让 AI 帮我把“目标—行动—结果”这条线梳理清楚
我的提示词大概是这样(括号里的内容按实际改):
你现在是【某国企综合部工作人员】,
需要写一份向【单位领导/上级部门】汇报的【个人述职报告】。
今年你的主要职责包括:
1.【职责1】
2.【职责2】
3.【职责3】
年初确定的工作目标有:
1.【目标1】
2.【目标2】
(可以简要写)
围绕这些目标,你今年重点做了这些事情:
1.【工作事项1+做了什么】
2.【工作事项2+做了什么】
3.【工作事项3+做了什么】
(尽量带上项目名称、时间节点等信息)
取得的主要成效包括:
1.【具体成效1:最好带数据或可以感知的变化】
2.【具体成效2】
工作中存在的不足:
1.【不足1】
2.【不足2】
下一步工作思路:
1.【明年的重点方向】
2.【打算优化/改进的地方】
请根据以上信息,写一份【约1500字】的述职报告,
结构包含:「基本情况-主要工作-存在不足-下一步打算」,
语言风格:正式、简洁,以事实和数据为主,不夸大其辞。
我一般会让 AI 先把结构列出来,再写成完整的底稿。
拿到底稿之后,我会重点改三块:
1️⃣ 把“干了什么”尽量改成“干成了什么”,补上结果和数据;
2️⃣ 把所有可能被理解成“抢功劳”的地方,措辞调得更稳一点;
3️⃣ 把真正体现自己价值的地方,适当往前放,让领导一眼能看到。
最后再通读一遍,看看这份述职有没有回答清楚三个问题:
“你这一年到底在干什么?”
“你帮单位解决了哪些具体问题?”
“明年你打算怎么继续往前走?”
这一条算是“述职报告”的一个场景示例,
后面我会把会议纪要、请示报告、讲话稿这些场景也拆开来写,大家是否有好的建议呀~
我会将自己正在用的那套提示词慢慢整理出来。
#公文写作 #述职报告 #工作汇报 #Ai写材料 #deepseek


