






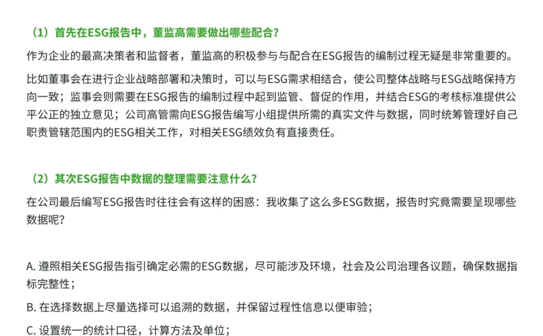
??ESG报告查找:
一、目标企业官网
二、证券时报等交易所网站
三、咨询公司等机构
四、百度资讯/必应国际版
-
??ESG报告可以从以下八个角度撰写
第一、理清ESG评价维度
第二、基于企业ESG报告所针对的报告对象选择适合的报告指标指引
第三、构建企业ESG指标体系
第四、搭建公司ESG报告框架
第五、Plan 计划
第六、Do 实施
第七、Check 审核
第八、Action 改进
-
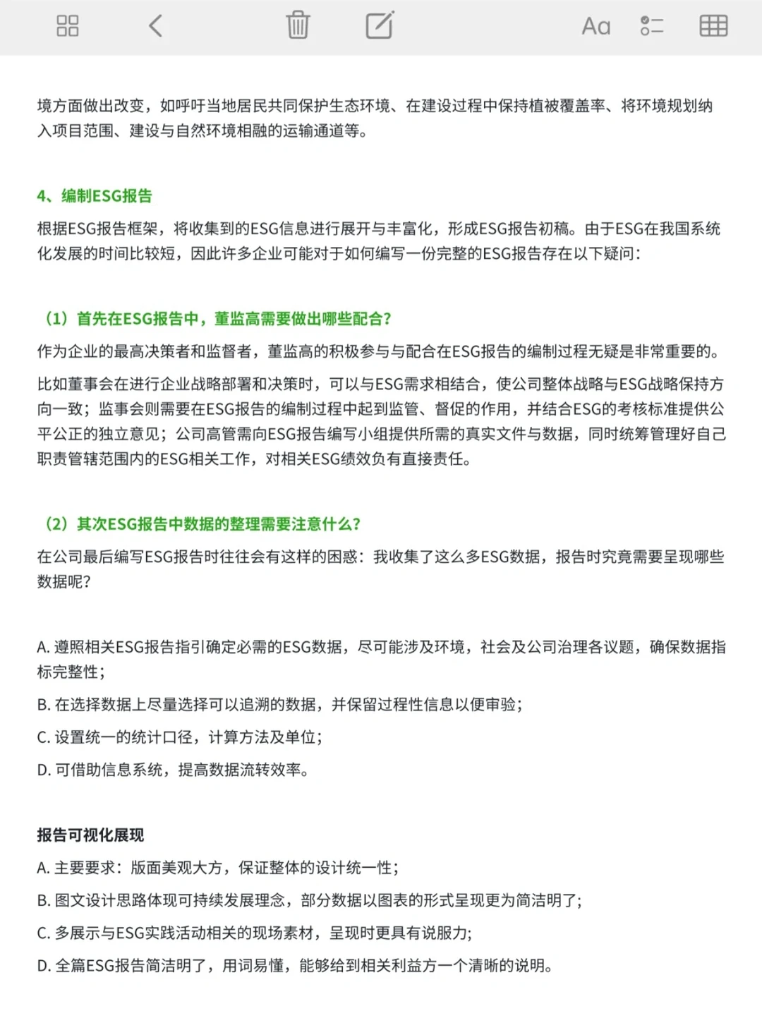
??ESG优秀企业报告/案例:
1.能源电力行业:中石化、隆基绿能、壳牌、宁德时代、远景集团、华润电力
2.建筑行业:万科、中国建筑
3.消费行业:欧莱雅、雀巢、宜家、农夫山泉、蒙牛
4.制造业:博世、联想、苹果
5.科技业:谷歌、蚂蚁集团
6.交通物流业:特斯拉、京东、普洛斯、中远海控
7.金融业:中国平安、中信银行
8.其他:复星
#esg #ESG #esg学习 #双碳 #esg入门 #esg报告 #报告 #企业案例#报告 #报告撰写
一、目标企业官网
二、证券时报等交易所网站
三、咨询公司等机构
四、百度资讯/必应国际版
-
??ESG报告可以从以下八个角度撰写
第一、理清ESG评价维度
第二、基于企业ESG报告所针对的报告对象选择适合的报告指标指引
第三、构建企业ESG指标体系
第四、搭建公司ESG报告框架
第五、Plan 计划
第六、Do 实施
第七、Check 审核
第八、Action 改进
-
??ESG优秀企业报告/案例:
1.能源电力行业:中石化、隆基绿能、壳牌、宁德时代、远景集团、华润电力
2.建筑行业:万科、中国建筑
3.消费行业:欧莱雅、雀巢、宜家、农夫山泉、蒙牛
4.制造业:博世、联想、苹果
5.科技业:谷歌、蚂蚁集团
6.交通物流业:特斯拉、京东、普洛斯、中远海控
7.金融业:中国平安、中信银行
8.其他:复星
#esg #ESG #esg学习 #双碳 #esg入门 #esg报告 #报告 #企业案例#报告 #报告撰写


