










原来对打工人来说AI最好用的场景
居然是快速入门一个新行业
这两天在做竞品分析
原计划查资料、整理数据、提炼结论、优化排版要一周
抱着试一试的心态打开了千问APP
让它精细化梳理咖啡行业,没想到这么厉害
.
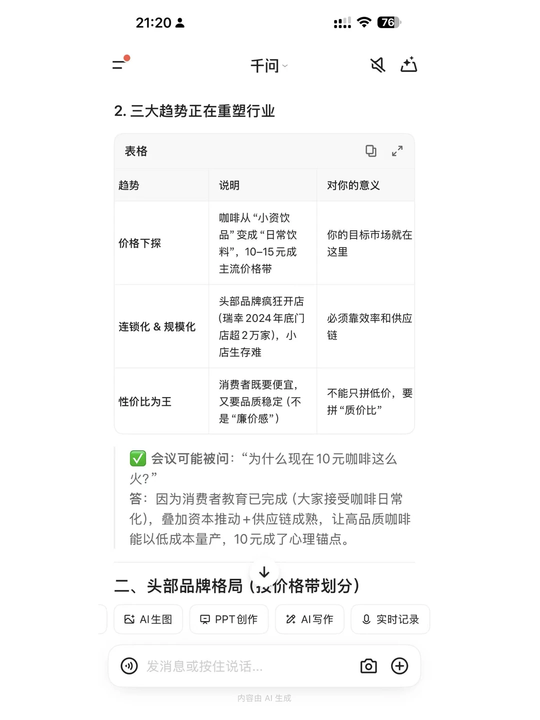
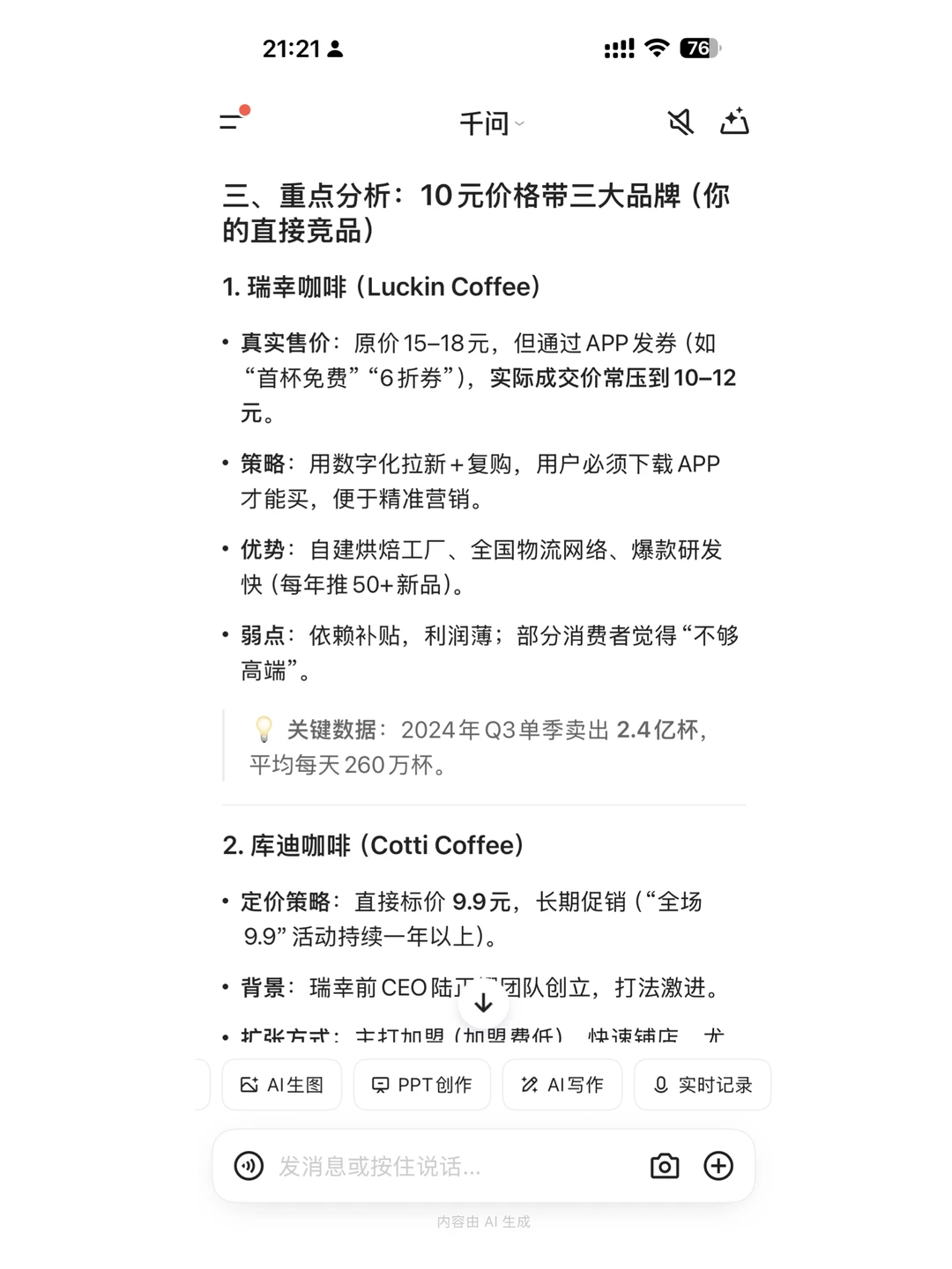
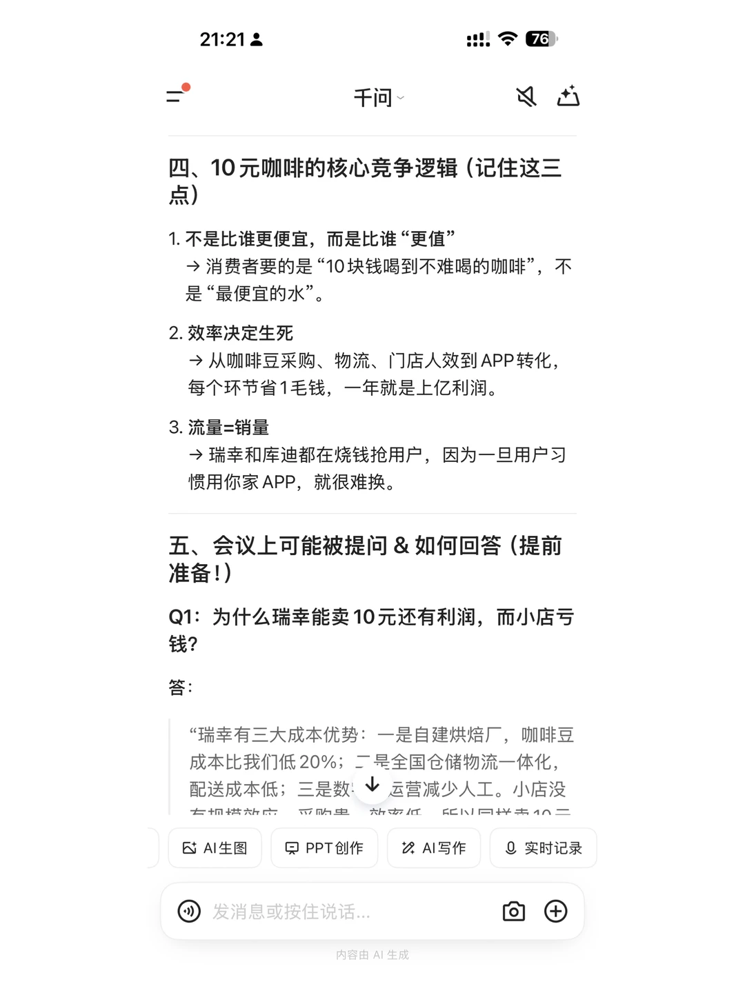
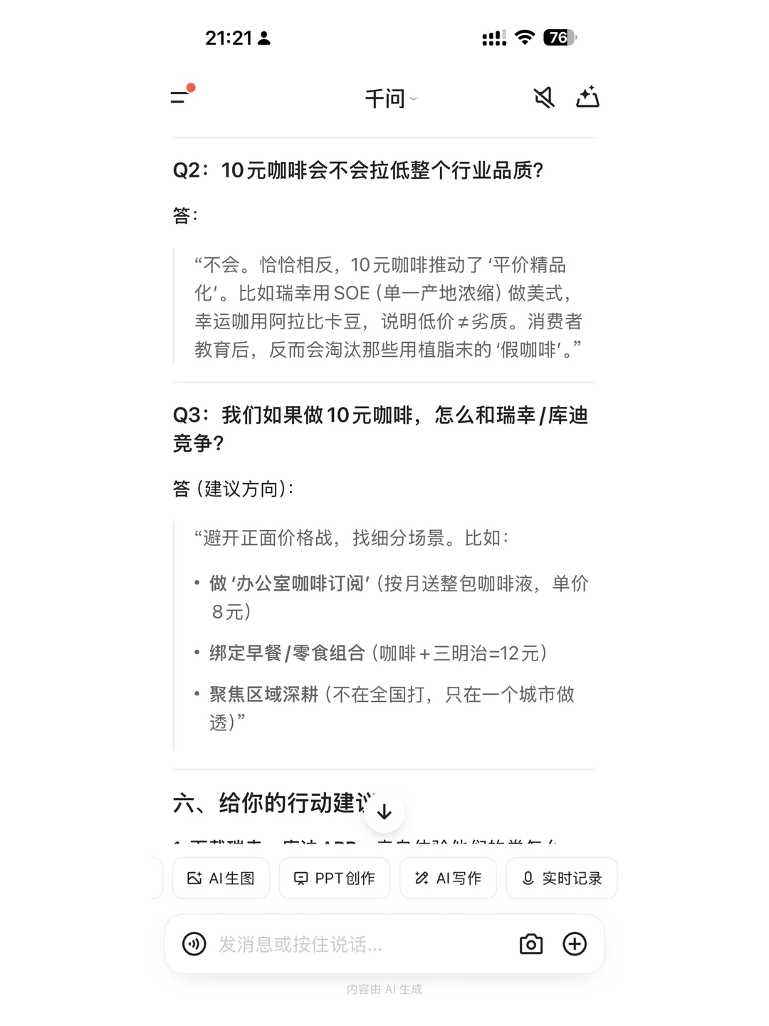
理解一个新行业领域,其实最需要的就是直白易懂又有数据支撑的结论分析
还得要提前准备会议可能被问到的问题
于是试了几轮,最有效的prompt包含这几点:
- 新人人设,外行、完全不懂(让它尽可能说大白话)
- 营销人、咖啡行业(定义领域)
- 竞品一般要看行业TOP玩家的打法(看趋势/风向),也要看和本品牌比较接近的品牌(方便追赶、具有实际借鉴意义)
- 让它预测一下,用于会议交流可能会被问到的问题
比如这个:
我是一个新转行到咖啡行业的营销人,请你帮我梳理咖啡行业的竞品分析,需要包含行业趋势、头部品牌,以及重点分析10元左右的咖啡品牌。注意我是一个外行(完全不懂),需要用专业的数据+直白的文字给我展示,并且准备好会议上可能被提问的内容。
很快就能收到完整的分析报告:包括市场规模、消费空间、头部品牌价格等,全都涵盖其中,相关的优劣势和关键数据也都列的明明白白。
.
分析完之后
它还能一键生成大纲、可以在线编辑修改,然后一键生成ppt/word
ppt/word支持一键导出,也不怕自己瞎整导致文件格式混乱了
不愧是微软应用商店排行top的年度跨端办公应用
比较厉害的是在手机端就可以操作(编辑/下载/分享)
两三轮对话的时间,等个车的功夫就完成了本来可能需要一周的工作量
真的强烈建议在准备转行面试的、需要一天了解一个行业的同学,赶紧都去试试
#互联网大厂 #大模型 #AI #千问 #Qwen #千问把office装进了对话框 #大厂 #实习 #阿里千问
居然是快速入门一个新行业
这两天在做竞品分析
原计划查资料、整理数据、提炼结论、优化排版要一周
抱着试一试的心态打开了千问APP
让它精细化梳理咖啡行业,没想到这么厉害
.
理解一个新行业领域,其实最需要的就是直白易懂又有数据支撑的结论分析
还得要提前准备会议可能被问到的问题
于是试了几轮,最有效的prompt包含这几点:
- 新人人设,外行、完全不懂(让它尽可能说大白话)
- 营销人、咖啡行业(定义领域)
- 竞品一般要看行业TOP玩家的打法(看趋势/风向),也要看和本品牌比较接近的品牌(方便追赶、具有实际借鉴意义)
- 让它预测一下,用于会议交流可能会被问到的问题
比如这个:
我是一个新转行到咖啡行业的营销人,请你帮我梳理咖啡行业的竞品分析,需要包含行业趋势、头部品牌,以及重点分析10元左右的咖啡品牌。注意我是一个外行(完全不懂),需要用专业的数据+直白的文字给我展示,并且准备好会议上可能被提问的内容。
很快就能收到完整的分析报告:包括市场规模、消费空间、头部品牌价格等,全都涵盖其中,相关的优劣势和关键数据也都列的明明白白。
.
分析完之后
它还能一键生成大纲、可以在线编辑修改,然后一键生成ppt/word
ppt/word支持一键导出,也不怕自己瞎整导致文件格式混乱了
不愧是微软应用商店排行top的年度跨端办公应用
比较厉害的是在手机端就可以操作(编辑/下载/分享)
两三轮对话的时间,等个车的功夫就完成了本来可能需要一周的工作量
真的强烈建议在准备转行面试的、需要一天了解一个行业的同学,赶紧都去试试
#互联网大厂 #大模型 #AI #千问 #Qwen #千问把office装进了对话框 #大厂 #实习 #阿里千问


