推广 热搜: 采购方式  甲带  滤芯  气动隔膜泵  减速机  减速机型号  带式称重给煤机  履带  无级变速机  链式给煤机 

从0-1学习一下HBM行业信息

   日期:2025-12-16 06:39:09     来源:网络整理    作者:本站编辑    评论:0    
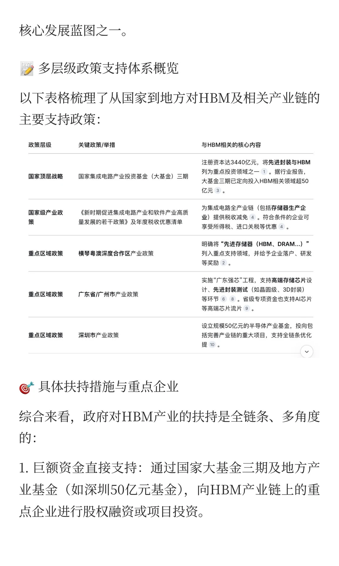
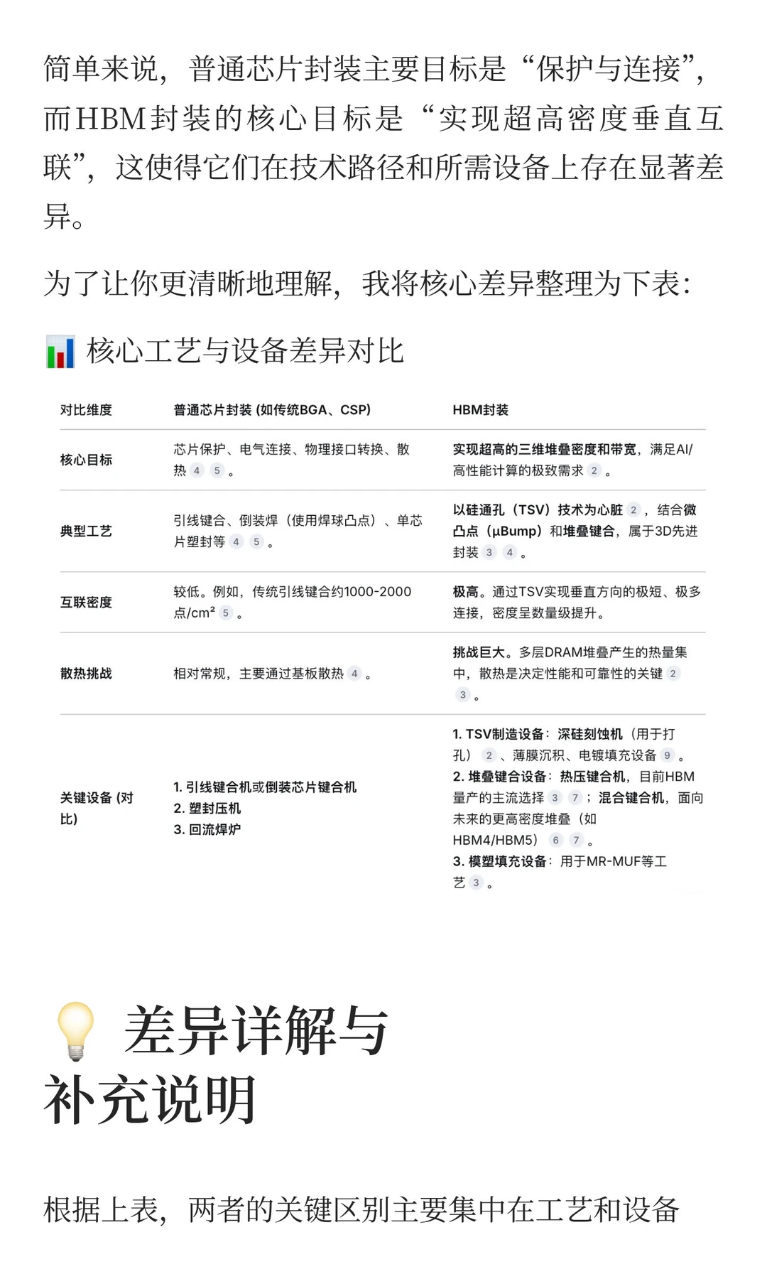
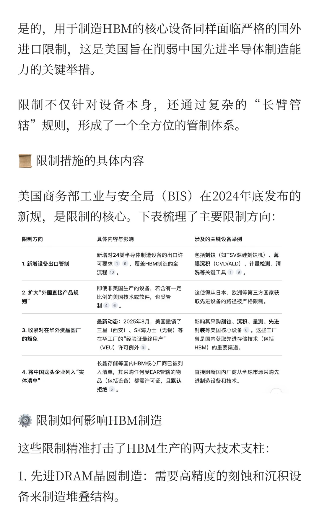
从0-1学习一下HBM行业信息

从0-1学习一下HBM行业信息

从0-1学习一下HBM行业信息

从0-1学习一下HBM行业信息

从0-1学习一下HBM行业信息

从0-1学习一下HBM行业信息

从0-1学习一下HBM行业信息

从0-1学习一下HBM行业信息

从0-1学习一下HBM行业信息

从0-1学习一下HBM行业信息

从0-1学习一下HBM行业信息

从0-1学习一下HBM行业信息

从0-1学习一下HBM行业信息

从0-1学习一下HBM行业信息

从0-1学习一下HBM行业信息

从0-1学习一下HBM行业信息

从0-1学习一下HBM行业信息

从0-1学习一下HBM行业信息

从0-1学习一下HBM行业信息

从0-1学习一下HBM行业信息

从0-1学习一下HBM行业信息

从0-1学习一下HBM行业信息

从0-1学习一下HBM行业信息

从0-1学习一下HBM行业信息

从0-1学习一下HBM行业信息

从0-1学习一下HBM行业信息

从0-1学习一下HBM行业信息

从0-1学习一下HBM行业信息

从0-1学习一下HBM行业信息

从0-1学习一下HBM行业信息

从0-1学习一下HBM行业信息

从0-1学习一下HBM行业信息

这篇写的好辛苦,超级长文。HBM是AI计算的关键技术,通过3D堆叠和TSV实现超高带宽和低功耗。国内厂商正加速突破,预计2026-2027年实现量产。HBM市场增长迅速,未来30%以上,国产替代空间巨大。#行业研究 #产业发展趋势 #行业分析 #HBM行业深度报告
 
打赏
 
更多>同类资讯
0相关评论

推荐图文
推荐资讯
点击排行
网站首页  |  关于我们  |  联系方式  |  使用协议  |  版权隐私  |  网站地图  |  排名推广  |  广告服务  |  积分换礼  |  网站留言  |  RSS订阅  |  违规举报  |  皖ICP备20008326号-18
Powered By DESTOON