
















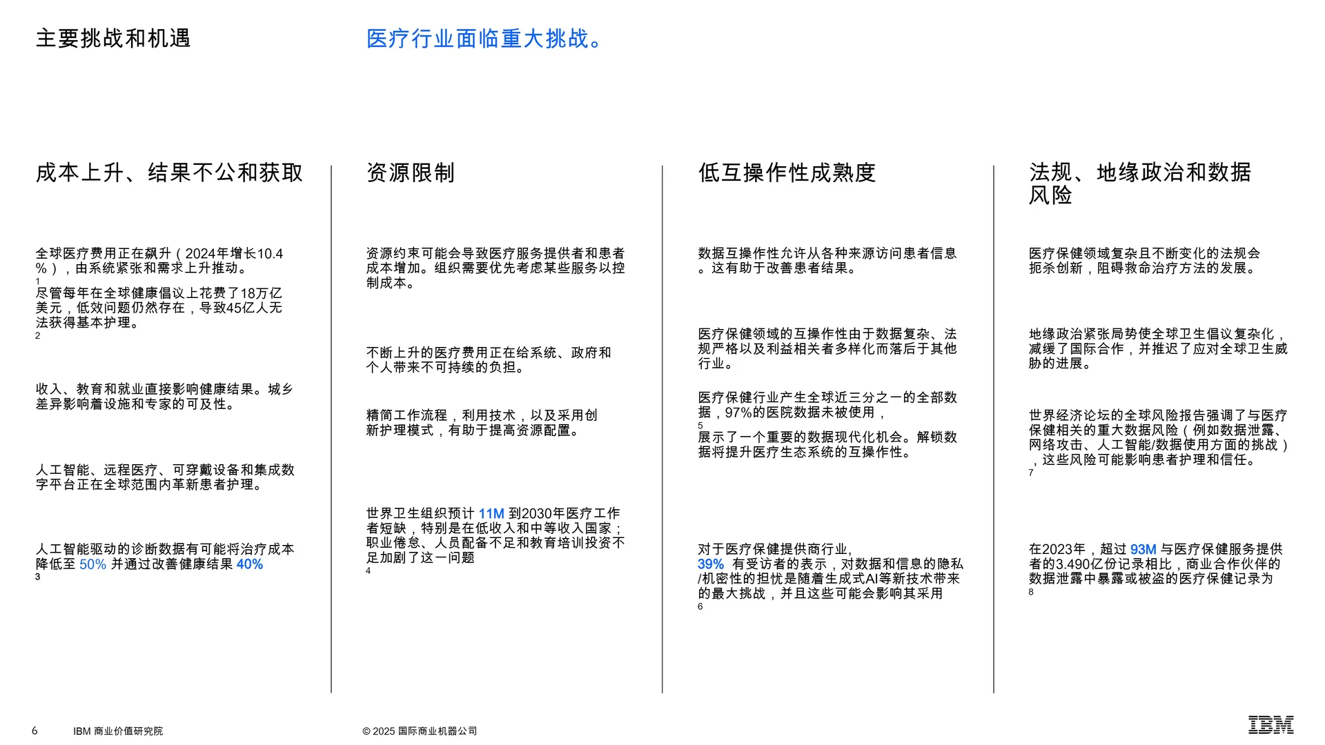
⚠️先看行业痛点!全球医疗成本 2024 年涨 10.4%,但 45 亿人难获基础护理,资源短缺超严重 ——2030 年预计缺 1100 万医护人员,医护 burnout 问题突出。数据也很浪费,医院 97% 数据未被使用,互操作性差(仅 39% 机构解决数据隐私顾虑),加上地缘政治影响供应链、法规复杂,转型迫在眉睫。不过机遇也在:AI 驱动诊断能降 50% 治疗成本、提 40% 健康结果,远程医疗、可穿戴设备正打破地域限制~
?核心技术超给力!AI 是重头戏,生成式 AI 能自动写临床摘要(斯坦福医疗用它减少医生文书工作)、辅助诊断,代理式 AI 可自动化预约、监测慢性病(如智能吸入器提醒用药);混合云成刚需,58% 机构靠它优化云支出,电子病历、远程医疗平台都靠它实现灵活扩展;数据管理是基础,整合电子病历、可穿戴数据成统一视图,能支持精准医疗和临床试验;还有量子计算,未来能提升医学影像解读、加速药物研发,克利夫兰诊所已在布局~
?战略方向要抓准!商业模式上,从按服务付费转向价值医疗,强调预防和协作(如 CVS 健康联合斯坦福建健康 AI 联盟);产品服务创新聚焦个性化,罗氏数字病理平台、Cigna 个性化健康计划超受欢迎;运营上靠自动化提效,英国 NHS 用 AI 把出院证明处理从 10 分钟缩到 4 秒,AdventHealth 靠智能库存塔保障医疗物资;治理方面,64% 机构建 AI 治理结构,确保透明合规,毕竟医疗数据泄露成本高达 742 万元 / 次,安全必须放首位~
?案例参考超实用!Elevance Health 用 AI + 消息传递,年通话减 500 万次,客户满意度超其他渠道;英国 NHS 医院靠 AI 优化门诊,每周多接诊 700 + 病人;新加坡国家保健集团升级 HR 系统,2.2 万员工能手机处理工作,更专注患者护理。
?文末获取完整报告#医疗保健 #医疗案例 #医疗行业 #医疗技术 #保健产品 #行业报告 #行业分析 #研报 #报告分享 #行业研究报告
?核心技术超给力!AI 是重头戏,生成式 AI 能自动写临床摘要(斯坦福医疗用它减少医生文书工作)、辅助诊断,代理式 AI 可自动化预约、监测慢性病(如智能吸入器提醒用药);混合云成刚需,58% 机构靠它优化云支出,电子病历、远程医疗平台都靠它实现灵活扩展;数据管理是基础,整合电子病历、可穿戴数据成统一视图,能支持精准医疗和临床试验;还有量子计算,未来能提升医学影像解读、加速药物研发,克利夫兰诊所已在布局~
?战略方向要抓准!商业模式上,从按服务付费转向价值医疗,强调预防和协作(如 CVS 健康联合斯坦福建健康 AI 联盟);产品服务创新聚焦个性化,罗氏数字病理平台、Cigna 个性化健康计划超受欢迎;运营上靠自动化提效,英国 NHS 用 AI 把出院证明处理从 10 分钟缩到 4 秒,AdventHealth 靠智能库存塔保障医疗物资;治理方面,64% 机构建 AI 治理结构,确保透明合规,毕竟医疗数据泄露成本高达 742 万元 / 次,安全必须放首位~
?案例参考超实用!Elevance Health 用 AI + 消息传递,年通话减 500 万次,客户满意度超其他渠道;英国 NHS 医院靠 AI 优化门诊,每周多接诊 700 + 病人;新加坡国家保健集团升级 HR 系统,2.2 万员工能手机处理工作,更专注患者护理。
?文末获取完整报告#医疗保健 #医疗案例 #医疗行业 #医疗技术 #保健产品 #行业报告 #行业分析 #研报 #报告分享 #行业研究报告


