手机版
二维码
购物车
(
0
)
供应
求购
公司
团购
展会
资讯
招商
品牌
人才
知道
专题
图库
视频
下载
商圈
推广
热搜:
采购方式
甲带
滤芯
气动隔膜泵
减速机
减速机型号
带式称重给煤机
履带
无级变速机
链式给煤机
首页
供应
求购
公司
团购
展会
资讯
招商
品牌
人才
知道
专题
图库
视频
下载
商圈
首页
>
资讯
>
社会热点
医疗系列报告怎么写❓一文速通(附模板)
日期:2025-12-16 05:31:16 来源:网络整理 作者:本站编辑
评论:0
医疗系列报告怎么写❓一文速通(附模板)
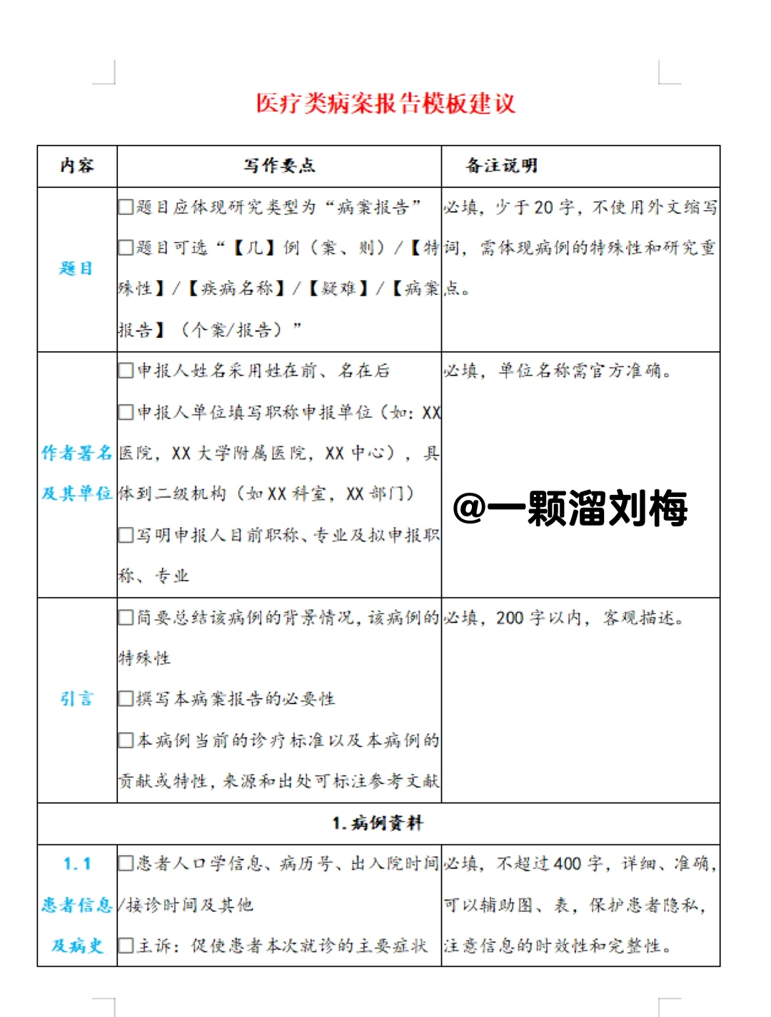
医疗类报告作为各省必备材料,不可或缺,一定要知道怎么写,以及具体要求,不要因为小小的报告拦住我们的晋升之路❗️
首选,一份报告最重要的是要包含这三个点:
题目
作者署名及其单位
引言
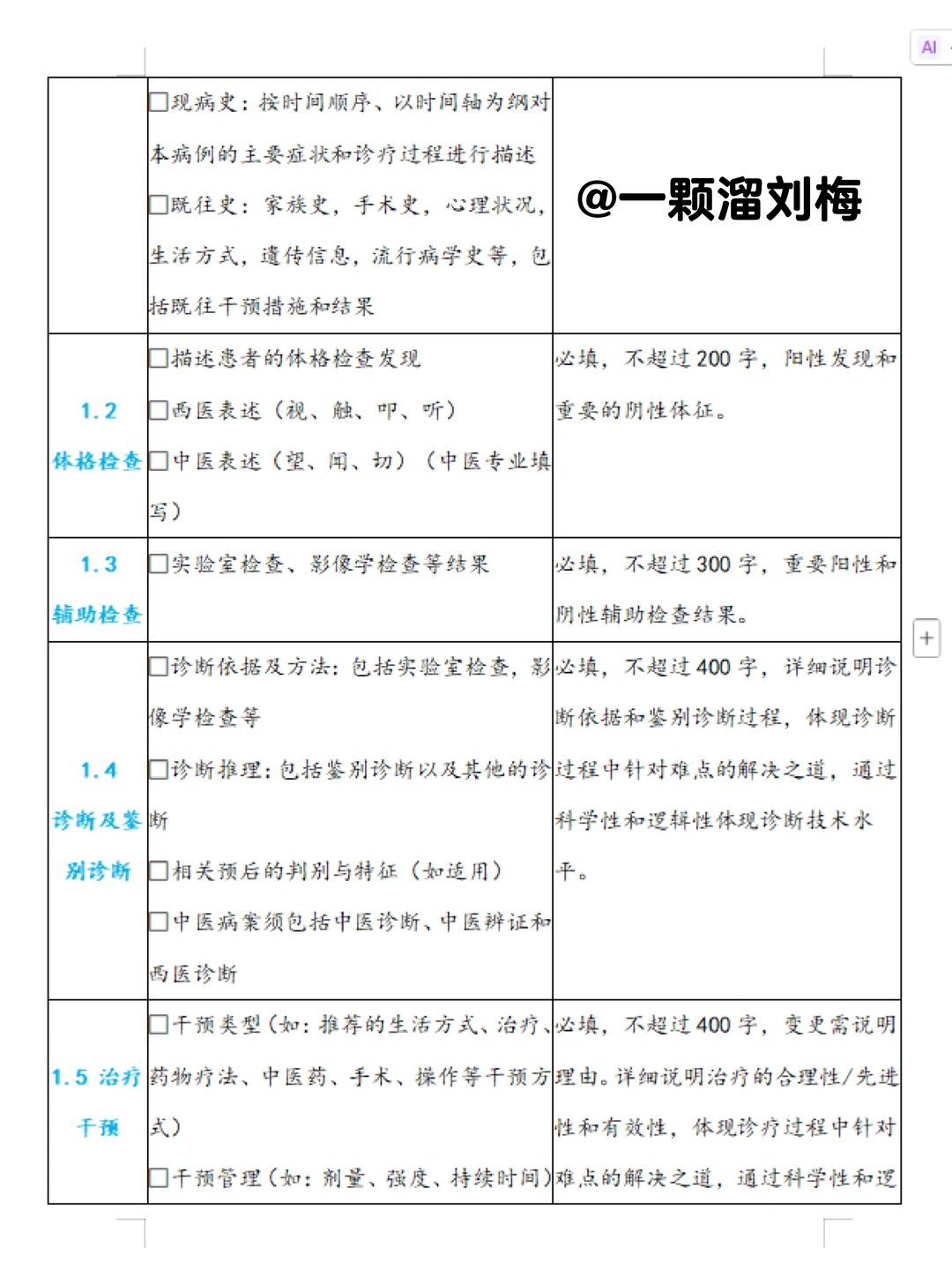
其次,病例资料需包含以下内容:
患者信息及病史
体格检查
辅助检查
诊断及鉴别诊断
治疗干预
治疗结果随访及转归
最后,讨论需包含以下内容:
讨论
参考文献
这些内容点缺一不可,并且现在对于专题报告的要求越来越高,查重,AIGC缺一不可
#医生评职称
#专题报告模板
#专题报告
#医学专题报告
#职称论文发表
#医护人员
#医护人员晋升
#职称评审
#病案报告
#个案分析
打赏
更多
>
同类资讯
• 你问我答不是培训
0
条
相关评论
推荐图文
推荐资讯
点击排行
0
1
行业大模型调研报告
0
2
11月最新大模型八股文,背完通过率98%!
0
3
?2025低空经济投融资地图|附完整报告
0
4
搞钱必看!AI大模型八大行业风口全解读?
0
5
大模型行业,是2000年互联网吗?
0
6
25年迄今国内AI领域亿元以上融资项目
0
7
一篇报告洞察2025大模型行业发展
0
8
?随便聊聊大模型产品认知
0
9
26页报告|2025年旅游行业发展洞察报告
网站首页
|
关于我们
|
联系方式
|
使用协议
|
版权隐私
|
网站地图
|
排名推广
|
广告服务
|
积分换礼
|
网站留言
|
RSS订阅
|
违规举报
|
皖ICP备20008326号-18
(c)2008-2022 免费发布网 All Rights Reserved