









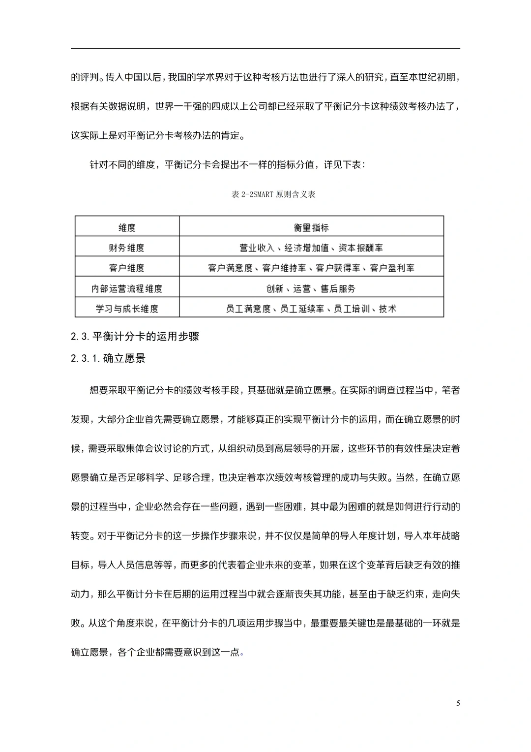
对于企业来说,想要在激烈的行业竞争中不断地发挥优势、抢占市场份额,那么就需要采取科学的手段进行管理,平衡记分卡就是一种非常有效的管理办法,目前已经成为了各大企业竞相追捧的管理手段。通过与企业自身得战略、绩效发生关系,注重发挥财务、客户、业务、学习四大模块的优势配合作用,对于员工绩效作出正确的评判。因此,笔者以红豆居家公司为例展开研究,重点分析了该企业员工绩效现状,并且深入寻找绩效层面的问题,希望可以在合理运用平衡记分卡这一科学理论的基础上,对该企业的绩效考评办法做出改善,促使企业的战略目标实现,最终走向长远发展。同时,也希望可以为未来研究发挥一定的铺垫和帮助作用。
关键词:平衡计分卡;销售员工;绩效考核
字数:10000+ 查重率:20%
#红豆居家 #平衡计分卡 #销售员工 #绩效考核 #不懂就问有问必答 #论文 #论文写作 #论文发表 #论文初稿 #工商管理 #工商管理专业 #工商管理论文 #毕业论文 #论文初稿怎么写
关键词:平衡计分卡;销售员工;绩效考核
字数:10000+ 查重率:20%
#红豆居家 #平衡计分卡 #销售员工 #绩效考核 #不懂就问有问必答 #论文 #论文写作 #论文发表 #论文初稿 #工商管理 #工商管理专业 #工商管理论文 #毕业论文 #论文初稿怎么写


