








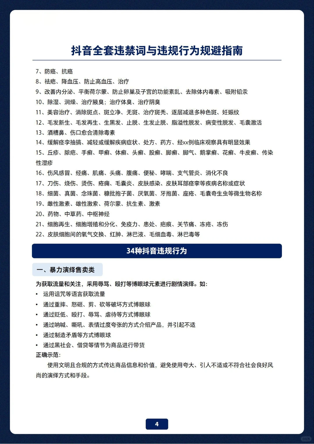
? 违禁词大揭秘
抖音对违禁词管理很严格,比如“顶级”“绝无仅有”“国家推荐”这些词都不能用哦!还有像“秒杀”“万人疯抢”这种刺激消费的词也不行。还有些词容易被误用,比如“特效”“快速见效”这些在化妆品宣传里是违规的,要用更温和的表达,像“效果显著”“逐渐改善”就好啦!
? 违规行为要注意
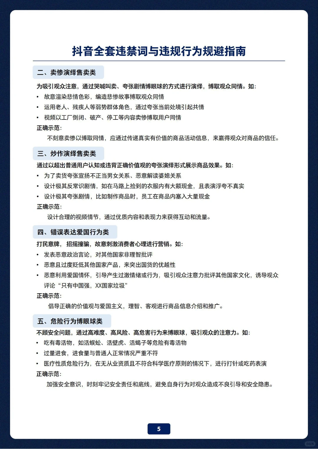
抖音严禁一些违规行为,比如暴力演绎、卖惨博同情、恶意对比其他商品、虚假宠粉、诱导私下交易等。这些行为不仅会被限流,严重还会封号哦!比如,不能通过贬低其他品牌来抬高自己,也不能在直播中诱导用户私下交易,一定要通过正规渠道引导购买。
? 正确表达与合规演绎
那怎么做才合规呢?比如,你可以用“效果显著”代替“特效”,用“温和改善”代替“快速见效”。在直播中,要真实展示商品,用文明语言,避免低俗和暴力内容。如果要做促销活动,记得提前说明活动规则,不能虚假承诺哦!
? 信用分与处罚
抖音有信用分制度,违规会被扣分。比如,发布与商品无关的内容、虚假宣传、恶意对比等,都会被扣分。严重违规可能会导致账号被封禁,商品分享功能也会被永久关闭。所以,一定要注意合规哦!
? 测试题来啦
最后,给大家几个小测试题,看看你是不是都记住了!比如,“顶级工艺”“马上降价”这些词能不能用?答案是不能哦!还有,像“宝宝们,今天的价格绝无仅有,错过这个村就没这个店了”这种话术,也是违规的。正确的表达应该是“今天的价格很优惠,大家抓紧时间下单哦”。
?文末获取完整报告#抖音违禁词 #违规行为 #抖音违规行为 #违禁词 #抖音规则 #报告分享 #行业研究报告 #行业分析报告 #行业报告 #研报
抖音对违禁词管理很严格,比如“顶级”“绝无仅有”“国家推荐”这些词都不能用哦!还有像“秒杀”“万人疯抢”这种刺激消费的词也不行。还有些词容易被误用,比如“特效”“快速见效”这些在化妆品宣传里是违规的,要用更温和的表达,像“效果显著”“逐渐改善”就好啦!
? 违规行为要注意
抖音严禁一些违规行为,比如暴力演绎、卖惨博同情、恶意对比其他商品、虚假宠粉、诱导私下交易等。这些行为不仅会被限流,严重还会封号哦!比如,不能通过贬低其他品牌来抬高自己,也不能在直播中诱导用户私下交易,一定要通过正规渠道引导购买。
? 正确表达与合规演绎
那怎么做才合规呢?比如,你可以用“效果显著”代替“特效”,用“温和改善”代替“快速见效”。在直播中,要真实展示商品,用文明语言,避免低俗和暴力内容。如果要做促销活动,记得提前说明活动规则,不能虚假承诺哦!
? 信用分与处罚
抖音有信用分制度,违规会被扣分。比如,发布与商品无关的内容、虚假宣传、恶意对比等,都会被扣分。严重违规可能会导致账号被封禁,商品分享功能也会被永久关闭。所以,一定要注意合规哦!
? 测试题来啦
最后,给大家几个小测试题,看看你是不是都记住了!比如,“顶级工艺”“马上降价”这些词能不能用?答案是不能哦!还有,像“宝宝们,今天的价格绝无仅有,错过这个村就没这个店了”这种话术,也是违规的。正确的表达应该是“今天的价格很优惠,大家抓紧时间下单哦”。
?文末获取完整报告#抖音违禁词 #违规行为 #抖音违规行为 #违禁词 #抖音规则 #报告分享 #行业研究报告 #行业分析报告 #行业报告 #研报


