









1️⃣ 报告速览
2025年人力资源管理正加速迈入智能化时代。AI不再只是简历筛选工具,而是深度重构招聘、培训、薪酬、绩效、组织发展等六大核心模块。亿欧智库联合上海外服发布的《AI赋能 开启人力资源管理加速键》报告指出,AI智能体(AI Agent)正推动HR从“事务执行”向“战略赋能”跃迁,实现人才价值与组织效能的双重提升。
2️⃣ 核心观点
AI在HR领域的战略意义体现在四大维度:降本增效、推动业务协同、提升员工体验、赋能数据驱动决策。尤其在HRBP角色中,AI作为“业务与HR的翻译官”,通过自然语言理解与生成能力,帮助HRBP快速响应业务需求、撰写专业沟通内容、提供管理建议,真正成为业务的战略伙伴。
3️⃣ 现状分析
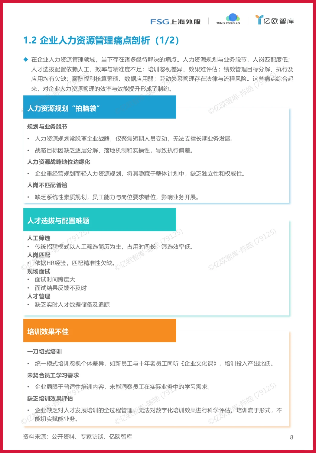
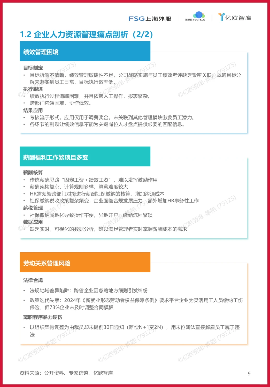
当前HR领域AI应用呈现“不均衡”与“滞后性”:大型企业已进入智能化阶段,中小企业仍困于信息化初期;招聘模块AI渗透率超80%,而绩效、薪酬、组织发展等模块因数据敏感、流程复杂、主观性强,渗透率不足30%。企业普遍面临数据基础薄弱、ROI不明确、组织惯性阻力等挑战。
4️⃣ 行业观察
全球AI+HR市场规模预计2034年达307.7亿美元,复合增长率15.94%。亚太地区增速领先,中国CAGR达10.1%。德勤、斯凯孚、汉得信息等企业已落地AI面试官、领导力数字孪生、智能薪酬测算等创新应用,验证了AI在提升招聘效率、优化人才发展、强化风控等方面的显著价值。
5️⃣ 未来展望
AI Agent将驱动HR与IT部门走向职能重组与生态协同,形成“数据驱动、流程自动化、紧密协作”的新模式。未来组织将由全职员工、灵活用工与AI数字劳动力共同构成,HR角色将从“事务处理者”进化为“战略架构师”,真正实现人机共生的敏捷组织。
笔记文末可获取完整报告(pdf文件)
#2025趋势 #人力资源管理 #AI赋能HR #数字化转型 #AI智能体 #智能招聘 #亿欧智库 #人才战略 #HRBP #组织变革
2025年人力资源管理正加速迈入智能化时代。AI不再只是简历筛选工具,而是深度重构招聘、培训、薪酬、绩效、组织发展等六大核心模块。亿欧智库联合上海外服发布的《AI赋能 开启人力资源管理加速键》报告指出,AI智能体(AI Agent)正推动HR从“事务执行”向“战略赋能”跃迁,实现人才价值与组织效能的双重提升。
2️⃣ 核心观点
AI在HR领域的战略意义体现在四大维度:降本增效、推动业务协同、提升员工体验、赋能数据驱动决策。尤其在HRBP角色中,AI作为“业务与HR的翻译官”,通过自然语言理解与生成能力,帮助HRBP快速响应业务需求、撰写专业沟通内容、提供管理建议,真正成为业务的战略伙伴。
3️⃣ 现状分析
当前HR领域AI应用呈现“不均衡”与“滞后性”:大型企业已进入智能化阶段,中小企业仍困于信息化初期;招聘模块AI渗透率超80%,而绩效、薪酬、组织发展等模块因数据敏感、流程复杂、主观性强,渗透率不足30%。企业普遍面临数据基础薄弱、ROI不明确、组织惯性阻力等挑战。
4️⃣ 行业观察
全球AI+HR市场规模预计2034年达307.7亿美元,复合增长率15.94%。亚太地区增速领先,中国CAGR达10.1%。德勤、斯凯孚、汉得信息等企业已落地AI面试官、领导力数字孪生、智能薪酬测算等创新应用,验证了AI在提升招聘效率、优化人才发展、强化风控等方面的显著价值。
5️⃣ 未来展望
AI Agent将驱动HR与IT部门走向职能重组与生态协同,形成“数据驱动、流程自动化、紧密协作”的新模式。未来组织将由全职员工、灵活用工与AI数字劳动力共同构成,HR角色将从“事务处理者”进化为“战略架构师”,真正实现人机共生的敏捷组织。
笔记文末可获取完整报告(pdf文件)
#2025趋势 #人力资源管理 #AI赋能HR #数字化转型 #AI智能体 #智能招聘 #亿欧智库 #人才战略 #HRBP #组织变革


