









?为什么数字化转型这么火?
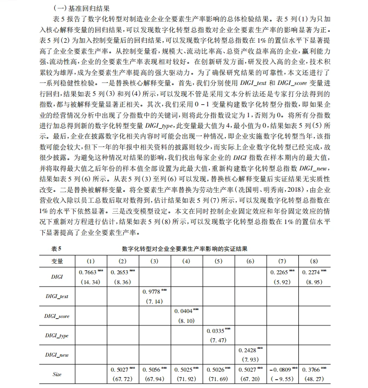
中国制造业虽“大而不强”,但数字经济时代带来了新机遇!研究指出,数字化转型已成为企业高质量发展的核心路径。数据显示,超过50%的制造业企业仍处于数字化起步阶段,而领先的企业已通过数字化实现效率飞跃——全要素生产率(TFP)平均提升显著!
? 数字化转型如何提升效率?四大机制揭秘
1.创新驱动:数字化赋能研发,专利数量飙升!客户参与创新,迭代速度加快。
2.人力优化:机器替代低端劳动力,高学历人才需求增加,知识外溢推动效率。
3.两业融合:制造业与服务业务结合(如智能运维、定制化方案),服务收入占比提升。
4.成本降低:智能管理减少库存和维护成本,供应链协同优化资源配置。
? 谁更适合数字化转型?异质性分析结果
1.企业类型:国有企业、大型企业、劳动密集型企业效果更显著(规模效应和成本压力驱动)。
2.外部环境:强知识产权保护、高服务业开放地区,转型效果加倍!
数字化转型不是赶时髦,而是实实在在的“效率革命”。无论是企业还是个人,跟上数字化的步伐,才能在未来的竞争中不掉队!
?可全程指导各类stata数据分析,回归分析,各类检验,数据收集,数据清洗整理,分析等。可以得到:dta数据,do代码,最终结果和文字分析等
如果你对数字化转型、智能制造、企业效率提升等话题感兴趣,欢迎评论区交流~?
#实证分析 #数据分析 #数字化转型 #控制变量法 #计量经济学 #统计学 #stata指导 #stata实证 #提供思路和创新点 #数据分析我在行
中国制造业虽“大而不强”,但数字经济时代带来了新机遇!研究指出,数字化转型已成为企业高质量发展的核心路径。数据显示,超过50%的制造业企业仍处于数字化起步阶段,而领先的企业已通过数字化实现效率飞跃——全要素生产率(TFP)平均提升显著!
? 数字化转型如何提升效率?四大机制揭秘
1.创新驱动:数字化赋能研发,专利数量飙升!客户参与创新,迭代速度加快。
2.人力优化:机器替代低端劳动力,高学历人才需求增加,知识外溢推动效率。
3.两业融合:制造业与服务业务结合(如智能运维、定制化方案),服务收入占比提升。
4.成本降低:智能管理减少库存和维护成本,供应链协同优化资源配置。
? 谁更适合数字化转型?异质性分析结果
1.企业类型:国有企业、大型企业、劳动密集型企业效果更显著(规模效应和成本压力驱动)。
2.外部环境:强知识产权保护、高服务业开放地区,转型效果加倍!
数字化转型不是赶时髦,而是实实在在的“效率革命”。无论是企业还是个人,跟上数字化的步伐,才能在未来的竞争中不掉队!
?可全程指导各类stata数据分析,回归分析,各类检验,数据收集,数据清洗整理,分析等。可以得到:dta数据,do代码,最终结果和文字分析等
如果你对数字化转型、智能制造、企业效率提升等话题感兴趣,欢迎评论区交流~?
#实证分析 #数据分析 #数字化转型 #控制变量法 #计量经济学 #统计学 #stata指导 #stata实证 #提供思路和创新点 #数据分析我在行


