














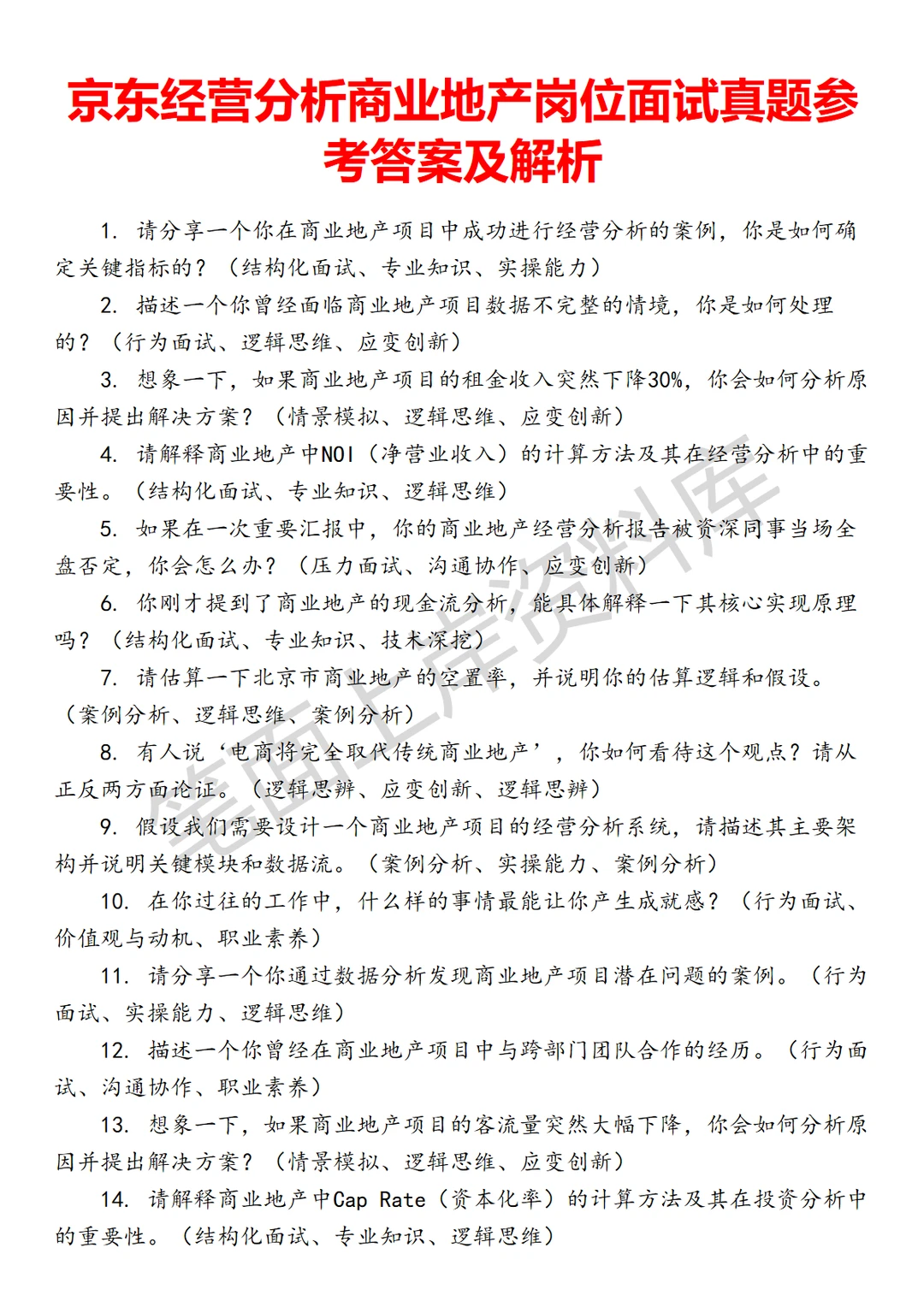
宝子们!如何向中世纪骑士解释京东经营分析商业地产岗的核心价值??
\"守护京东线下商业地产的利润城堡!用数据利剑砍掉无效成本!用经营分析盾牌抵御市场风险!\"?
痛点暴击四连杀!
❌考点模糊像海底捞针!复习3个月全跑偏!
❌不懂\"坪效人效\"\"招商漏斗\"等黑话被吊打!
❌岗位核心职责雾里看花!回答根本戳不中要害!
❌解题框架散成毛线球!被连环追问直接崩盘!
?王炸解决方案来了!京东经营分析商业地产岗面试核弹库五大杀器:
✅【关键考点标签】精准定位商业洞察力/成本管控力/风险评估力等核心能力点!
✅【行业及企业认知】拆解京东线下业态最新趋势&商业地产运营逻辑!
✅【岗位核心职责认知】揭秘京东MALL/七鲜门店/物流地产真实分析场景!
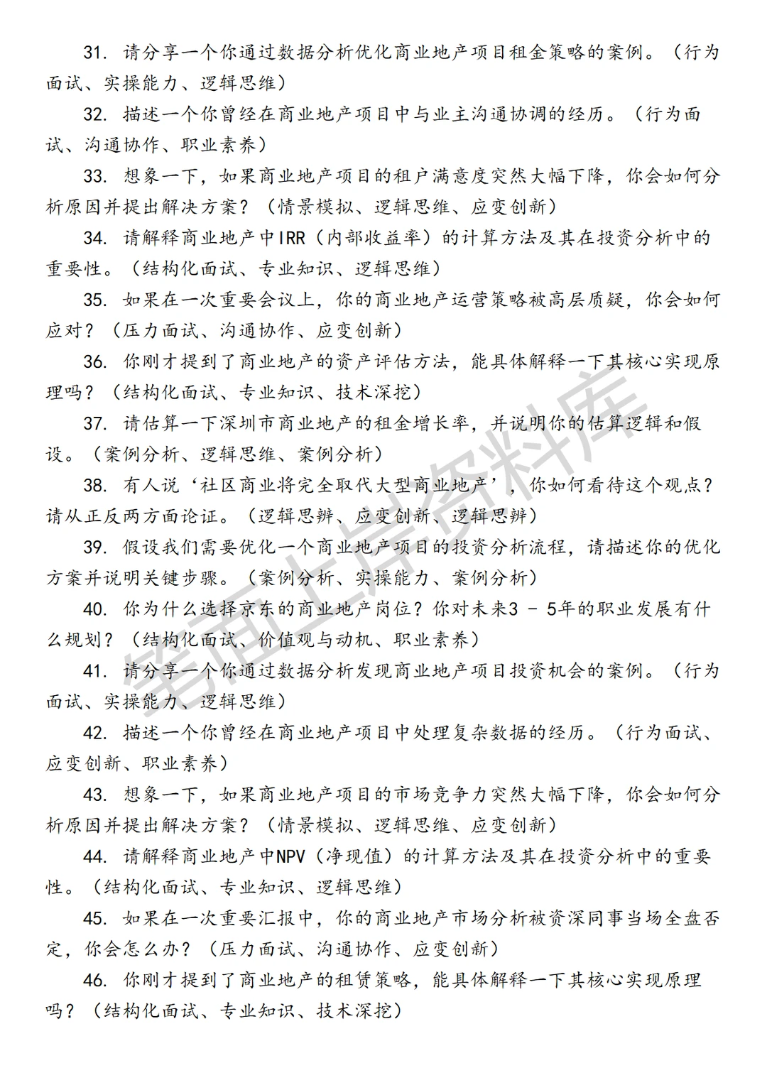
✅【真题5维拆解】80道真题每题配:
-【考点雷达】看穿\"如何提升京东MALL坪效\"本质!
-【真实考点】锁定考官想听的2-3个能力维度!
-【参考答案】高逻辑性+强专业性回答范本!
-【错误预警】避开\"盲目降租\"等致命雷区!
-【名师点评】点拨决策依据与优先级判断!
✅【海量硬核内容】200页20万字打造百科全书!
价值拉满!✨
省下90%盲目刷题时间!火力全开攻克京东商业地产专属考点!
考官思维雷达图塞进口袋!应答句句戳中隐性评分点!
避开\"过度依赖线上数据\"等专属雷区!自信输出不翻车!
速戳?京东经营分析商业地产岗通关秘籍?离offer只差这一份!#面试 #求职 #京东商业地产面试 #京东经营分析面试真题 #商业地产面试解析
\"守护京东线下商业地产的利润城堡!用数据利剑砍掉无效成本!用经营分析盾牌抵御市场风险!\"?
痛点暴击四连杀!
❌考点模糊像海底捞针!复习3个月全跑偏!
❌不懂\"坪效人效\"\"招商漏斗\"等黑话被吊打!
❌岗位核心职责雾里看花!回答根本戳不中要害!
❌解题框架散成毛线球!被连环追问直接崩盘!
?王炸解决方案来了!京东经营分析商业地产岗面试核弹库五大杀器:
✅【关键考点标签】精准定位商业洞察力/成本管控力/风险评估力等核心能力点!
✅【行业及企业认知】拆解京东线下业态最新趋势&商业地产运营逻辑!
✅【岗位核心职责认知】揭秘京东MALL/七鲜门店/物流地产真实分析场景!
✅【真题5维拆解】80道真题每题配:
-【考点雷达】看穿\"如何提升京东MALL坪效\"本质!
-【真实考点】锁定考官想听的2-3个能力维度!
-【参考答案】高逻辑性+强专业性回答范本!
-【错误预警】避开\"盲目降租\"等致命雷区!
-【名师点评】点拨决策依据与优先级判断!
✅【海量硬核内容】200页20万字打造百科全书!
价值拉满!✨
省下90%盲目刷题时间!火力全开攻克京东商业地产专属考点!
考官思维雷达图塞进口袋!应答句句戳中隐性评分点!
避开\"过度依赖线上数据\"等专属雷区!自信输出不翻车!
速戳?京东经营分析商业地产岗通关秘籍?离offer只差这一份!#面试 #求职 #京东商业地产面试 #京东经营分析面试真题 #商业地产面试解析


