








2025下半年软考中级系统集成项目管理工程师(中项)考试安排在11月8日下午,距离考试还有23天,考前几页纸冲刺必备,预祝各位顺利上岸!!!
一、IT部分知识
1、★信息系统生命周期
2、★国家信息化体系六要素
3、▲信息是
4、★▲新型基础设施
5、☆工业互联网平台体系四大层级
6、☆▲两化融合的四个方面
7、☆▲智能制造能力成熟度等级
8、☆服务现代化的类别
9、☆▲服务融合形态
10、☆消费互联网
......
二、项目管理知识域部分
项目管理概论
1、★▲项目组织结构
2、★项目建议书包括的核心内容
3、★▲可行性研究的内容
4、详细可行性研究遵循的原则
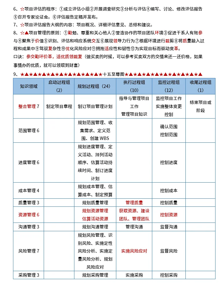
5、☆项目评估的依据
6、☆项目评估的程序
7、☆项目评估报告大纲的内容
8、☆▲项目管理的原则
9、★▲★▲★▲★▲★▲★▲★▲★▲★▲★十五至尊图★▲★▲★▲★▲★▲★▲★▲★▲★▲
启动过程组
1、★▲项目章程的内容
2、★▲权力/利益方格
3、★▲项目启动会议通常包括如下5个工作步骤
规划过程组
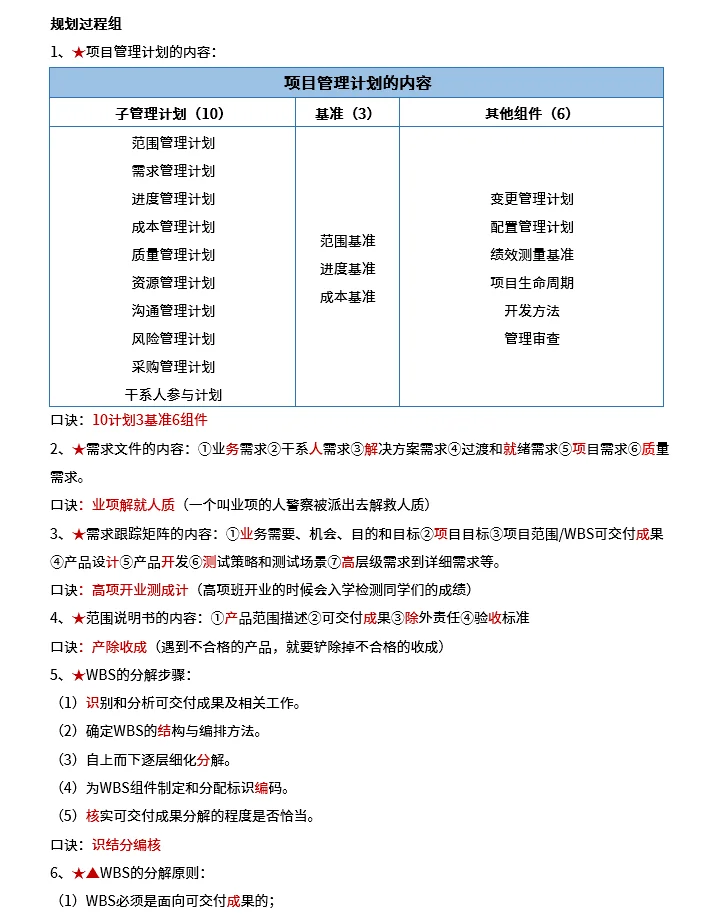
1、★项目管理计划的内容
2、★需求文件的内容
3、★需求跟踪矩阵的内容
4、★范围说明书的内容
5、★WBS的分解步骤
6、★▲WBS的分解原则
......
#软考中级 #中级软考 #软考中项 #软考中级系统集成 #软考系统集成 #软考系统集成项目管理工程师中级#软考系统集成项目管理工程师#中项软考 #系统集成中级软考 #系统集成项目管理工程师
一、IT部分知识
1、★信息系统生命周期
2、★国家信息化体系六要素
3、▲信息是
4、★▲新型基础设施
5、☆工业互联网平台体系四大层级
6、☆▲两化融合的四个方面
7、☆▲智能制造能力成熟度等级
8、☆服务现代化的类别
9、☆▲服务融合形态
10、☆消费互联网
......
二、项目管理知识域部分
项目管理概论
1、★▲项目组织结构
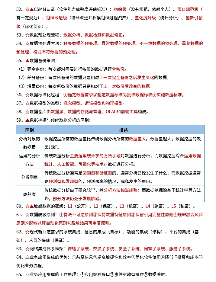
2、★项目建议书包括的核心内容
3、★▲可行性研究的内容
4、详细可行性研究遵循的原则
5、☆项目评估的依据
6、☆项目评估的程序
7、☆项目评估报告大纲的内容
8、☆▲项目管理的原则
9、★▲★▲★▲★▲★▲★▲★▲★▲★▲★十五至尊图★▲★▲★▲★▲★▲★▲★▲★▲★▲
启动过程组
1、★▲项目章程的内容
2、★▲权力/利益方格
3、★▲项目启动会议通常包括如下5个工作步骤
规划过程组
1、★项目管理计划的内容
2、★需求文件的内容
3、★需求跟踪矩阵的内容
4、★范围说明书的内容
5、★WBS的分解步骤
6、★▲WBS的分解原则
......
#软考中级 #中级软考 #软考中项 #软考中级系统集成 #软考系统集成 #软考系统集成项目管理工程师中级#软考系统集成项目管理工程师#中项软考 #系统集成中级软考 #系统集成项目管理工程师


