手机版
二维码
购物车
(
0
)
供应
求购
公司
团购
展会
资讯
招商
品牌
人才
知道
专题
图库
视频
下载
商圈
推广
热搜:
采购方式
甲带
滤芯
气动隔膜泵
减速机
履带
减速机型号
带式称重给煤机
链式给煤机
无级变速机
首页
供应
求购
公司
团购
展会
资讯
招商
品牌
人才
知道
专题
图库
视频
下载
商圈
首页
>
资讯
>
社会热点
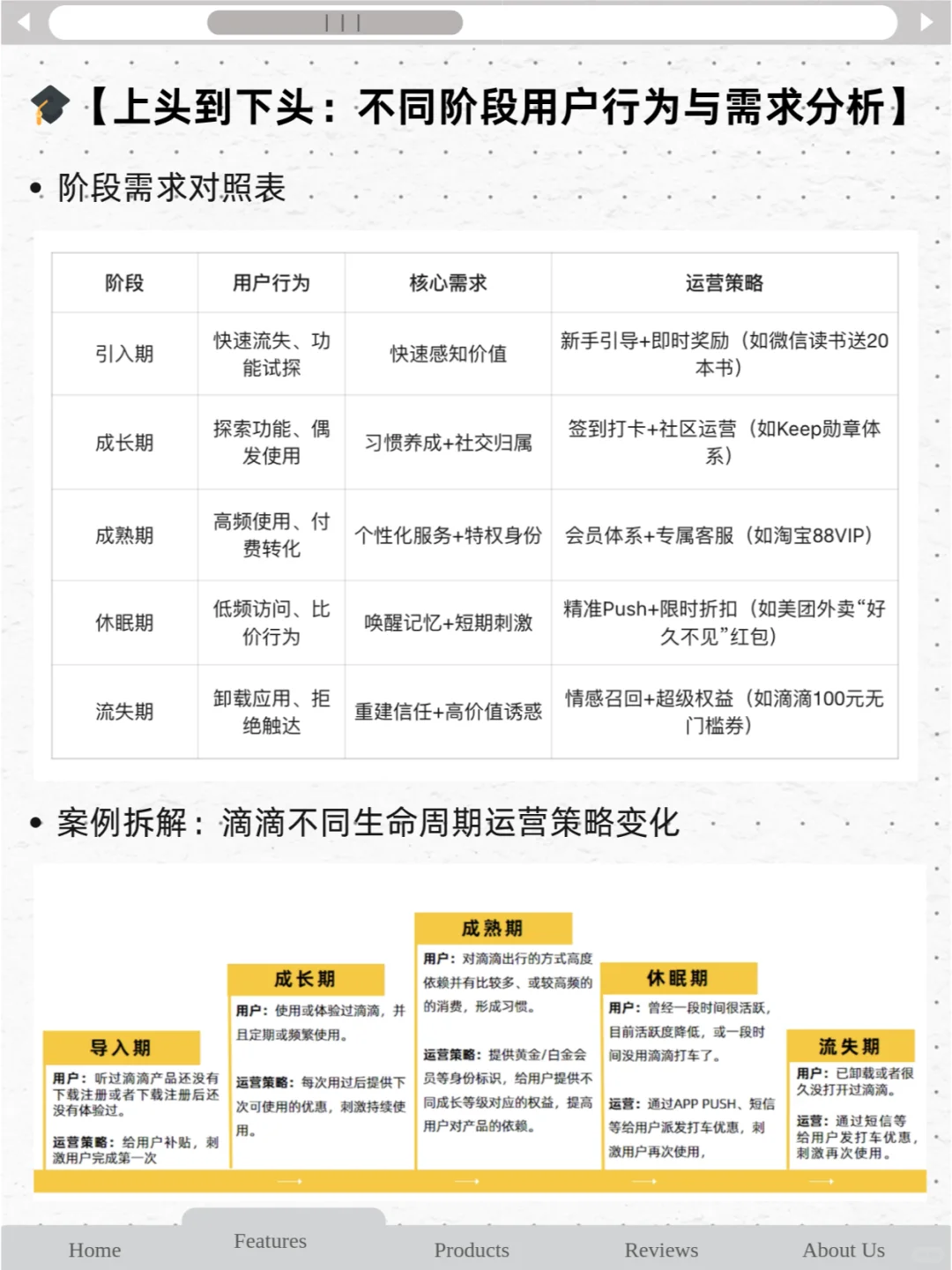
用户生命周期5阶段 | 一见钟情到彻底分手
日期:2025-12-04 12:49:30 来源:网络整理 作者:本站编辑
评论:0
用户生命周期5阶段 | 一见钟情到彻底分手
你知道用户生命周期分为哪几部分吗,每个阶段对应的运营重心都是不一样的,针对不用用户的分层策略也不一样。在精细化运营的当下,面对数以亿计的用户规模产品,明确生命周期尤为重要,也是大厂运营人必备的理论模型之一。面试技能get +1!
#运营干货
#用户生命周期
#大厂面试
#互联网运营
#用户运营
打赏
更多
>
同类资讯
• 用于融资的可行性研究报告这样
0
条
相关评论
推荐图文
推荐资讯
点击排行
0
1
抖音电商美妆护肤行业,2024年趋势大揭秘!
0
2
49页报告|2023中国宠物行业蓝皮书
0
3
当前小红书创作笔记趋势有哪些??
0
4
冬季暖饮|竹蔗马蹄茅根水
0
5
B2C跨境电商平台“出海”研究报告
0
6
2023中国供应链金融科技行业蓝皮书
0
7
(?帮写)分享《跨境出口电商行业报告》
0
8
2024美妆个护行业趋势 | 抖音电商引爆增长
0
9
27页 | 2023中国供应链金融科技行业蓝皮书
网站首页
|
关于我们
|
联系方式
|
使用协议
|
版权隐私
|
网站地图
|
排名推广
|
广告服务
|
积分换礼
|
网站留言
|
RSS订阅
|
违规举报
|
皖ICP备20008326号-18
(c)2008-2022 免费发布网 All Rights Reserved