






hello~
本期分享的运营干货是用户生命周期模型
一、什么是用户生命周期模型?
用户生命周期模型是用户运营的核心模型,用户生命周期模型将用户从接触产品到最终流失的全过程划分为5个阶段:
引入期:用户首次接触产品,认知度低,行为以注册、浏览为主。
成长期:用户开始探索产品功能,逐步建立使用习惯。
成熟期:用户高频使用产品,贡献高价值,成为核心用户。
休眠期:用户活跃度显著下降,存在流失风险。
流失期:用户长期未使用产品,需分析原因召回。
用户生命周期模型的核心意义在于,通过数据分析和精细化运营,降低用户获取成本(CAC),延长用户生命周期,提升用户规模和生命周期价值(LTV)。
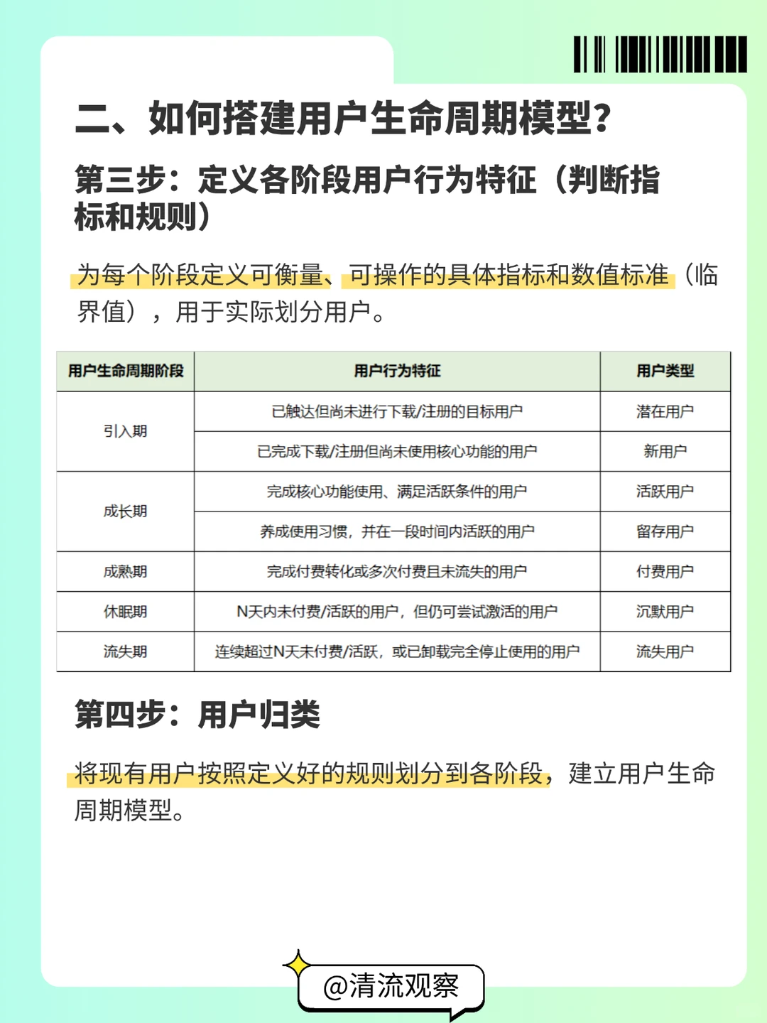
二、如何搭建用户生命周期模型?
第一步:梳理业务逻辑,分析用户行为轨迹
第二步:找到影响各阶段转化的关键行为(判断维度)
第三步:定义各阶段用户行为特征(判断指标和规则)
第四步:用户归类
三、如何制定用户生命周期模型分阶段运营策略?
1.引入期
核心目标:引导用户完成关键行为,快速体验产品价值!
运营策略
①优化推广渠道
②优化新用户体验
③奖励关键行为
2.成长期
核心目标:培养用户使用习惯,提升活跃度、留存率与复购率!
运营策略
①搭建激励体系
②个性化推荐
③付费转化刺激
3.成熟期
核心目标:延长用户生命周期,最大化提升用户价值!
运营策略
①个性化服务
②优化消费体验
③推荐高客单价/高溢价商品
④长期维护
4.休眠期
核心目标:唤醒沉默用户,降低流失风险!
运营策略
①发送唤醒优惠
②挖掘用户需求痛点并及时满足
③爆品及优惠刺激
④流失预警
5.流失期
核心目标:分析用户流失原因,优化运营策略,挽回流失用户!
运营策略
①用户流失分析及流失用户召回
②优惠召回
③减少投入
看到这里相信你一定收获满满,记得点赞收藏支持一下吧!如果有问题或者不同的想法,欢迎在评论区分享交流~
#互联网运营 #运营学习 #运营干货 #用户生命周期 #用户增长思维 #用户运营 #运营助理 #00后运营 #运营模型 #从零开始做运营 #用户分层 #用户增长
本期分享的运营干货是用户生命周期模型
一、什么是用户生命周期模型?
用户生命周期模型是用户运营的核心模型,用户生命周期模型将用户从接触产品到最终流失的全过程划分为5个阶段:
引入期:用户首次接触产品,认知度低,行为以注册、浏览为主。
成长期:用户开始探索产品功能,逐步建立使用习惯。
成熟期:用户高频使用产品,贡献高价值,成为核心用户。
休眠期:用户活跃度显著下降,存在流失风险。
流失期:用户长期未使用产品,需分析原因召回。
用户生命周期模型的核心意义在于,通过数据分析和精细化运营,降低用户获取成本(CAC),延长用户生命周期,提升用户规模和生命周期价值(LTV)。
二、如何搭建用户生命周期模型?
第一步:梳理业务逻辑,分析用户行为轨迹
第二步:找到影响各阶段转化的关键行为(判断维度)
第三步:定义各阶段用户行为特征(判断指标和规则)
第四步:用户归类
三、如何制定用户生命周期模型分阶段运营策略?
1.引入期
核心目标:引导用户完成关键行为,快速体验产品价值!
运营策略
①优化推广渠道
②优化新用户体验
③奖励关键行为
2.成长期
核心目标:培养用户使用习惯,提升活跃度、留存率与复购率!
运营策略
①搭建激励体系
②个性化推荐
③付费转化刺激
3.成熟期
核心目标:延长用户生命周期,最大化提升用户价值!
运营策略
①个性化服务
②优化消费体验
③推荐高客单价/高溢价商品
④长期维护
4.休眠期
核心目标:唤醒沉默用户,降低流失风险!
运营策略
①发送唤醒优惠
②挖掘用户需求痛点并及时满足
③爆品及优惠刺激
④流失预警
5.流失期
核心目标:分析用户流失原因,优化运营策略,挽回流失用户!
运营策略
①用户流失分析及流失用户召回
②优惠召回
③减少投入
看到这里相信你一定收获满满,记得点赞收藏支持一下吧!如果有问题或者不同的想法,欢迎在评论区分享交流~
#互联网运营 #运营学习 #运营干货 #用户生命周期 #用户增长思维 #用户运营 #运营助理 #00后运营 #运营模型 #从零开始做运营 #用户分层 #用户增长


