












题目:电子商务-美团外卖运营管理研究
目 录
第1章 绪论 6
1.1研究背景 6
1.2 国内外研究现状 6
1. 2.1国外研究现状 6
1.2.2 国内研究现状 6
1.3研究内容及方法 7
1.4 研究目的及意义 7
第2章 相关概念与理论综述 8
2.1相关概念 8
2.1.1餐饮外卖o2o 8
2.1.2运营管理 8
2.2相关理论概述 8
2.2.1PEST分析 8
2.2.3波特五力模型分析 8
2.2.4价值链分析法 9
2.2.5STP战略分析法 9
第3章 美团外卖运营管理环境分析 10
3.1美团外卖宏观环境分析 10
3.1.1 对政治环境的分析 10
3.1.2 对其经济环境进行分析 10
3.1.3 社会文化环境分析 10
3.1.4 技术环境分析 11
3.2美团外卖微观环境分析 11
3.2.1 企业内部环境分析 11
3.2.2 消费者分析 11
3.2.3 供应商分析 12
3.2.4 竞争者分析 12
3.2.5 营销中介分析 13
第4章“美团外卖”网络订餐平台价值链分析 14
4.1美团外卖简介 14
4.2 对美团外卖网络订餐平台进行价值链分析 14
4.3 美团外卖的基础性活动分析 14
4.3.1产品与服务运营活动 15
4.3.2商品与服务营销活动 16
4.3.3美团外卖营销模式 16
4.4 美团外卖的辅助性活动分析 16
4.4.1基础职能管理活动 17
4.4.2客户管理 18
4.4.3技术开发活动 18
4.4.4 入驻管理活动 18
参考文献 27
致谢 28
#论文 #论文写作 #毕业论文 #论文辅导 #电子商务 #电子商务专业 #电子商务论文 #电商论文 #论文初稿 #论文初稿怎么写 #论文初稿写完了嘛 #挑战三天写完论文初稿 #研三论文初稿狗
目 录
第1章 绪论 6
1.1研究背景 6
1.2 国内外研究现状 6
1. 2.1国外研究现状 6
1.2.2 国内研究现状 6
1.3研究内容及方法 7
1.4 研究目的及意义 7
第2章 相关概念与理论综述 8
2.1相关概念 8
2.1.1餐饮外卖o2o 8
2.1.2运营管理 8
2.2相关理论概述 8
2.2.1PEST分析 8
2.2.3波特五力模型分析 8
2.2.4价值链分析法 9
2.2.5STP战略分析法 9
第3章 美团外卖运营管理环境分析 10
3.1美团外卖宏观环境分析 10
3.1.1 对政治环境的分析 10
3.1.2 对其经济环境进行分析 10
3.1.3 社会文化环境分析 10
3.1.4 技术环境分析 11
3.2美团外卖微观环境分析 11
3.2.1 企业内部环境分析 11
3.2.2 消费者分析 11
3.2.3 供应商分析 12
3.2.4 竞争者分析 12
3.2.5 营销中介分析 13
第4章“美团外卖”网络订餐平台价值链分析 14
4.1美团外卖简介 14
4.2 对美团外卖网络订餐平台进行价值链分析 14
4.3 美团外卖的基础性活动分析 14
4.3.1产品与服务运营活动 15
4.3.2商品与服务营销活动 16
4.3.3美团外卖营销模式 16
4.4 美团外卖的辅助性活动分析 16
4.4.1基础职能管理活动 17
4.4.2客户管理 18
4.4.3技术开发活动 18
4.4.4 入驻管理活动 18
参考文献 27
致谢 28
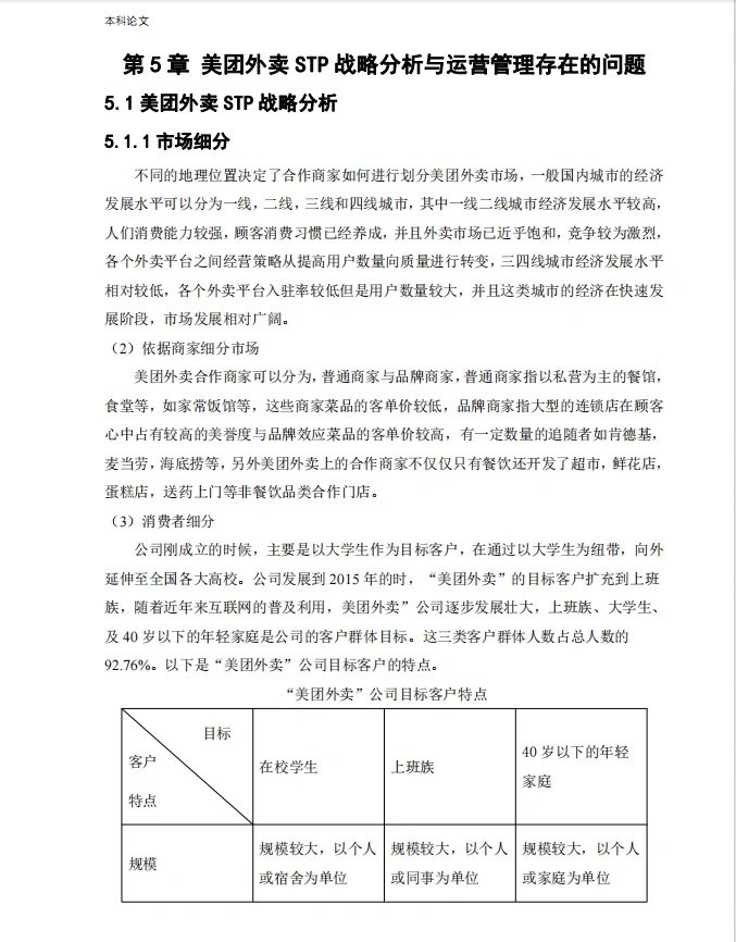
#论文 #论文写作 #毕业论文 #论文辅导 #电子商务 #电子商务专业 #电子商务论文 #电商论文 #论文初稿 #论文初稿怎么写 #论文初稿写完了嘛 #挑战三天写完论文初稿 #研三论文初稿狗


