推广 热搜: 采购方式  甲带  滤芯  气动隔膜泵  减速机  履带  减速机型号  带式称重给煤机  链式给煤机  无级变速机 

精选40例!2024年1-6月证监局监管案例

   日期:2025-12-04 04:35:28     来源:网络整理    作者:本站编辑    评论:0    
精选40例!2024年1-6月证监局监管案例

精选40例!2024年1-6月证监局监管案例

精选40例!2024年1-6月证监局监管案例

精选40例!2024年1-6月证监局监管案例

精选40例!2024年1-6月证监局监管案例

精选40例!2024年1-6月证监局监管案例

精选40例!2024年1-6月证监局监管案例

精选40例!2024年1-6月证监局监管案例

精选40例!2024年1-6月证监局监管案例

精选40例!2024年1-6月证监局监管案例

精选40例!2024年1-6月证监局监管案例

精选40例!2024年1-6月证监局监管案例

精选40例!2024年1-6月证监局监管案例

精选40例!2024年1-6月证监局监管案例

精选40例!2024年1-6月证监局监管案例

精选40例!2024年1-6月证监局监管案例

精选40例!2024年1-6月证监局监管案例

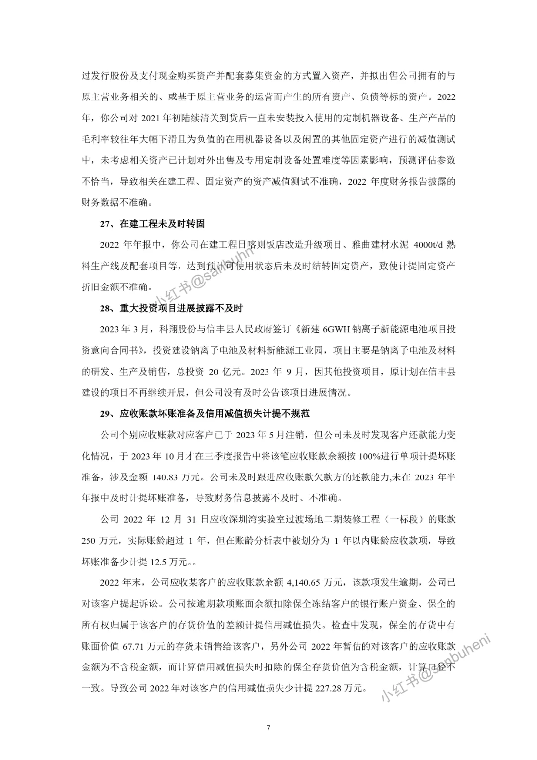
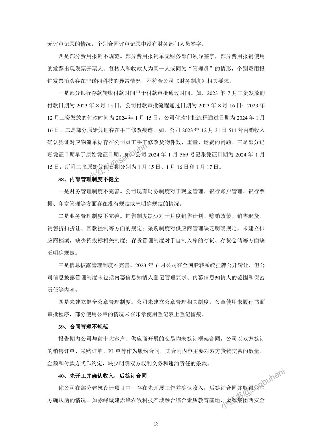
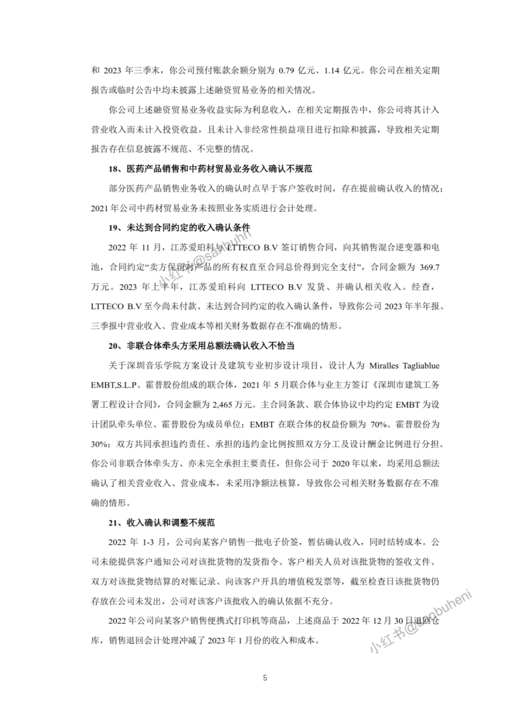
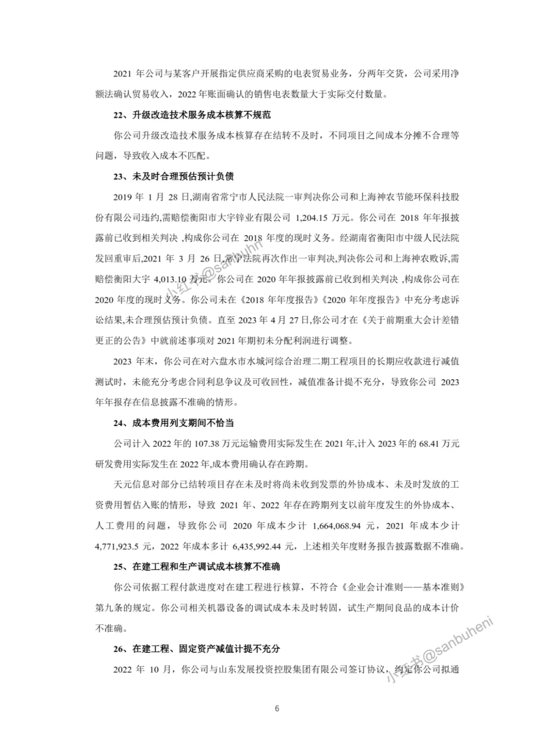
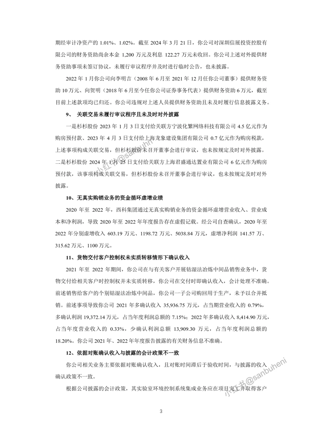
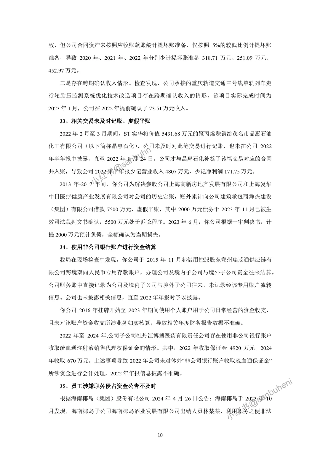
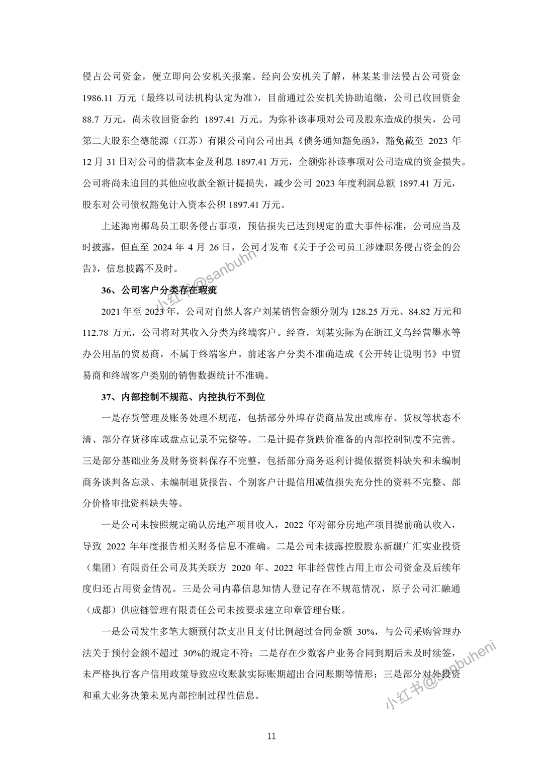
这两天,对2024年1-6月证监局发布的上市公司监管案例选择了40个具有代表性问题做了一个汇总,涉及公司治理方面、信息披露方面、关联交易方面、收入成本方面、资产管理方面、会计核算方面、内部控制方面等,感觉是个很好的学习材料。
#审计  #注会备考   #CPA  #注册会计师  #四大审计  #八大审计   #内部审计  #内部控制  #会计  #中级会计
 
打赏
 
更多>同类资讯
0相关评论

推荐图文
推荐资讯
点击排行
网站首页  |  关于我们  |  联系方式  |  使用协议  |  版权隐私  |  网站地图  |  排名推广  |  广告服务  |  积分换礼  |  网站留言  |  RSS订阅  |  违规举报  |  皖ICP备20008326号-18
Powered By DESTOON