手机版
二维码
购物车
(
0
)
供应
求购
公司
团购
展会
资讯
招商
品牌
人才
知道
专题
图库
视频
下载
商圈
推广
热搜:
采购方式
甲带
滤芯
气动隔膜泵
减速机
履带
带式称重给煤机
减速机型号
链式给煤机
无级变速机
首页
供应
求购
公司
团购
展会
资讯
招商
品牌
人才
知道
专题
图库
视频
下载
商圈
首页
>
资讯
>
社会热点
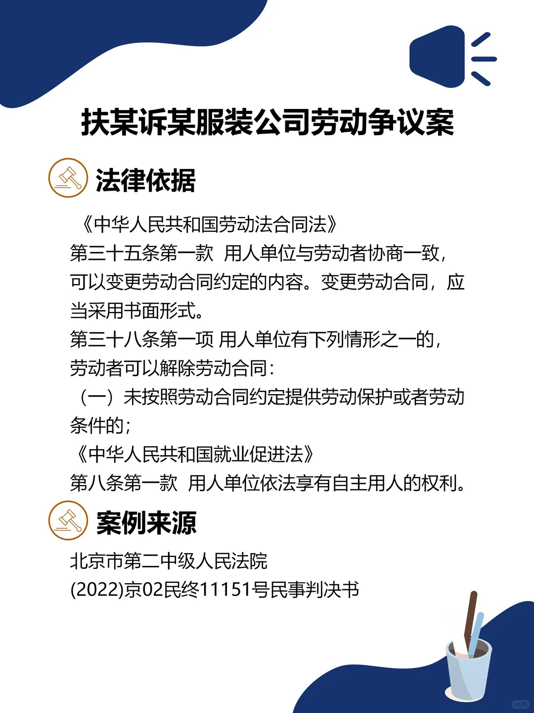
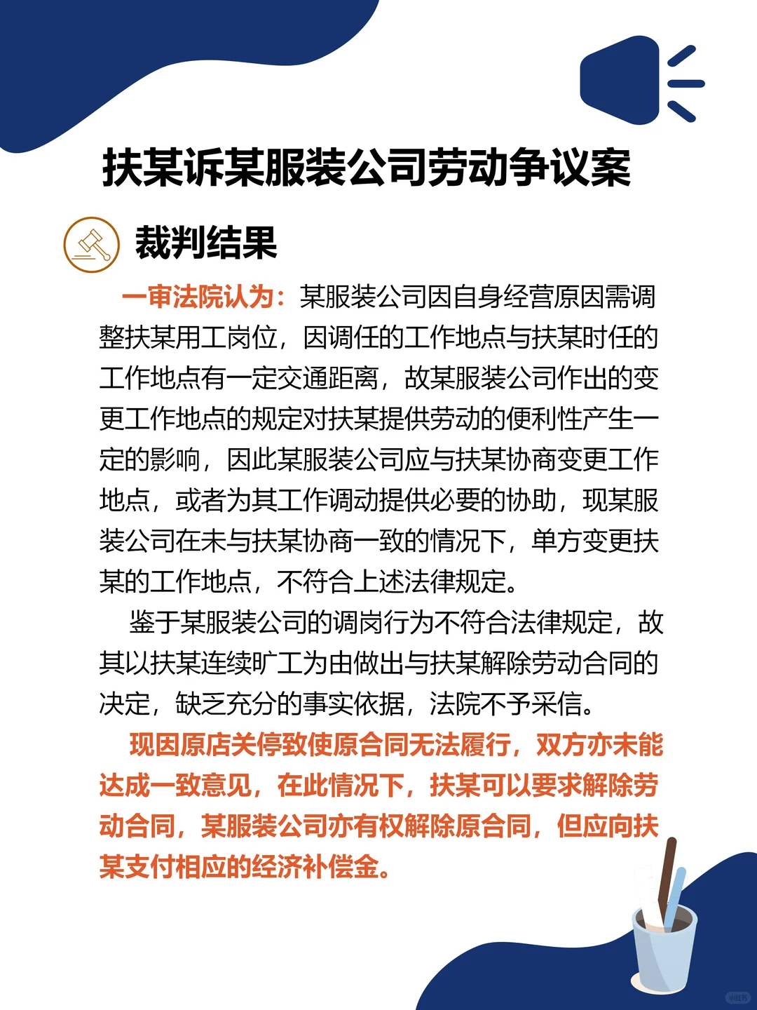
劳动争议案例每日分享
日期:2025-12-04 02:43:50 来源:网络整理 作者:本站编辑
评论:0
劳动争议案例每日分享
?职场问题别沉默!关注我们:
✅劳动法案例每日更新
✅一对一解答劳动纠纷
✅教你合法维护权益
?评论区留言或私信咨询,专业法律团队为你护航!
#劳动法咨询
#职场避坑
#打工人必备
#法律科普
#劳动争议
#劳动争议解决
#武汉劳动法律师
#调岗
#调整工作地点
#经济补偿金
打赏
更多
>
同类资讯
• 市场地位确认书实施指南、市场
0
条
相关评论
推荐图文
推荐资讯
点击排行
0
1
预测❗️2024下半年旅游发展趋势
0
2
文旅干货|2024文旅发展的四个新趋势
0
3
?探索文旅新潮流,中国旅游风向标!?
0
4
?文旅行业未来趋势?一文读懂!
0
5
国内研学旅游行业发展现状及未来趋势
0
6
旅游行业回温?请抓住今年的新趋势!
0
7
文旅干货|文旅新趋势!品质旅游发力点
0
8
36页 | 2024中国文旅产业发展趋势报告
0
9
2024年旅行行业趋势
网站首页
|
关于我们
|
联系方式
|
使用协议
|
版权隐私
|
网站地图
|
排名推广
|
广告服务
|
积分换礼
|
网站留言
|
RSS订阅
|
违规举报
|
皖ICP备20008326号-18
(c)2008-2022 免费发布网 All Rights Reserved