

















解读2024年中国跨境进口电商B2C行业消费趋势白皮书来啦!?
跨境消费正当其时,新趋势启迪新未来
随着中国跨境进口行业的日益成熟,跨境电商渠道蓬勃发展,为海外商家业务增长注入了强大的动力。其中,抖音电商全球购2021年上线,近年来平台持续加速,蓄势聚力,2023年规模年同比增长超80%,保持高速增长态势。
?报告目录如下:
✔️一、以人为本:洞察购物者画像与行为
✔️二、以终为始:明晰购物者旅程与触点
✔️三、鉴机识变:前瞻消费趋势与新动态
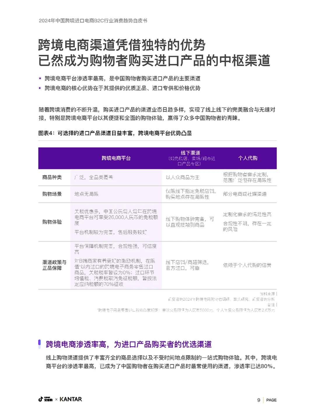
消费分级,持续追求品质生活
专精特新,更青睐聚焦特定需求的进口产品
兴趣驱动,更愿意为认可的内容故事买单
求真求实,愈发渴望真实无滤镜的购物体验
✔️四、及锋而试:探索四大品类增长机遇
膳食营养:细分需求涌现,健康产品革新
母婴亲子:育儿理念升级,低敏养娃盛行
美妆个护:追逐海外限定,绿色科技风起
鞋服箱包:达人博主带货,追逐时尚热潮
✔️五、附录:中国跨境电商购物者调研方法论
由于篇幅限制,只展示部分内容,更多内容和数据可以关注获取完整版~
跨境消费正当其时,新趋势启迪新未来
随着中国跨境进口行业的日益成熟,跨境电商渠道蓬勃发展,为海外商家业务增长注入了强大的动力。其中,抖音电商全球购2021年上线,近年来平台持续加速,蓄势聚力,2023年规模年同比增长超80%,保持高速增长态势。
?报告目录如下:
✔️一、以人为本:洞察购物者画像与行为
✔️二、以终为始:明晰购物者旅程与触点
✔️三、鉴机识变:前瞻消费趋势与新动态
消费分级,持续追求品质生活
专精特新,更青睐聚焦特定需求的进口产品
兴趣驱动,更愿意为认可的内容故事买单
求真求实,愈发渴望真实无滤镜的购物体验
✔️四、及锋而试:探索四大品类增长机遇
膳食营养:细分需求涌现,健康产品革新
母婴亲子:育儿理念升级,低敏养娃盛行
美妆个护:追逐海外限定,绿色科技风起
鞋服箱包:达人博主带货,追逐时尚热潮
✔️五、附录:中国跨境电商购物者调研方法论
由于篇幅限制,只展示部分内容,更多内容和数据可以关注获取完整版~


