






有没有宝子和小圆一样,炒股就怕选到暴雷股的?小圆之前就“有幸”选到过...钱袋子瞬间瘪掉,辛苦攒的钱打水漂,真的好心塞啊!
?怎样才能避免这种悲剧呢?今天小圆就来给大家支支招,带宝子们一分钟搞懂财报,远离这些可怕的暴雷股哟!
1️⃣首先,宝子们要理解什么是财报?
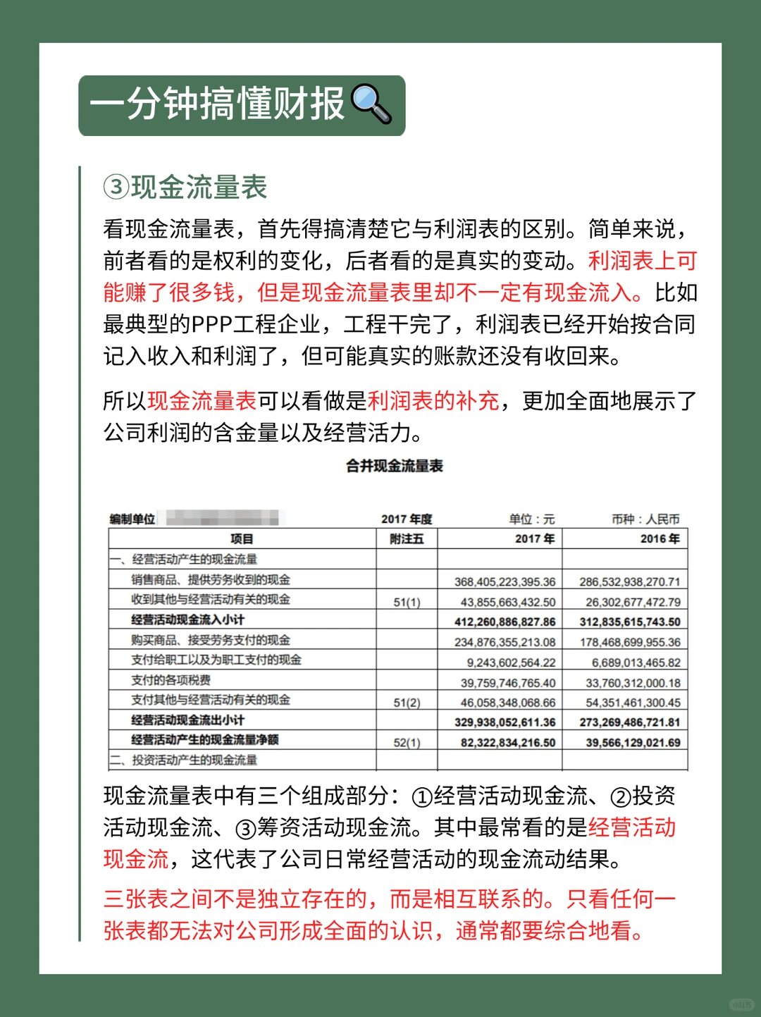
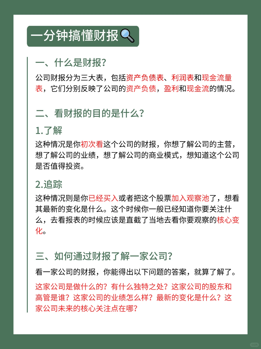
财报分为资产负债表、利润表和现金流量表,这三大表分别反映了公司不同方面的情况~
2️⃣第二,看财报的目的是什么?
一是初次了解公司,二是追踪已关注的股票变化。
3️⃣那如何通过财报了解一家公司呢??
看一家公司的财报,能回答出它是做什么的、独特之处、股东和高管是谁、业绩怎么样、最新变化以及未来核心关注点等问题,就算是了解啦。
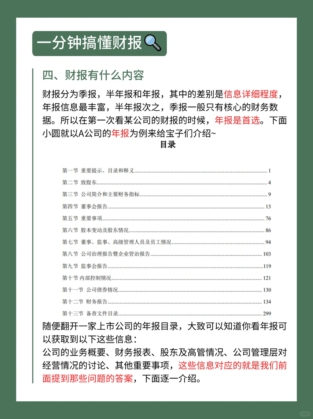
财报内容也有讲究,季报、半年报和年报信息详细程度不同,【年报】信息蕞丰富,是咱们要重点去看的。从公司的业务概要能知道主营、竞争力等。
财务报表中的利润表展示赚钱能力,资产负债表体现公司家底,现金流量表反映现金流动状态。 三张表相互联系,综合来看才能全面认识公司哦!
?宝子们可以带着小圆分享的看财报小妙招,对照着看看一些财报,看看自己是否掌握啦?如果觉得看起来比较吃力也不要灰心,小圆可以分享用Ai秒看财报的方法给大家呀~@财经薯 #多公司交财报成绩单 #股票 #金融理财 #我的理财日记 #股票基金投资理财小白 #投资理财 #股票知识 #金融知识 #财经知识 #理财 #宝子们平时炒股会看财报嘛?[投票]#
?怎样才能避免这种悲剧呢?今天小圆就来给大家支支招,带宝子们一分钟搞懂财报,远离这些可怕的暴雷股哟!
1️⃣首先,宝子们要理解什么是财报?
财报分为资产负债表、利润表和现金流量表,这三大表分别反映了公司不同方面的情况~
2️⃣第二,看财报的目的是什么?
一是初次了解公司,二是追踪已关注的股票变化。
3️⃣那如何通过财报了解一家公司呢??
看一家公司的财报,能回答出它是做什么的、独特之处、股东和高管是谁、业绩怎么样、最新变化以及未来核心关注点等问题,就算是了解啦。
财报内容也有讲究,季报、半年报和年报信息详细程度不同,【年报】信息蕞丰富,是咱们要重点去看的。从公司的业务概要能知道主营、竞争力等。
财务报表中的利润表展示赚钱能力,资产负债表体现公司家底,现金流量表反映现金流动状态。 三张表相互联系,综合来看才能全面认识公司哦!
?宝子们可以带着小圆分享的看财报小妙招,对照着看看一些财报,看看自己是否掌握啦?如果觉得看起来比较吃力也不要灰心,小圆可以分享用Ai秒看财报的方法给大家呀~@财经薯 #多公司交财报成绩单 #股票 #金融理财 #我的理财日记 #股票基金投资理财小白 #投资理财 #股票知识 #金融知识 #财经知识 #理财 #宝子们平时炒股会看财报嘛?[投票]#


