












看完高盛最新的中国新能源车周报,说实话被这个数据震撼到了——新能源车渗透率竟然冲到了57.6%,这意味着每10辆新车里就有近6辆是电动的。(高盛分析在图片中呈现)
但更有意思的是背后的\"血雨腥风\":特斯拉中国单周暴涨22%,而问界、蔚来却在掉队,这种冰火两重天的分化真的很残酷。
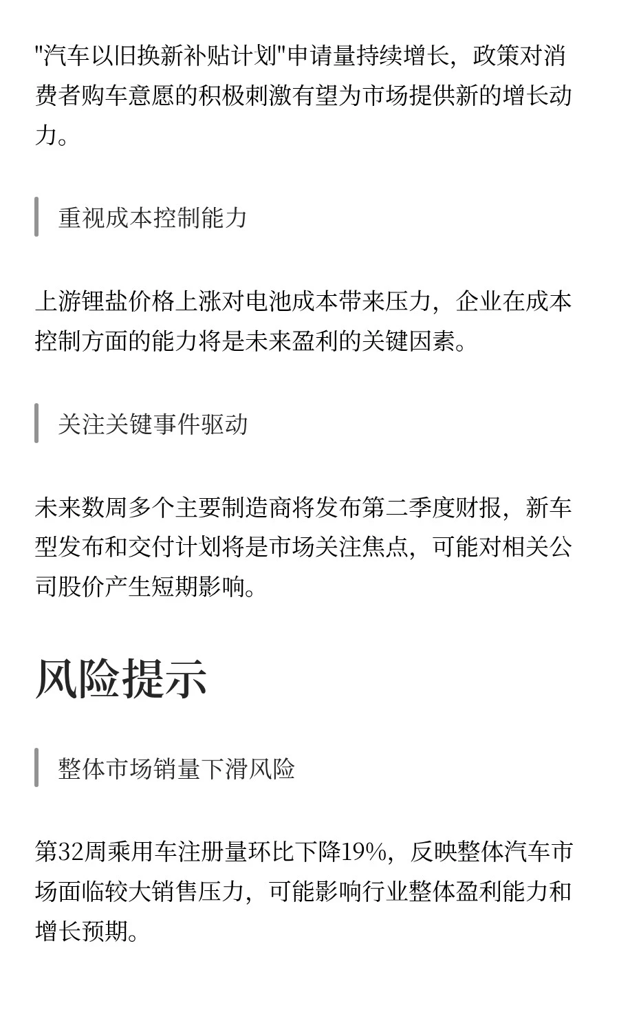
最让我深思的是价格战的疯狂程度。今年已经有62次官降,平均降8%,经销商还要再打7.93%的折扣——这已经不是促销,而是生存战了。理想直接把i8三个版本合并成一个,平均降6000块,这种\"简化产品线求生存\"的操作,在传统车企时代几乎不可想象。
但问题来了:当比亚迪稳坐25%市场份额的王座,特斯拉在华强势反弹时,那些中间梯队的品牌还能撑多久?更要命的是,碳酸锂价格又开始上涨2.7%,这等于在成本端和价格端形成\"双向夹击\"。
我觉得现在的新能源车市场有点像当年的手机行业——表面上百花齐放,实际上正在快速向头部集中。那些没有核心技术护城河,又缺乏规模效应的品牌,很可能在这轮洗牌中出局。对我们消费者来说,短期内确实能享受到价格红利,但长期看,当市场格局稳定后,真正的竞争可能会转向智能化、服务体验这些更高维度的较量。
#华尔街播客 #华尔街日报 #新能源汽车 #特斯拉中国 #比亚迪 #高盛报告 #电动车渗透率 #价格战 #市场洗牌 #汽车投资#你会选择特斯拉还是国产新能源?[PK]#
但更有意思的是背后的\"血雨腥风\":特斯拉中国单周暴涨22%,而问界、蔚来却在掉队,这种冰火两重天的分化真的很残酷。
最让我深思的是价格战的疯狂程度。今年已经有62次官降,平均降8%,经销商还要再打7.93%的折扣——这已经不是促销,而是生存战了。理想直接把i8三个版本合并成一个,平均降6000块,这种\"简化产品线求生存\"的操作,在传统车企时代几乎不可想象。
但问题来了:当比亚迪稳坐25%市场份额的王座,特斯拉在华强势反弹时,那些中间梯队的品牌还能撑多久?更要命的是,碳酸锂价格又开始上涨2.7%,这等于在成本端和价格端形成\"双向夹击\"。
我觉得现在的新能源车市场有点像当年的手机行业——表面上百花齐放,实际上正在快速向头部集中。那些没有核心技术护城河,又缺乏规模效应的品牌,很可能在这轮洗牌中出局。对我们消费者来说,短期内确实能享受到价格红利,但长期看,当市场格局稳定后,真正的竞争可能会转向智能化、服务体验这些更高维度的较量。
#华尔街播客 #华尔街日报 #新能源汽车 #特斯拉中国 #比亚迪 #高盛报告 #电动车渗透率 #价格战 #市场洗牌 #汽车投资#你会选择特斯拉还是国产新能源?[PK]#


