手机版
二维码
购物车
(
0
)
供应
求购
公司
团购
展会
资讯
招商
品牌
人才
知道
专题
图库
视频
下载
商圈
推广
热搜:
采购方式
甲带
滤芯
气动隔膜泵
减速机
减速机型号
带式称重给煤机
履带
无级变速机
链式给煤机
首页
供应
求购
公司
团购
展会
资讯
招商
品牌
人才
知道
专题
图库
视频
下载
商圈
首页
>
资讯
>
社会热点
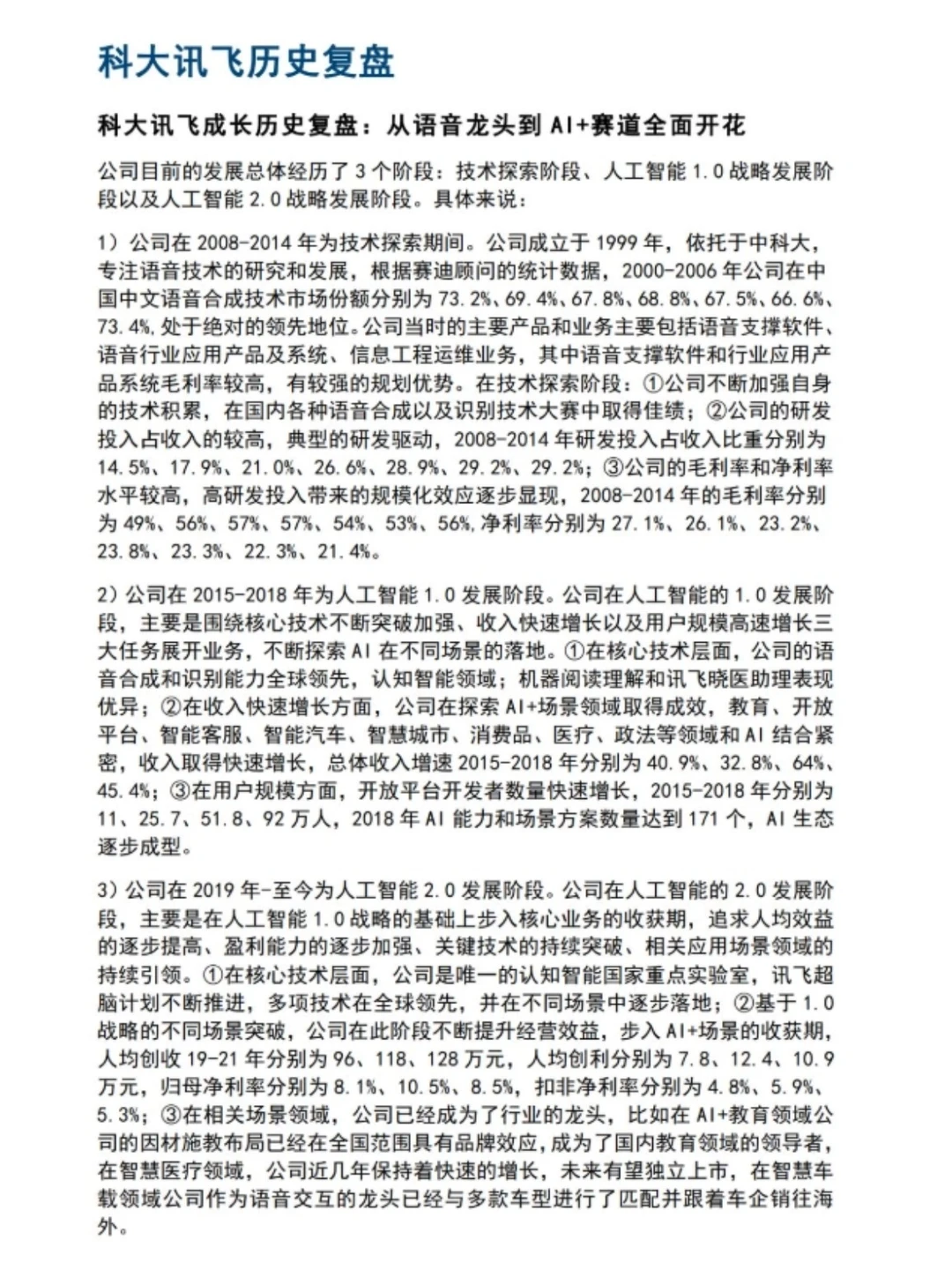
分享一份AI行业的深度研究报告合集
日期:2025-12-03 22:15:48 来源:网络整理 作者:本站编辑
评论:0
分享一份AI行业的深度研究报告合集
? 偷偷努力 | 金融AI行业报告合集,看这篇就够啦
新手入门?转行跳槽?行业研究? 这套深度报告合集简直是你的「智囊团」?
? 里面有什么?
▫️人工智能行业全景深度报告
▫️金融AI落地案例与趋势解读
▫️全球AI发展指数与赛道分析
从基础到进阶,从理论到实战 手把手带你搞懂AI+金融
✍️ 适合谁?
✅ 金融科技从业者自我提升
✅ 学生党写论文/找灵感
✅ 想转行AI赛道的小伙伴
✅ 对行业趋势感兴趣的人
悄悄码住这份干货 下次聊AI时 你就是朋友圈的隐藏大佬✨
#人工智能发展
#AI人工智能
#人工智能
#行业报告
#金融科技
#干货分享
#自我提升
#AI学习
打赏
更多
>
同类资讯
• 基于社群的私域流量搭建和运营
0
条
相关评论
推荐图文
推荐资讯
点击排行
0
1
中联教育商务大数据分析
0
2
年底这波,消费就是奇兵!
0
3
双11消费趋势大变!你是哪种消费方式呢?
0
4
分化、融合与重塑:服装行业未来渠道发展的
0
5
什么?胖东来销售额又大幅上涨了
0
6
新消费-2025年“漂亮饭”社媒观察报告
0
7
大厂人看?双11:增长背后是真的在变
0
8
2025中国消费趋势丨中式新韵
0
9
统计、数据科学、商务分析,留学选哪个?
网站首页
|
关于我们
|
联系方式
|
使用协议
|
版权隐私
|
网站地图
|
排名推广
|
广告服务
|
积分换礼
|
网站留言
|
RSS订阅
|
违规举报
|
皖ICP备20008326号-18
(c)2008-2022 免费发布网 All Rights Reserved