








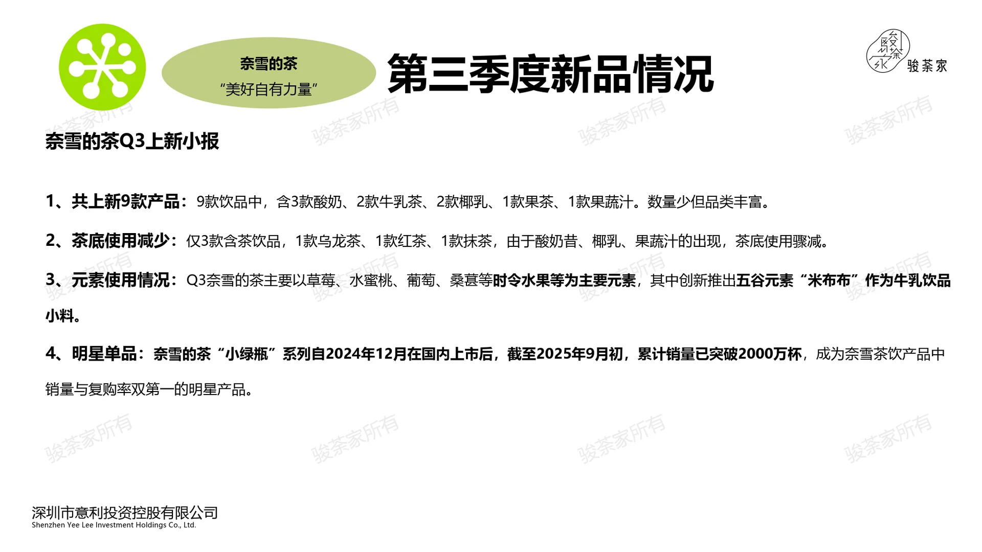
2025年Q3新茶饮市场总结及Q4趋势 2025年Q3新茶饮市场上新总量较Q2减少,共推出115款新品,整体聚焦成熟品类优化,创新力度有所减弱。头部品牌动作分化,喜茶以牛乳茶为主推(占上新8/15款),老品“喜柿多多”单日销量破10万杯;古茗上新24款居首,覆盖牛乳茶、果茶、咖啡等多品类,“云雾栀子青”持续热销;奈雪的茶以“小绿瓶”系列为核心,累计销量超2000万杯,联名营销频繁;茶百道“醉步上道”回归首日销量近12万杯,成季度爆款。
Q3新品呈现鲜明特征:品类上,牛乳茶(占比40%)和果茶(33.04%)主导市场,柠檬+奶组合延续热度,部分品牌推出乳酸菌等自创品类;茶底以茉莉花茶为绝对核心,乌龙茶次之,薄荷茶成为季节创新亮点,含茶底饮品占比达82.61%;元素方面,时令水果仍占主导(65.14%),布蕾、厚乳等“甜品感”元素替代蔬菜热度,酒酿、白酒等暖感元素崭露头角;价格集中在14-20元中端区间,高性价比成竞争核心,高端产品多聚焦限定原料或工艺。
2025年Q4趋势明确:茶底端,茉莉花茶持续主流,乌龙茶细分香型,黄茶、黑茶适配秋冬暖感场景;产品端,“甜品式”茶饮(布蕾、厚芋泥类)和五谷养生饮品将崛起,无茶饮品占比或上升;营销端,“毛绒绒”周边搭售的萌物营销将席卷市场,契合年轻人情绪消费需求;整体将围绕“暖感”“养生”“情绪价值”三大关键词,推动产品与营销升级。
左下角【购买同款】拍下即可获取完整版
找报告,报告定制服务,市场调研,行业调研等,找我们,一对一贴心服务!
#白皮书 #行业报告 #报告 #行业分析报告 #行业研究 #研究报告 #行业趋势 #行业数据 #行业调研 #行业分析
Q3新品呈现鲜明特征:品类上,牛乳茶(占比40%)和果茶(33.04%)主导市场,柠檬+奶组合延续热度,部分品牌推出乳酸菌等自创品类;茶底以茉莉花茶为绝对核心,乌龙茶次之,薄荷茶成为季节创新亮点,含茶底饮品占比达82.61%;元素方面,时令水果仍占主导(65.14%),布蕾、厚乳等“甜品感”元素替代蔬菜热度,酒酿、白酒等暖感元素崭露头角;价格集中在14-20元中端区间,高性价比成竞争核心,高端产品多聚焦限定原料或工艺。
2025年Q4趋势明确:茶底端,茉莉花茶持续主流,乌龙茶细分香型,黄茶、黑茶适配秋冬暖感场景;产品端,“甜品式”茶饮(布蕾、厚芋泥类)和五谷养生饮品将崛起,无茶饮品占比或上升;营销端,“毛绒绒”周边搭售的萌物营销将席卷市场,契合年轻人情绪消费需求;整体将围绕“暖感”“养生”“情绪价值”三大关键词,推动产品与营销升级。
左下角【购买同款】拍下即可获取完整版
找报告,报告定制服务,市场调研,行业调研等,找我们,一对一贴心服务!
#白皮书 #行业报告 #报告 #行业分析报告 #行业研究 #研究报告 #行业趋势 #行业数据 #行业调研 #行业分析


